诉讼、仲裁程序中,为保证生效裁判文书确定的债权将来得以实现,防止债务人恶意转移财产,权利人通常会向人民法院申请保全债务人财产,被保全的财产类型一般有银行存款、不动产、股权、机动车辆、生产设备、有价证券、在建工程等。其中,尤其以非上市公司股权[1]价值判断为财产保全的难点。无法判断股权价值,也就不能准确裁定应当保全的股权数额及比例,这也就是为什么股权超标的保全争议广泛存在的原因。近些年来,“严禁超标的保全”频繁出现在最高人民法院及各高级人民法院出台的司法解释、指导意见、工作报告等内容中,这在某种程度上也意味着超标的保全对于被保全人造成的后果以及司法实践中应纠正的必要性和急迫性。
超标的保全审查中,股权被保全可以分为三种不同情形:一是被保全财产有股权及其他财产且其他财产价值高于请求金额;二是被保全财产包括股权及其他财产,其他财产并不高于请求金额,需加上股权价值;三是被保全财产仅为股权。其中,只有第二、三种情形下才涉及超标的保全异议及复议程序中股权价值的判断,本文亦在该两种情形下进行讨论。


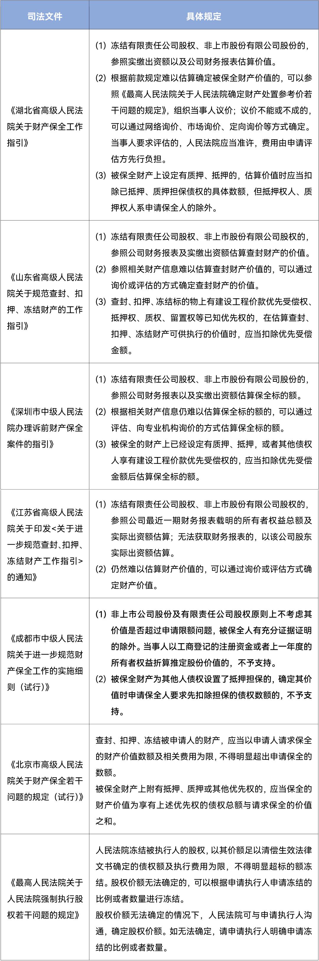
综合上述规定可知,多数法院认为应当以“ 参照实缴出资额以及公司财务报表 ”估算股权价值,深圳市中级人民法院将公司财务报表更加细化为“最近一期财务报表载明的所有者权益总额”,江苏省高级人民法院则进一步指出,无法确定公司财务报表时,应以该公司股东实际出资额估算。成都市中级人民法院虽未明确“实缴出资额+公司财务报表”的标准,但从消极的角度排除了从“注册资本或上一年度所有者权益”估算股权价值。紧接着, 如无法通过前述标准确定股权价值,还可以通过评估确定股权价值 。同时,被保全股权上设定有质押、抵押的,估算价值时应当扣除已抵押、质押担保债权的具体数额。
总结起来,估算股权价值似乎有了一套较为明晰的规则,即通过“ 参照实缴出资额及公司财务报表或者评估 ”确定股权价值。然而,司法实践却与文本规则存在较大差异。

经检索股权超标的保全的司法审查案例,笔者发现股权超标的保全异议被支持的案例数量较少。以北京地区为例,笔者以“股权”“超标的保全”为关键词进行案例检索,得到超过100个裁定案例,经筛选最终仅有2个案例裁定支持被保全人的财产保全异议并最终解除超标的保全部分的股权。由此可知,司法实践中股权超标的保全异议被支持的难度极大。
然而,异议不被支持并不意味着不构成超标的保全,绝大多数异议不被支持的理由为: 异议人没有提交足够的证据证明股权价值超出请求金额 。绝大多数法院均以举证责任驳回被保全人的异议,而非查明股权价值具体数额。更有些夸张的案例中,法院陷入了循环论证的逻辑,在没有认定股权估值数额的情况下,却认为保全裁定以保全申请人的请求金额为限,故不存在超标的保全情形。如防城港市港口区人民法院认为[2]:“关于申请人京港公司主张的查封其对海委特公司100%的股权已超过本案的诉讼标的额,请求对超标的额部分解除查封的问题,本院认为股权价值未经评估, 且本院已在裁定书中明确只对诉讼标的额限额内的财产予以查封,具体执行措施应视保全财产能否达到保全标的额确定,故不存在超过标的额的情形 。”但是,股权并非不可分割之物,法院可按照实际股权价值计算相应份额股权的价值,进而确定应保全的股权出资额及对应股全部比例。按照该法院的说法,股权就不会存在超标的保全的问题,任何一个案件均可查封被告/被申请人名下的全部股权,岂不荒谬?
抛开上述循环论证的案例,鉴于前述各级法院基本确定了股权价值估算规则,下文即从举证角度观察股权超标的保全异议审查的司法实践。
(一)异议人提交实际出资证明或者被保全公司财务报表之一作为证据
此类案例情形并不在少数,但大部分法院均未支持超标的异议。如深圳市中级人民法院认为[3]:“异议人未提交实缴出资额或公司实际价值等证据证明已冻结公司股权价值,异议人直接以认缴注册资本估算公司股权价值而认为超标的查封,本院不予采信。”本案即异议人提交了财务报表,但未提交实缴出资额证据便被驳回异议申请。佛山市中级人民法院同样认为[4]:“在无其他充分证据足以证明的情况下,单凭坤山公司提供的验资报告不足以证明汤姆猫公司48%的股权价值,亦不能以此判断本案冻结的股权价值已超过保全标的额。”
在法院看来,异议人仅提交验资报告只能证明公司已经实际缴纳了注册资本,但验资报告不是对公司资本的保全、偿债能力和持续经营能力的保证。公司经营状况、实物资产价值、对外负债清偿等不确定因素均会引起公司股权价值的变化,因此不能以验资报告作为估算股权价值的依据。 但也有极少数案例支持了以实缴注册资本认定超标的保全,如北京金融法院认为[5]:“林立刚申请保全的标的额为200万元。被冻结的股权,其对应的实缴出资额为5625.386万元,已明显超出保全裁定载明的金额。中商银公司提起的执行异议,本院予以支持。”
而在异议人只提交审计报告或者财务报表时,确实存在少数案例直接采纳审计报告或者财务内的数额并据此支持被保全人的异议申请。如:
(1)北京市第二中级人民法院认为[6]:“《中企保理公司2020年财务报表审计报告》显示中企云商公司对中企保理公司5000万元股权的所有者权益总计为50162951.99元,本院冻结其中3100万元股权,即使考虑拍卖过程中确定保留价时依法可以下浮的比例等因素,该股权价值仍明显超过四川国投公司未受偿的债权,且对被执行人采取对其生产经营活动影响较小的执行措施亦是强化善意文明执行理念的要求……一、中企云商科技股份有限公司关于超标的冻结的异议成立。二、本院采取措施消除(2021)京02执1366号案件超额冻结状态。”
(2)北京市第二中级人民法院认为[7]:“实践中判断股权的价值一般以评估价值为准,而评估股权价值的主要依据就是目标公司的资产总额和所有者权益(或股东权益)数额,故建工博海公司最近年度即2019年度审计报告中载明的资产总额和所有者权益(或股东权益)数额可以作为判断股权价值的参考依据”。
(3)山西省高级人民法院认为[8]:“虽然会计师事务所出具的审计报告不是司法评估结论,但大同中院可以参考该审计结论及公司运营情况、财务报表等,适当预估股权的市场价值。”
然而,更多的法院并不会采纳财务报表或者审计报告,理由主要有三种:(1)财务报表或者审计报告系单方作出;(2)财务报表、审计报告本身存在期限、程序、盖章等问题;(3)异议人仅提交财务报表,并未提交评估报告。
(二)异议人同时提交实际出资证明及财务报表
因前文总结的参照“公司财务报表及实缴出资额”估算股权价值规则,对相关案例进行检索前,笔者猜想在股权超标的保全异议案例中,同时提交公司财务报表和实际出资证明的司法案例应该会占相当大比例。但是,通过检索发现,只有比较少的案例中异议人同时提交了财务报表和实际出资证明。部分法院据此支持以财务报表和实际出资额估算股权价值。但普遍的事实是,即便异议人同时提交了实际出资证明及财务报表,法院最终也不会据此估算股权价值。相当一部分法院认为,即使出具了实际出资证明及财务报表,但并未提交关于股权价值的评估报告,不能准确估算股权价值。在这些法院看来,具体的股权价值就应当通过评估确定具体的金额,而真实的财务报表至多也就体现所有者权益,并不能体现影响股权价值的其他因素。实际出资证明也仅能证明公司注册资本实缴而已,但不能体现公司经营状况。
(三)关于评估
同样地,根据前述股权估算规则,本应当是 通过“实际出资额及财务报表”仍无法估算股权价值,才可以通过评估的方式估算保全标的额。 但司法实践中逻辑却完全不同于文本规则,相当多的案例显示:异议人即使提交了财务报表、实际出资证明、审计报告等,法院认为该些证据仍无法证明股权价值,并以异议人未提交评估报告或者未启动评估程序驳回了异议人的异议申请。
此类判决的逻辑将评估置于重要且不可少的位置,认为评估报告才应当作为股权价值的重要参考。如深圳市中级人民法院认为[9]:“由于异议人仅提供了深圳坪山珠江村镇银行股份有限公司2020年度财务报表及审计报告,并没有提供本院已冻结公司股权的价值评估报告,不能证明已冻结公司股权的价值已超保全标的金额。” 相应地,在提交了评估报告后, 有法院便认定评估报告可以作为股权价值的参考。如广东省高级人民法院认为[10]:“根据优势证据规则,本院对复议申请人提交的评估报告予以采信,即韶关中院查封的林某持有的贵州黄平富城实业有限公司46.4%股权价值就已经能够实现上述裁定保全的金额要求,其余查封、冻结属于超标的额查封、冻结。”
此外,在另外一些案件中,异议人即使提交了评估报告,法院也不予认可,原因也因案情差异而各不相同,概况来说有大概几种类型:
(1)评估报告系单方委托作出,保全申请人对此不予认可。 佛山市中级人民法院认为[11]:“异议人提交的资产负债表及评估报告书均是其单方委托制作,证明效力较低,因公司的股权变现及股权价值均存在不确定性因素,评估价值与变现的价值存在差异。”
(2)评估报告仅能体现评估时股权价值或者保全时已超出评估报告有效期限。 如*疆新**维吾尔自治区高级人民法院认为[12]:“案涉评估报告系2018年2月26日作出,不能准确反映查封之时的股权价值,在未经市场检验的情况下,亦不能当然根据评估价值确定案涉股权价值,因此案涉评估报告仅可以作为评估之时股权价值的参考,但不能作为超额查封的认定标准”。又如扬州市广陵区人民法院认为[13]:“异议人提供的资产评估报告书时间是2017年8月18日,该资产评估报告书第八条第(2)款载明‘本报告有效期为一年,即从2017年6月30日起至2018年6月29日止的期效内有效’,该评估报告书已失效,不能作为证明尚慧鸿业公司股权价值的依据。”
(3)评估报告作出程序及内容瑕疵,无法采信。 广西壮族自治区高级人民法院认为[14]:“李冠锋提供广西桂科资产评估有限公司桂科评报字[2019]第304号《广西冠峰生物制品有限公司诉讼涉及其股东全部权益价值资产评估报告》,复议申请人卢浙晋不认可该报告。本院认为,该份证据未提供评估机构及评估人员的原件资质证书,并未对涉案78%的股权的市场估值予以分析评估,该份报告因不具备证据的真实性、合法性和关联性,本院不予采信”。还有,北京市高级人民法院认为[15]:“从形式上看,评估报告存在无中国资产评估协会统一的编码、未经国有资产监督管理机构备案等瑕疵,不够规范。从内容上看,评估报告亦存在不合理的地方。例如,评估报告预测四达软件公司2021年的营业收入增长9%、2022年的营业收入增长21%,增幅高于历史年度,但四达软件公司主营业务多在非洲国家,近两年来非洲国家受新冠肺炎疫情影响,经济增长放缓,四达软件公司未来营业收入大幅增长的合理性及可实现性存疑。又如,评估报告依据的‘评估假设’有些难以成立。其假设四达软件公司新增的已签合同、进入签订流程的合同及未来预测可合作的客户能够按照预期执行,假设四达软件公司及其子公司预期开发的市场客户及签订的合同能如期实现,假设无其他人力不可抗拒因素及不可预见因素对企业造成重大不利影响。鉴于新冠肺炎疫情仍然严重、四达软件公司主营业务多在非洲国家的现实情况,这些假设条件恐难全部成就。综合分析,对评估报告作出的评估结果应当不予采信。”
(4)评估报告基于特定目的作出无法采纳。 合肥市中级人民法院认为[16]:“关于金钼地矿公司以《拟转让股权项目资产评估报告》评估股权价值为704597.87万元,主张超标的冻结的问题……又因该资产评估报告摘要中载明‘我们特别强调:本评估意见仅作为交易各方进行股权交易的价值参考依据,而不能取代交易各方进行股权交易价格的决定。本报告及结论仅用于本报告设定的评估目的,而不能用于其他目的’,该项目评估目的与本案无关,故异议人以该评估报告主张本案冻结股权明显超标的额的意见,本院不予采纳。”另外,股权持有人以股权质押向银行等金融机构融资时,也会被要求提供股权评估报告,但该等评估报告在超标的保全案件中也较难被法院采纳。
(四)可供参考的股权成交价格
虽然有限公司股权及非上市公司股份并非像上市公司股票在公开市场上自由流通,但在特定主体之间的股权转让价格仍然可以作为估算股权价值的参考。如厦门市思明区人民法院认为[17]:“本案中,参照陈友进与希尼亚公司签订的《股权转让协议》,陈友进支付的融盛公司10%股权对价款为450万,故陈友进持有的融盛公司股权价值可按此确定。但本院查封、冻结了异议人陈友进名下案涉房产及融盛公司15%股权,价值超过了本案诉讼保全金额,应对其中部分股权予以解除冻结措施。”
需要注意的是,即使提交了往年转让价格相关证据,一些案例中仍会认为股权转让价格无法准确反映股权价值。如北京市高级人民法院认为[18]:“关于股权转让协议。上述股权转让协议中的受让人均为投资机构,股权转让协议中的估值并非由评估机构基于客观财务数据作出,不能准确反映四达软件公司股权的市场价值,如有的股权转让协议明确,本次投资估值系合同各方协商确定,不以评估机构出具的评估价值为准。并且,多个股权转让协议订有目标公司估值调整条款,如有的股权转让协议约定,四达软件公司近年的实际合并净利润未能达到承诺目标净利润的90%时,投资人有权要求控股股东提供现金或股权补偿;有的股权转让协议约定,控股股东及目标公司保证目标公司不论通过借壳的方式上市,亦或通过股权融资的方式再融资,目标公司向监管机构披露或其控股股东与交易对手成交的估值不得低于本次投资估值,否则控股股东应当向投资人补偿现金。”再如上海市第二中级人民法院认为[19]:“惟思得公司与Faiveley公司签订《股权转让协议》时约定的股权转让价格,仅能证明双方转让系争股权时所确定的股权价值,不能证明股权转让后的股权价值没有变化。”
(五)股权质押时的价值估算
根据前文的司法文件可知,各高级法院一致认为,保全财产设定质押、抵押的,估算价值时应当扣除已抵押、质押担保债权。但是,实践中也有法院不对质押担保债权予以扣除,而是直接以股权已全部质押作为股权不存在超标的查封的理由。
(六)超标的保全异议被支持时的股权解封比例
在法院支持了被保全人的异议申请后,对于超出标的保全的股权如何解封在司法实践中也有不同做法,概括起来有以下几种:
1. 以估算的股权价值为限,超出部分应当解封。 如唐山市中级人民法院认为[20]:“故执行机构冻结中丝集团持有的中丝辽化75%股权存在明显超标的查封的情形,异议人所提异议部分成立。根据本案实际查封、冻结中丝集团财产情况(53571428.57元-32540.87元=53538887.7014元),本院对超标的保全的行为予以纠正,冻结中丝集团位于中丝辽化47%股权(5353.88万元×75%÷8475万元)较为适当”……并据此裁定“冻结被执行人中国中丝集团有限公司所持有的中丝辽宁化工物流有限公司47%的股权”。
2. 以估算的股权价值为参照,综合考虑市场波动等因素,下浮一定作为认定是否超标的保全的基准。 如北京市高级人民法院认为[21]:“依据《最高人民法院关于人民法院网络司法拍卖若干问题的规定》第十条、第二十六条关于首次拍卖和再次拍卖起拍价的规定,保全财产的评估价值只是人民法院确定起拍价的参考,查封财产的最终价格是通过网络司法拍卖由市场形成的,故人民法院在判断是否构成明显超标的额保全时,还必须考虑网络司法拍卖最终以最低价格成交的可能性,即被查封财产的最低拍卖成交价可能为评估价的56%。值得注意的是,《最高人民法院关于在执行工作中进一步强化善意文明执行理念的意见》关于上市公司股票价值以冻结前一交易日收盘价为基准,一般在不超过20%的幅度内合理确定,这对非上市公司股票价值估算亦具有参考性。”
3. 裁定并未写明查封/解封股权数额或者比例,仅裁判“本院采取积极措施消除案件超额冻结状态”。 采取此类做法的案例较多,法院在裁定中肯定了超标的保全事实,紧接着并不查明超标的查封了多少数额股权,应当解除多少数额股权,而是称“本院采取积极措施消除案件超额冻结状态”。那么裁定作出后,超额冻结的股权如何解除、解除多少对于当事人而言仍是个未知数,从这个角度而言并不利于异议人及时解除超标的保全的股权。
总的来说,从上述规则与实践的对比中来看,财务报表与实际出资证明并非支持异议人关于股权超标的保全的可靠证据,司法实践更为看重股权评估报告得出的股权价值数额,这与各地的司法指导意见相悖。究其原因,是因为在股权具体处置的过程中法院习惯以股权评估报告作为确定股权价值的依据。估算股权价值,不仅要考虑股权的账面价值(即净资产),还需考虑经营状况、所处行业等其他因素,这就为法院作出判断制造了障碍,使其不敢下定决心,这也是司法实践偏离文本规定的原因。
但是,在保全阶段启动评估程序,会导致时间过长,与超标的保全的紧急性无法匹配。尤其是,实践中当事人针对股权查封提出异议,往往是因为股权系融资的担保物,一旦被查封可能导致相关金融机构“抽贷”,而此时要求当事人申请股权评估,双方选定评估机构,评估机构收集相应的资料,评估机构出具评估结论等一系列流程所耗费的时间,会让很多当事人等不起。

结合上述司法实践及文本规则,我们提出以下建议以期为股权超标的保全异议作为参考:
● 应当提交哪些证据?
作为异议人,不仅应该提交公司已实缴注册资本的实际出资证明,还要提交财务报表或者第三方机构出具的审计报告以证明公司经营数据,尤其要关注所有者权益一栏的数字,这是股权价值的重要参考。如果有现成的评估报告,则也应当提交,但是不必为了超标的保全而自行委托评估,因为法院有可能以评估报告是单方出具而不采纳。此外,目标公司近年来股权交易文件亦可作为股权价值估算的重要参考,如可以提交跨越财产保全前后的交易文件则更佳。
● 提交证据的形式及要求
实际出资证明要具体到实际出资的银行流水以证明出资的真实性。
在数据真实的情况下,可提交自税务机关调取的财务表格以强化数据真实性,增加被法院采纳的可能性。
对于第三方机构作出的审计报告或者评估报告,应首先确保报告作出机构未受到监管处罚。其次,报告应当符合相关程序要求,如报告应当含作出人员的执业资质文件并签字、载有相关编码、履行相关备案等程序、期限仍在报告作出期限内等。
● 如果无法提供充足的证据,应当申请股权价值评估
办理具体案件中,异议人在稳妥评估己方证据的前提下,如认为依据当前证据法院支持异议申请的可能性很小,而股权保全又不得不解封的情况下,为避免法院以证据不足驳回异议人的申请,还可以考虑向法院申请司法评估股权价值。前述各法院出台的指引文件均提及,通过实际出资额及财务报表仍不能估算股权价值的,可以通过评估方式确定股权价值。又由于单方的提交股权评估报告存在被法院不采纳的风险,因此较为稳妥的办法即向法院申请对保全的股权司法评估。但如此选择弊端也很明显,即股权司法评估花费时间较久,通常超过两个月的时间,对于急切需要解除财产保全的当事人而言很难接受,申请法院司法评估股权是无奈之举!

总的来看,因为股权价值难以被认定导致司法实践中绝大多数股权超标的保全异议失败,即使在最高人民法院频频出具禁止超标的查封/保全文件且各高级人民法院纷纷出台相关指引的情况下,司法实践中似乎对股权价值估算相当慎重,过分看重评估得出的数据,对于财务报表、审计报告及实际出资证明缺乏信任感,超标的保全异议难以被支持。基于当前司法实践中对于财产保全的宽松审查尺度,基本上财产保全申请人提交相关财产线索,就能保全到相关财产。但对于被申请人而言,尤其是依赖于质押股权融资的企业来说,大量股权被保全引发的诸如银行抽贷后果企业远不能承受。而根据现今的审查尺度,解除超标的保全股权难度如此之大,势必会对企业造成巨大损害或者妥协,而保全申请人仅凭一纸财产保全申请书便达到了如此显著效果,值得反思。从法院所持立场而言,诉讼程序中原告和被告法律地位完全平等,被告是否对原告负有给付义务尚不确定,应当按照平等保护的原则,既通过财产保全保障将来生效裁判的执行,又防止超出原告申请的范围保全财产损害被告的合法权益。
具体来说,司法实践中频频以“无法提供充足证据证明案涉股权价值”为由驳回异议申请,关键在于举证责任如何分配。我们认为可以从以下角度分配举证责任:
(1)如异议申请人提交了自行委托第三方机构做出的评估报告或者审计报告,且保全申请人不能对该报告反驳证据或意见时,依据《最高人民法院关于民事诉讼证据的若干规定(2019修正)》第四十一条[22]的规定,可以考虑采纳该报告。
(2)如保全申请人本身就是公司股东,知晓公司经营、财务状况等,对于股权价值应当有较为深刻的认识,对其申请保全时的关于公司股权价值的义务应当相应提高。
(3)此外,在涉及金额很高、保全公司股权达到一定数量的案件中,考虑到保全可能造成的重大后果及不可逆性,法院是否应当更加谨慎查明股权价值。即使在当事人无法提供证据证明股权价值的情况下,是否必须考虑司法评估确定股权价值?对此,《最高人民法院关于人民法院强制执行股权若干问题的规定》第五条可供参考,在股权价额无法确定的情况下,人民法院可与申请执行人沟通,确定股权价额。如无法确定,请申请执行人明确申请冻结的比例或者数量。该条规定促使申请人积极参与股权价值估算中来,即使无法估算股权价值,也让申请人自行选择冻结比例与数量。考虑到可能存在的恶意保全追偿,申请人在选择时也会考虑保全股权价值是否会明显超出请求金额,更好地减少超标的保全情况的发生。
总而言之,严禁超标的保全要真正落到实处,首先应当转变观念。法院在审查程序中真正贯彻平等对待双方当事人的理念,合理利用举证责任查明股权价值而非将举证义务强加给异议人。同时,法院应当敢于基于相关证据对股权价值作出判断,股权价值而不应当笼统、粗暴地以证据不足无法判断而被驳回异议申请。
脚注:
[1] 需要说明的是,因上市公司股份在公开市场交易,价格透明,本文所指非上市公司股权仅包括非上市股份公司股份及有限公司股权。为行文方便,本文将“非上市公司股权”均简称为“股权”。
[2](2016)桂0602民初1563号之二民事裁定书。
[3](2021)粤0304执异83号民事裁定书。
[4](2021)粤06执复191号民事裁定书。
[5](2022)京74执异55号民事裁定书。
[6](2022)京02执异64号民事裁定书。
[7](2020)京02执异247号民事裁定书。
[8](2020)晋执复14号民事裁定书。
[9](2022)粤0304执异272号民事裁定书。
[10](2020)粤执复747号民事裁定书。
[11](2020)粤06执异247号民事裁定书。
[12](2022)新执复53号民事裁定书。
[13](2020)苏1002执异71号民事裁定书。
[14](2019)桂执复104号民事裁定书。
[15](2021)京执复1号民事裁定书。
[16](2020)皖01执异153号民事裁定书。
[17](2019)闽0203执异289号民事裁定书。
[18](2021)京执复1号民事裁定书。
[19](2020)沪02执异127号民事裁定书。
[20](2019)冀02执异215号民事裁定书。
[21](2020)京执复102号民事裁定书。
[22] 第四十一条 对于一方当事人就专门性问题自行委托有关机构或者人员出具的意见,另一方当事人有证据或者理由足以反驳并申请鉴定的,人民法院应予准许。
本文作者

罗锦荣 | 律师 广东青狮云岸律师事务所
罗锦荣律师长期专注于大宗商事争议解决领域,在房地产、公司股权及控制权、证券合规等纠纷领域均有成功的代理经验,在全国各级法院、各头部仲裁机构有丰富的出庭代理经验,已办结以及在办案件标的均超百亿。
罗锦荣律师本硕毕业于中国政法大学,曾获江平民商法奖学金等校内最高荣誉奖项。

郑路才 | 律师 广东青狮云岸律师事务所
郑路才律师,曾任职中国国际经济贸易仲裁委员会华南分会,熟悉仲裁程序以及仲裁审理思路,经办过百起仲裁案件。
郑路才律师执业以来,办理民商事争议案件为主,包括不限于涉外仲裁、股权争议、合同纠纷、公司控制权争夺等。