导 语
备皮刀院感说不符合要求,那脱毛膏怎么样?
话题
@丹丹
各位老师,你们手术备皮是怎么处理的?我们一直用一次性备皮刀,但现在院感说不符合要求,但是也没有具体指出应该用哪种方法,谁能指点迷津呢?
解答
术前备皮,主要目的就是为了外科医生手术时便于操作,在不损伤皮肤完整性的前提下减少皮肤细菌数量,降低手术后切口感染率。
规范的皮肤准备,尤其是对无菌条件要求很严的骨科择期手术,除了术前例行的去除毛发、沐浴外,甚至还有术区的皮肤消毒等举措。其中,医护人员最看重的是,清除手术操作部位的毛发。
久而久之,不知何时起,“备皮”就在医护人员脑海里成了“剃毛”。备皮步入了“剃毛”的误区。上述话题中,我们从护士丹丹的口中,就可以明显的看出,她所说的“备皮”=“剃毛”。
“备皮”不等于“剃毛”,“备皮”的内涵远远大于“剃毛”。在术前准备上,越来越多的医护人员放下了剃刀:
2016年10月,美国外科医师协会(ACS)联合外科感染学会(SIS)共同更新发布了《手术部位感染指南》,指出备皮并非术前必须,只有在毛发影响手术操作的部位的时候才需要备皮。除非是对头皮或者阴囊部会进行备皮,否则不使用剃刀。
2016年11月,WHO发布的《预防手术部位感染全球指南》强调接受任何外科手术的患者不应去除毛发,如果有绝对必要,应该只使用剪刀去除毛发,任何时候都不能使用剃刀剃毛。
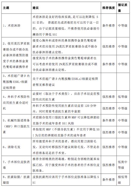
WHO《预防手术部位感染全球指南》为预防手术部位感染,对于术前备皮的建议和推荐,总结如下表:
WHO《预防手术部位感染全球指南》术前准备

由此可看出,清除术区毛发,只不过是术前准备之一部分,且明确建议:所有接受外科手术的患者,都应用剪刀清除毛发,无论何时都强烈不建议剃除毛发,不管是在术前准备还是在手术室。
院感说备皮刀不符合要求,备皮怎么办?
1、 不建议剃除毛发,剃刀可以退休了。
2、可应用剪刀清除毛发,但应注意安全使用,以不损伤术区皮肤为宜。
3、可尝试使用脱毛膏, 对妨碍手术进行的毛发部位可应用脱毛膏清除毛发。
脱毛膏相比剃刀或剪刀,虽然成本较高,但使用方便,效果很好。可以推荐尝试。
如何安全使用脱毛膏?
1、过敏体质者慎用。
2、在术区皮肤完整性的基础上使用。
哪些病人不宜使用脱毛膏?
1、备皮局部有炎症者 局部皮肤有炎症、有破溃的患者,不宜使用。
2、过敏体质者 少数人对脱毛膏有过敏反应。如果使用后,可能会产生严重的过敏反应,会导致更严重的后果。
脱毛膏如何做皮试?
为了安全使用,脱毛膏还是要考虑到患者的体质问题,使用前认真阅读使用说明书,常规询问患者过敏史,如果过敏体质者非要使用,可在使用前作皮试。
皮试方法:
先找一个小的区域,选择隐蔽的部位,先小量的、小面积的使用,观察一下局部皮肤反应,没有异常反应者可继续使用。具体观察方法同青霉素皮试,无反应(阴性)者再大面积的使用。
后记
需要强调和指出的是:备皮需在手术当天进行,而且备皮过程的执行应在手术室之外,只应对妨碍手术进行的毛发部位进行备皮。
参考文献
1、2016.WHO.预防手术部位感染全球指南.
作 者 / 纳洛酮 来 源 / 华医网
想了解更多资讯,欢迎关注我们的*今条头日**号(中华现代护理杂志)和微信公众号(cjmn2015)
欢迎您到中华现代护理杂志平台投稿:cjmnwx@vipcjmn.net