说到化学选修四,它是最薄的一本,但却让你最为之抓狂。因为化学反应原理很抽象,看似简单,实则不好理解,误区多。同学都感到学起来很吃力,其实只要抓住知识的实质,就能掌握整册书的内容。

学姐去年和清北的一名化学老师聊过,他们班的化学大部分都是95分以上的,所以很多很好的学习方法是值得借鉴的!
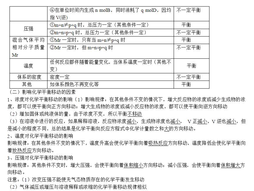
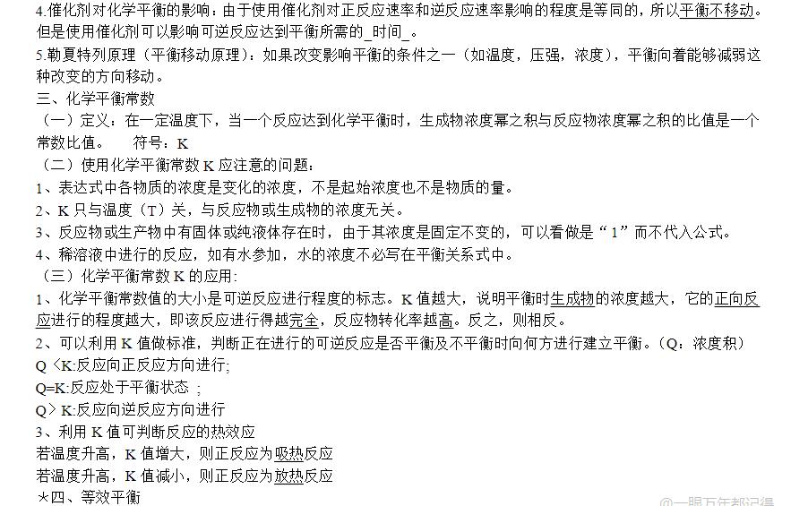
高中化学其实每年高考考来考去的无非就是这40来个基础知识点,而90%的高考题都是这些基础考点的掌握!如果你仔细整理完选修四上的化学方程式之后你会发现,这直接是高考原题啊!所以,化学大部分的复习重点就是巩固、掌握好基础知识点。
下面学姐就要跟大家分享一下清北刘老师的知识宝库,高中化学必修四最全化学基础考点知识点汇总大全!比补课班的资料还要详细,拿去收藏打印吧!

由于篇幅限制,学姐无法上传全部内容(学姐也想全分享给大家o(╥﹏╥)o)
完整版获取方式:关注并私信学姐"资料"即可获取完整版哦~








