四川文化艺术学院2020年省外艺术类专业校考公告❗

2020年,受新冠肺炎疫情影响,我校年后考试的各考点校考报名及考试时间推迟(其中山东、广东两省仅考试时间推迟),为贯彻落实教育部“2020年高校艺术类专业考试招生工作视频会”会议精神,本着“注重科学、严守公平、切实可行、保证安全”的原则,结合我校年前省外艺术类专业校考情况,以确保公平、公正为前提,我校尚未进行的校考将采取网络考试和部分省市的部分专业现场考试的分类测试方式,现将相关事项公告如下:
✨ 一、涉考省份
北京、天津、河北、山西、内蒙古、辽宁、吉林、黑龙江、上海、江苏、浙江、安徽、江西、山东、湖北、广东、广西、海南、重庆、贵州、云南、*藏西**、陕西、甘肃、青海、宁夏、*疆新**。
✨ 二、报名方式:
请考生使用台式电脑(推荐使用谷歌Chrome浏览器)登录学校报名系统http://t.cn/EGE79cO完成我校校考报名、缴费流程。
✨ 三、报名时间:
校考报名:http://t.cn/A6ZS0oBn
广东、山东以及校本部第二次校考已报名的考生不再报名,但需要重新*载下**准考证,并根据准考证上显示的最终考试时间按时参加考试。
✨四、报名流程:
1⃣ 第一步:考生注册,完成信息填写并提交,提交后将无法修改;
说明:请填写以20+2位省(直辖市、自治区)编代码开头的14位考生号;姓名请与身份证上姓名保持一致;考点选四川文化文化艺术学院,高考所在省份如实选择。
2⃣ 第二步:完善个人资料,正确输入身份证号、上传身份证(头像面)、艺考证扫描件及证件照(个人近期免冠寸照);
证件照规格:近期免冠一寸照片;规格:32mmX26mm;图片大小:10M以内。
3⃣ 第三步:选择报考专业;
注意:考生可单报或兼报专业,一次性最多可选报三个专业(方向),多报无效。
4⃣ 第四步:网上缴费(缴费成功后,无法更改和减少报考专业);
要求:除政策原因外,一旦缴费成功后,一律不得取消或修改报考专业,所缴纳的报名费一律不退。
5⃣ 第五步:*载下**(参加现场考试的专业或科目需要打印准考证)专业考试准考证(一个专业打印一张)。
完成报名缴费后,请考生扫码或登录小艺帮官方网站(http://t.cn/A6hOaM7I)*载下**安装小艺帮APP, 准备好身份证等相关证件,高考报考材料、一张免冠证件照电子版,提前注册登录认证身份,并于http://t.cn/A6ZS0ogy ,进入我校视频考试页面,根据系统提示,熟悉视频录制流程及考试要求、考试须知和录制要求等,熟悉网络考试操作流程时,可按系统要求进行拍摄录制,可以进行多次视频录制,以找到最佳录制效果。
✨ 六、考试时间:
网络考试:2020年4月15-16日
现场考试:2020年7月15-16日
✨ 七、考试地点:
网络考试:登录手机APP“小艺帮”(具体考试流程及要求详见后期公告)
现场考试:四川文化艺术学院绵阳校区(四川省绵阳市涪城区经开区机场东路83号)
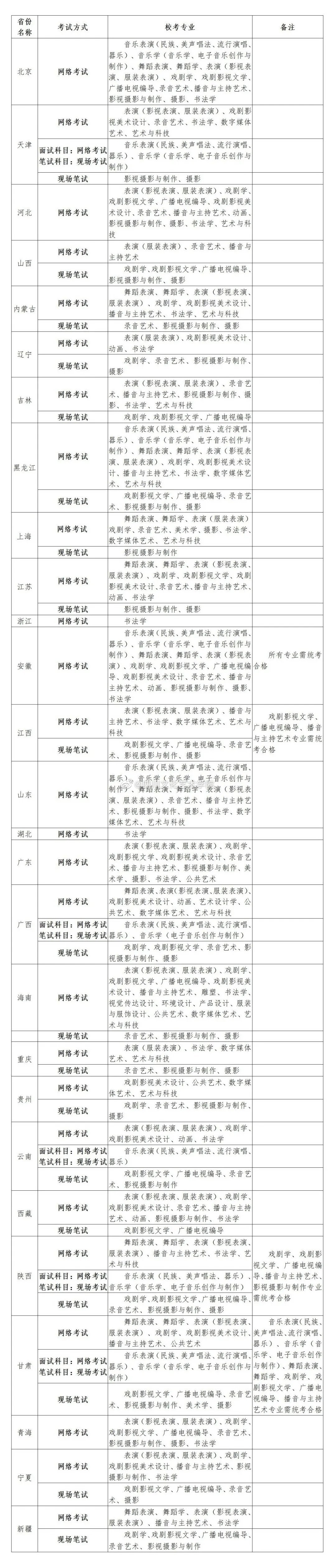
✨ 八、各省(直辖市、自治区)考试方式及校考专业:
如图
注:此表中未涉及的其他艺术类专业均直接认定各省(直辖市、自治区)艺术类统考成绩。
✨ 九、注意事项
1⃣ 1.考生不得重复报考同一专业方向,否则以多次专业成绩的最低分计分;
2⃣ 2.考生可单报或兼报专业,一次性最多可选报三个专业(方向),多报无效,过时不补;需要到校本部参加现场测试的部分笔试考试科目专业(方向)(音乐类专业兼报音乐类专业的笔试科目仅需参加一次笔试科目考试,成绩通用)须在能调配考试时间的情况下方可兼报!
3⃣ 3.参加我校招生专业考试的考生须缴纳报名考试费,收取标准:200元/生·专业,请认真确认考生基本信息和核对所选报考专业后再履行缴费手续,未缴费报名无效,完成报名手续后,因考生个人原因导致无法正常参加考试,所缴报名考试费一律不退;
4⃣ 4.网络考试+现场考试主要涉及部分省份的音乐类专业,其中基本乐理和练耳科目参加现场考试,其余科目为网络考试;
5⃣ 5.所有专业考试均不分初、复试,一次进行;
6⃣ 6.网络考试时间以准考证上显示的为准,请考生凭《身份证》在规定时间段内参加考试,考生须在规定考试时间段内完成正式视频录制,部分专业或科目考试会要求考生在开始考试后的限定时间内,提交所有科目的考试视频;
7⃣ 7.现场考试考生凭《身份证》、《报考证》和专业考试《准考证》参加专业考试,具体考试时间以专业《准考证》上打印的为准,考场安排以校本部考点现场张榜公布的为准。
8⃣ 8.考生若在规定时间内缺考将视为自动放弃本次考试,不予补考,缴纳的报名费一律不退;
9⃣ 9.网络考试流程及要求详见后期公告,请随时关注我校招生信息网(http://t.cn/A6ZS0oF4)和招生微信公众号(川文艺招考院)发布的信息。
四川文化艺术学院2020年省外艺术类招生简章(修订)
http://t.cn/A6ZS1aRo






