1.秘鲁南部发现大型锂矿。
加拿大马库萨尼铀矿公司日前在秘鲁南部普诺省发现250万吨高品位锂资源,这一新发现将使秘鲁跻身世界锂生产重要国家行列。 据秘鲁传媒巨头《商报》17日报道,马库萨尼铀矿公司总经理乌利塞斯·索利斯介绍,此次发现的锂矿品位高,但目前尚不清楚锂资源中有多少最终会被列为可开采储量。
他预计,开采储量可能达50万吨。 马库萨尼铀矿公司在普诺省法尔恰尼矿的勘探工作始于2007年。该矿面积为910平方公里,目前勘探钻孔仅集中在其中15%的地区。 锂被称为“白色石油”,是生产高科技设备和电动汽车电池的必需成分。( 来源:新华社)
2.盛屯矿业:上半年钴材料业绩大幅增长
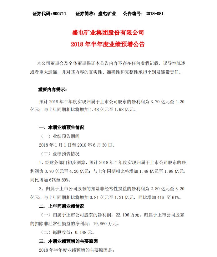
7月18日,盛屯矿业集团股份有限公司发布2018 年半年度业绩预增公告。公告显示,预计 2018 年半年度实现归属于上市公司股东的净利润为 3.70 亿元至 4.20 亿元;与上年同期相比将增加 1.48 亿元至 1.98 亿元,同比增加 67%至 89%。
2018 年半年度业绩预增的主要原因:
盛屯矿业表示,在去年钴材料业务快速发展的基础上,公司继续巩固、开拓、发展钴材料业 务,钴材料业务规模和业绩贡献同比实现大幅增长。同时,公司钴材料业务原料保障体系和仓储物流也逐步建立完善。 公司在自有矿生产及金属矿产品原料交易中,采用套期保值工具产生的非经常性损益,也为本期业绩增长产生较大的影响。 (来源:公告原文)
公告原文如下:


3. 欣旺达拟7.25亿元收购东莞锂威49%股权
欣旺达(300207,股吧)(300207)7月18日晚间公告,公司与郎洪平签署《收购协议》,拟以现金72,520万元收购郎洪平所持有的东莞锂威能源科技有限公司(以下简称“东莞锂威”)49%的股权。本次收购完成后,欣旺达将合计持有东莞锂威100%的股权,东莞锂威将成为欣旺达的全资子公司。
公告显示,东莞锂威是一家致力于锂离子电池电芯研发、制造和销售为一体的国家高新科技绿色能源企业,是国内领先的锂离子电芯解决方案及产品供应商。东莞锂威生产的锂离子电芯被广泛应用于手机、笔记本电脑、平板电脑、无人飞机、医疗设备、移动电源、数码相机、便携式录像机、电动工具等各种消费类电子产品。凭借其优秀的产品质量以及客户服务能力,东莞锂威的产品已经进入国内外一流电子消费品厂商的供应链体系,未来收入及利润将呈现快速增长态势。
欣旺达收购东莞锂威49%股权有利于公司整合上游资源,实现产业链的纵向一体化,保障公司产品的原材料供应,进一步增强公司锂离子电池产品的市场竞争力,为客户提供更为全面的一站式电池解决方案。本次收购完成后,公司归属于母公司的净利润将得以增长,将有效提升公司的市场拓展能力、资源控制能力和可持续发展的能力。本次收购符合公司发展战略,有利于进一步提升公司的综合竞争力和盈利能力。(财富动力网)