杭州青少年活动中心成立于1958年,是由浙江省和杭州市两级政府共同投资建立的大型综合性青少年校外活动场所,隶属于共青团杭州市委,系公益性事业单位。现有专职教职工550余人,年聘用兼职教师2700余人。
中心以“社会育人、育社会人”为宗旨,围绕加强和改善未成年人思想道德建设为核心,以“实践体验、创意创新”为重点,面向青少年组织开展思想道德、科技创新、文化创意、体育健康、游戏娱乐、劳动和社会实践活动、国际交流等健康有益、丰富多彩的校外教育实践活动。
中心热忱欢迎社会各界人士加入青少年校外教育队伍,为广大青少年创造美好生活贡献力量。现将招聘兼职教师有关事项公告如下:
一、招聘范围
大中小学校和幼儿园等教育单位在职教师、退休教师,其他在文化、艺术、科学、体育等各企事业单位(含专业团体)的在职人员、退休人员,符合岗位专业条件的自由职业者,高等院校在读大学生,以及在杭生活工作的外国专家等。
二、基本条件
1、遵纪守法,品行端正,无违法违纪或社会失信记录。
2、热爱教育事业,有适应教学辅导需要的基本素质。
3、身体健康,有良好的心理素质,形象有亲和力。
4、有较强的责任心和团队协作精神。
5、年龄在18周岁以上,65周岁以下。
三、兼职岗位及专业条件
详见文末《杭州青少年活动中心兼职教师岗位一览表》
四、应聘报名及聘用办法
1、报名办法:填写《杭州青少年活动中心兼职教师报名登记表》(点击文末“阅读原文”可*载下**),及岗位专业相关的资历证书照片,发送到相应的招聘邮箱。
邮件名称请以下格式命名:兼职XXX教师。也可将上述书面材料送交(或邮寄)至下列地址:杭州市西湖区昭庆寺里街22号办公楼204室 组织人事处信箱;邮编310007。
2、报名时间:本招聘常年开展。现场接待报名的工作日时间为上午9:00-12:00 ;下午1:30-5:00。
3、专业能力考核:资历通过初审的,由各用人部门统一组织岗位相关的专业能力考核。
4、岗前培训:由各用人部门统一组织,培训合格人员均纳入中心兼职人才库。
5、聘用:用人部门根据岗位需要,选聘相应人员,协商签订兼职协议书,确定权利、义务和待遇等事项,并颁发聘书。聘用的兼职辅导员在聘用期间,免费参加岗位相关的教科研等活动。
五、兼职辅导地点
受聘兼职教师可结合自身实际和岗位需要,选择相应地点进行兼职辅导工作。
1、杭州青少年活动中心,地址:西湖区昭庆寺里街22号(近西湖断桥边);
2、杭州市青少年发展中心,地址:江干区新业路311号钱江新城市民中心K楼;
3、杭州金成青少年宫(城西分中心),地址:余杭区闲林镇荆余路518号(天目山西路与上和路交叉口南);
4、杭州青少年文化创意培训中心(城北分中心),地址:拱墅区小河路334号杭州工美馆四楼(近运河广场);
5、杭州滨*青江**少年宫(滨江分中心),地址:滨江区建业路950号(近钱江四桥西南口)。
六、咨询联系方式
电话:0571-85821022、0571-85821106
联系人:叶老师、杨老师
地址:杭州市西湖区昭庆寺里街22号办公楼204室(组织人事处)
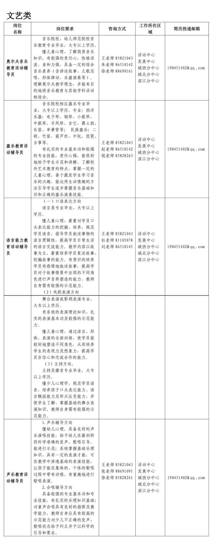
杭州青少年活动中心兼职教师岗位一览表

本文为钱江晚报原创作品,未经许可,禁止转载、复制、摘编、改写及进行网络传播等一切作品版权使用行为,否则本报将循司法途径追究侵权人的法律责任。