伴随着经济水平的提高和消费升级的大势,中国家居建材行业逐渐从功能驱动消费转入追求品质、情感表达和注重健康环保的阶段,其中健康消费需求尤为突出,在新社会形态下,我国对新型家居建材需求也在不断加强。随着科技的进步以及环保意识的加强,家居建材绿色环保化是行业未来主要的发展方向。
多因素促进家居建材环保化发展
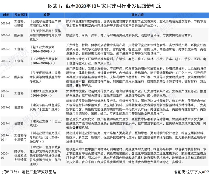
政府层面,近年来,我国颁布了一系列家居建材行业相关的政策,促进家居建材行业节能化、智能化、绿色环保化发展。具体情况如下表:

消费者层面,伴随消费升级和健康意识增强,中国家居产品已经从功能驱动消费转入追求品质、注重环保的阶段。97.76%的消费者在选购家居产品时会考虑绿色健康因素对身体的影响。目前,家居消费的主要人群是80后、90后,其中80后占51%,90后占33%,受教育程度以大学学历及以上人群为主,占比在83%。未来5-10年,这一群体仍将是家居消费的主力。“80后、90后的生活条件相对优越,在成长过程中享有的物资资源比较丰富,所以对于所要消费的产品有着更‘苛刻’的要求,他们是品质消费的信赖者,绿色环保是衡量品质好坏的主要维度之一。
企业层面,当前,行业面临产能过剩和生产方式落后的困镜,要想打破困局,关键是要转型,要从信息模式转向智能模式。在互联网应用飞速发展的今天,绿色建材应用、智慧建造、BIM应用,升级转型的重要手段。

甲醛为室内主要 污染物
改革开放以来,随着我国经济的快速发展以及人们生活水平的日渐提高,人们对于住宅室内环境质量的要求越来越高,不断强化环保理念。室内主要污染物有甲醛、苯系物、氨气、总挥发性有机化合物(TVOC)等。

绿色建材评价技术要求规范绿色建材发展
为科学引导和规范管理我国绿色建材评价标识工作,加快绿色建材推广应用、促进绿色建筑发展,2016年3月,国家制定了《绿色建材评价技术导则》。导则制定了砌体材料、保温材料、预拌混凝土、建筑节能玻璃、陶瓷砖、卫生陶瓷、预拌砂浆等七类建材产品的评价技术要求,并提出,绿色建材评价在符合导则的要求和各地域特征的同时,还应符合国家相关法律、法规和标准的规定。

新型环保家居建材需求加强
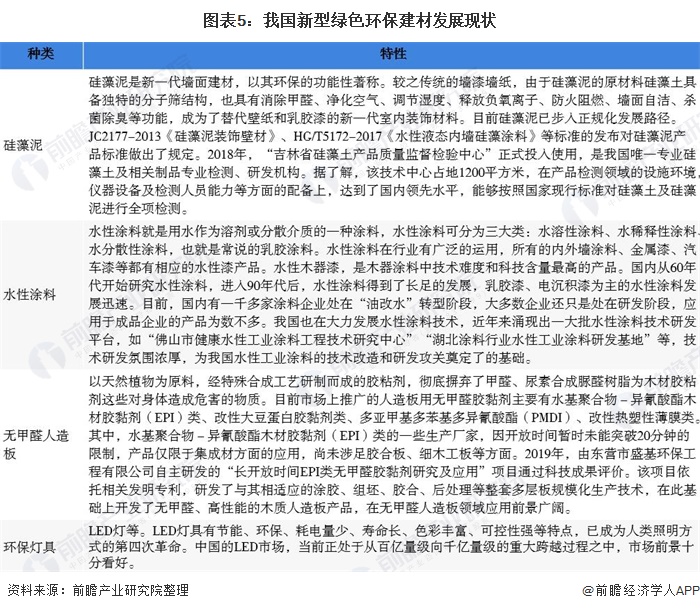
在新社会形态下,我国对新型环保家居建材需求也在不断加强。随着科技的进步以及环保意识的加强,家居建材智能化与绿色环保化是行业未来主要的发展方向。如今,各种绿色、低碳建材已经进入寻常百姓家。钢塑门窗以其隔热、隔音、不传导、密封性能好等特点,已成为节能建材中的首选;节能环保灯具也日益受到人们的喜爱,成为灯具消费与发展的新潮流;不含防腐剂、防霉剂、零甲醛的绿色无机、天然健康的涂料成为家装的重点;新型环保建材主要有硅藻泥、水性涂料、无甲醛人造板等。

更多本行业研究分析详见前瞻产业研究院《中国家居建材行业市场前瞻与投资战略规划分析报告》,同时前瞻产业研究院还提供产业大数据、产业规划、产业申报、产业园区规划、产业招商引资等解决方案。