安卓追剧神器app免费 (推荐5款堪称神器的免费软件)

1、阅读pro

【阅读pro】,此前经常安利的开源阅读神器【阅读】的play版本,一样是无广告,可通过网络或者自定义导入书源。当然了书源就自行去论坛或者开发者指定的位置查找,【阅读】本身只是一个阅读器,并不自带书源。

7款好用且免费的软件,推荐5款堪称神器的免费软件

2、Photoshop Express

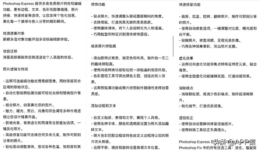
【Photoshop Express】,Adobe家的大名鼎鼎PS的手机版本,它的强大就不用我多说了吧。【Photoshop Express】是它的移动版本,提供多类免费照片特效和编辑功能,更有边框、文本、色彩和图像增强、照片拼接、快速修复等选项,功能真的是多到爆,确实是强。

7款好用且免费的软件,推荐5款堪称神器的免费软件

7款好用且免费的软件,推荐5款堪称神器的免费软件

3、kawaks街机模拟器

【kawaks街机模拟器】是一款安卓上的街机游戏模拟工具,【winkawaks】这个PC上的街机神器相信很多街机爱好者都不会感到陌生,而安卓版的【kawaks街机模拟器】同样有丰富的街机模拟资源,运行流畅,相信很多人一打开就想起儿时的记忆了,它可以支持组合键的玩法,也支持手柄,所以建议想玩得更爽可以接个蓝牙手柄,毕竟屏幕上的虚拟键按起来还是有点生硬。

7款好用且免费的软件,推荐5款堪称神器的免费软件

7款好用且免费的软件,推荐5款堪称神器的免费软件

7款好用且免费的软件,推荐5款堪称神器的免费软件

4、抓包精灵 NetCapture

【NetCapture】抓包精灵是一款不需要ROOT就可以使用的抓包工具,可以用来解析和提取手机中的各种网络信息和文件内容,并且自动保存用户浏览的所有网络信息、包括图片、http和https请求,这个神器可以帮助我们时刻观察手机里应用都干了些什么,记录有没有偷偷将你的信息上传到互联网上等行为。

7款好用且免费的软件,推荐5款堪称神器的免费软件

5、nPlayer Pro

如果你问手机上优秀的万能格式视频*放播**器是哪个?我估计不少人的答案会是安卓平台是 【MXPlayer】,而 iOS 平台是 【nPlayer】 !但其实我个人平时在安卓上使用 【nPlayer Pro】 更多,安卓版本也是堪称神器,流畅*放播**几乎所有主流格式的视频、还支持 DTS HD、Dolby AC3 / E-AC3 解码*放播**、外挂字幕等都没问题,也有局域网远程*放播**能力。

7款好用且免费的软件,推荐5款堪称神器的免费软件

另外【nPlayer Pro的网络远程*放播**功能也极强,支持 SMB / CIFS (Win / Mac 或 Linux 的文件共享协议)、WebDAV、FTP、SFTP、HTTP,可以直接通过 WiFi 浏览并*放播**局域网包括 NAS 里面的视频,直接能搜索出局域网的网络设备。操作方面也即可调整*放播**位置、字幕位置微调、字体大小、控制音量和亮度。

7款好用且免费的软件,推荐5款堪称神器的免费软件

7款好用且免费的软件,推荐5款堪称神器的免费软件

6、视频压缩

视频压缩神器【Video Compressor】是一款简单且实用的视频以及图片压缩应用,它可以保证视频画质的同时又缩减文件体积大小,可以根据默认视频大小压缩又或者自定义压缩,导出文件格式为MP4,另外它还可以剪切视频或从视频中提取 MP3 音频、批量压缩照片/图片、视频快进等功能。

7款好用且免费的软件,推荐5款堪称神器的免费软件

7、VideoDownloader

【VideoDownloader】是一款可以嗅探网页视频内容的神器,包括网页视频,音频等。也就是说如果你平时有在第三方网站上看影视剧的习惯,站点没有提供*载下**就可以利用【VideoDownloader】来进行嗅探*载下**,直接把链接放到【VideoDownloader】的内置浏览器,等待下方的*载下**箭头提示可以*载下**即可。

7款好用且免费的软件,推荐5款堪称神器的免费软件