近日,哈市香坊区教育局公布2023年义务教育学校招生工作方案。今年继续在风华小学、中山路小学、王兆新村小学、工农兵小学、电工小学五所学校实行学位锁定。德强学校、剑桥三中、荣智学校、东方红中学、香远中学、德强小学、剑桥小学与公办义务教育学校同步招生,网上报名将从6月12日开始进行。
房产证的所有权人为“四老”不属于“两个一致”
香坊区公办小学实行按学区就近入学。公办小学校招收香坊区教育局公布的招生范围内和统筹安排的适龄儿童,不得跨学区招生。适龄儿童入学报名时,应提交适龄儿童及其监护人的户口簿、住宅产权证或公有产权住宅承租证等证件。适龄儿童在学区学校入学,遵循“两个一致”原则,即:适龄儿童户籍应与其父母户籍一致(户主为适龄儿童的父母或其他法定监护人);户籍地址与住宅产权证或公有产权住宅承租证一致(住宅产权人或公有产权住宅承租人为适龄儿童父母或其他法定监护人)。
严格执行购房落户需满两年的入学政策。“大校额”学校严格执行“两个一致”且购房落户满两年的入学政策。不符合“两个一致”入学条件的适龄儿童,区教育局依次按照房产、户籍、随迁子女的顺序,根据学位并结合实际情况以区域均衡发展为目标,相对就近统筹安置入学。
香坊区严格执行哈尔滨市教育局招生文件中“两个一致”,适龄儿童的法定监护人指适龄儿童父母,如果法定监护人发生变更需提供相关手续。住宅房产证(公有产权住宅承租证)的所有权人为适龄儿童法定监护人夫妻共有的、法定监护人与适龄儿童共有的、适龄儿童本人单独所有的可视为“两个一致”。住宅房产证(公有产权住宅承租证)的所有权人为“四老”(祖父、祖母、外祖父、外祖母)的、集体户口和产权不足100%的住宅不属于“两个一致”。
五所学校继续实行学位锁定
今年,继续在风华小学、中山路小学、王兆新村小学、工农兵小学、电工小学五所学校实行学位锁定。适龄儿童从登记入学当年起至五年级毕业所居住的学区住宅,原则上五年内只提供一个入学学位,即五年之内不能再作为其他适龄儿童入本学区学校的依据(符合国家生育政策的除外)。如果该住宅有其他适龄儿童入学,由区教育局统筹安置。适龄儿童小学毕业或转学后,该房产解锁,如再有适龄儿童凭此套房产入学,从该儿童入学重新锁定。新生报名时填报的学区住宅通过“哈尔滨市义务教育学校住宅锁定查询系统”进行锁定,锁定的起止时间从该住宅有适龄儿童入学开始计算,到该生小学毕业的时间结束。适龄儿童在新生报名入学时填报的学区住宅通过“哈尔滨市义务教育学校住宅锁定查询系统”锁定后,在小学期间学区内换房,原房产虽已出售但仍继续锁定。
回户口所在地初中就读和俄语班招生的注意事项
香坊区初中招生对象为具有香坊区常住户口或在香坊区实际居住且符合在香坊区就读条件的小学应届毕业生。实行对口招生,即公办初中招收香坊区教育局指定的对口小学毕业生和统筹安排的小学毕业生。从2018年小学入学新生年级开始,学位充足的初中学校,执行对口直升政策;学位紧张的初中学校,只有符合“两个一致”的小学毕业生方可直升对口初中,其他情况由区教育局根据户口(居住证)和学位情况相对就近统筹安置入学。
回户口所在地初中就读的需注意户口在香坊区但在其他区、县(市)(户口变迁等情况)就读的小学生,小学毕业后可以返回香坊区就读初中,也可按照就读小学所在区、县(市)初中招生政策在就读小学所在区、县(市)升入初中。户口在香坊区的民办小学毕业生可以回香坊区公办初中就读。户口在香坊区的民族小学毕业生,不再就读民族初中的,可以回香坊区就读公办初中。户口在香坊区但在外地就读的(外地返乡)小学毕业生,可以返回香坊区就读公办初中。公办小学、民办小学、民族小学、外地返乡小学毕业生,要求回香坊区公办初中就读的,应分别向毕业公办小学、毕业民办小学、毕业民族小学户口所在区提出申请。由学校告知审核证件、网上申请、统筹安排等事项,家长在“哈尔滨市义务教育招生入学服务系统”填报回户口所在区、县(市)就读初中申请,经审核符合条件的,由区教育局统筹安排进入公办初中学校就读。
哈尔滨市第39中学校的俄语班在全市范围内(不含哈尔滨市松北区对青山镇第一中学校、哈尔滨市松北区乐业镇第一中学校对口小学应届毕业生)招生。哈尔滨市文府中学暂停在香坊区内招收俄语生。志愿到初中俄语班学习的小学应届毕业生,可以在规定的时间内到允许招收俄语班的学校报名。报名人数超过俄语班招生计划数时,学校采用电脑派位方式招生,不得超计划招生。俄语班招生在7月10日前完成。俄语班招生结束后由学校填写招生名册,经区教育局审核,报市教育局备案,统一提档。
公办民办义务教育学校实行同步招生
公办民办义务教育学校实行同步招生。坚持属地管理,由香坊区教育局统一管理哈尔滨德强学校、哈尔滨市剑桥第三中学校、哈尔滨市荣智学校、哈尔滨市东方红中学校、哈尔滨市香远中学校、哈尔滨德强小学校、哈尔滨市剑桥小学校与公办义务教育学校同步招生。香坊区民办义务教育学校优先满足香坊区学生(香坊区户籍或学籍)入学需求。民办小学招收年满6周岁(截至入学当年8月31日前)有学习能力的适龄儿童、民办初中*招应**收小学应届毕业生,凡报名区属民办义务阶段学校的适龄儿童少年均须提供香坊区户口或居住证。当本区符合条件的报名人数小于招生计划数时,经区教育局同意,剩余计划可按相关政策跨区招生。
对报名人数超过招生计划的学校,实行电脑随机录取,随机录取比例为招生计划的100%。报名人数未超过招生计划的,直接录取。跨区报名人数超过剩余计划数的,按剩余计划数100%电脑随机录取,跨区报名人数未超过剩余招生计划的,直接录取。九年一贯制民办义务教育学校小学部毕业生可以根据学生意愿直升本校初中部,直升学生不列入随机录取范围,拟直升学生数大于初中部招生计划数的,采取电脑随机录取方式确定直升名额。符合市教育局招生文件优抚政策的优抚对象子女选*民择**办义务教育学校的,享受与公办义务教育学校同等入学政策。
义务教育阶段适龄儿童少年只可选择公办或民办其中一种入学方式,不可兼报。适龄儿童、小学应届毕业生一经报名民办义务教育学校,即视为放弃公办小学学区或公办初中对口资格。每名学生只能选报1所民办义务教育学校。通过“黑龙江省民办中小学校招生服务平台”按报名志愿随机确定录取顺序号,在规定时间内录满(完)为止。电脑随机录取由区教育局统一组织实施,在有关部门及相关人员共同监督下进行。未被录取的学生由区教育局以报名时提交的户口或居住证,统筹安排公办初中入学。
公办义务教育学校招生继续使用“哈尔滨市义务教育招生入学服务系统”,民办义务教育学校招生继续使用“黑龙江省民办义务教育招生服务平台”,香坊区教育局和各学校通过“哈尔滨市义务教育招生入学服务系统”、网站公示、微信公众号、张贴招生公告等多种形式及时向家长和社会公开招生入学工作信息,实现“阳光招生”。
【报名招生时间安排】
1、公办小学报名招生时间安排
6月12-21日,在“哈尔滨市义务教育招生入学服务系统”进行入学报名,准确如实填报和上传相关入学信息;
6月25日-7月5日,进行报名信息核验;
7月17日,所有报名但未被民办小学校录取的学生数据导入“哈尔滨市义务教育招生入学服务系统”;
7月18-19日,对报名民办小学但未被录取的适龄儿童补充信息;
7月20-22日,核验报名民办小学但未被录取的适龄儿童信息;
7月24日前,公办小学通过报名系统发放录取告知信息。
8月26-27日,学校新生分班和抽签确认班主任及任课教师。
2、公办初中报名招生时间安排
6月12日—6月21日,家长在“哈尔滨市义务教育招生入学服务系统”进行回户口所在地就读公办初中网上申请并上传相关入学信息。
7月17日,所有报名但未被民办初中学校录取的学生数据导入“哈尔滨市义务教育招生入学服务系统”。
7月18—19日,对报名民办初中但未被录取的小学应届毕业生信息进行补充。
7月20—22日,完成公办初中入学信息核验。
7月24日前完成公办初中录取确认(含完成小学升对口初中学生信息导入和补充),并陆续发放公办初中入学告知信息。
8月26日-27日,学校新生分班和抽签确认班主任及任课教师。
3、民办义务教育学校报名招生时间安排
6月12日8:00-14日8:00,香坊区户籍或学籍学生家长通过“黑龙江省民办义务教育学校招生服务平台”,选择填报1所本区民办义务教育学校,真实、完整、清晰地提交报名所需要的所有资料,报名截止后不得变更或放弃已选择的民办义务教育学校志愿。
6月14日12:00前,公布可接受随迁子女(学生本人及监护人具有本区居住证)报名的学校。
6月14日12:00-14日24:00,接受随迁子女(学生本人及监护人具有本区居住证)报名。
6月17日18:00前,公布各民办义务教育学校已报名人数。
6月17日20:00-19日8:00,对本区内报名人数少于招生计划的,第一次接受跨区(仅限没有民办义务教育学校的区)的适龄儿童、小学应届毕业生报名。
6月21日18:00前,公布各民办义务教育学校第二次跨区报名人数。
6月27日20:00-29日8:00,对第一次跨区报名人数少于剩余招生计划的,第二次接受跨区(仅限其它有民办义务教育学校的区)适龄儿童、小学应届毕业生报名。跨区报名学生须具有相应区的户籍或学籍。
7月1日18:00前,公布各民办义务教育学校第二次跨区报名人数。7月2日-7月5日对已报名民办义务教育学校的儿童、小学应届毕业生所提交的资料进行审核。
7月7日公布经审核后符合条件的实际报名人数和名单。
7月10日进行电脑随机录取(直接录取及随机录取)。
7月11日8:00-13日12:00对直接录取和取得随机录取(在计划数序号内)资格的进行交费确认,未在规定时间内交费的视为放弃录取。
7月15日15:00前,对放弃录取的名额,以短信、电话等形式按派位序号顺次通知家长交费,录满(完)为止。
7月17日公布区属民办义务教育学校确认录取名单。将所有报名但未被民办义务教育学校录取的学生数据导入“哈尔滨市义务教育招生入学服务系统”。
8月26-27日学校新生分班和抽签确认班主任及任课教师。
香坊区义务教育阶段招生政策查询网站网址为:http//:www.hrbxf.gov.cn
监督举报电话:87959625;*访信**电话:87959622
*访信**接待部门地址为:香坊区旭升街213号香坊区教育局
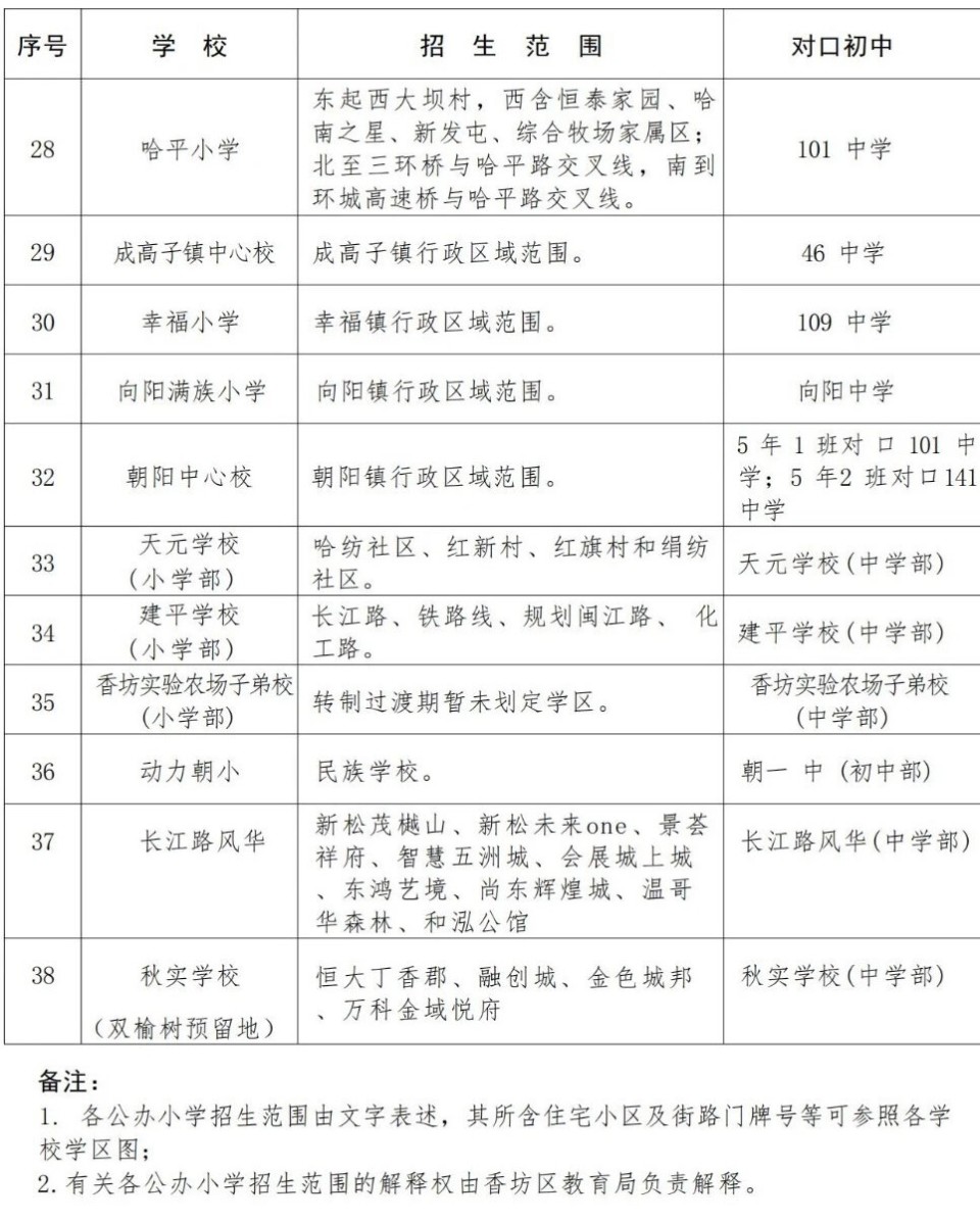
香坊区公布2023年公办小学招生范围及对口直升公办初中学校



龙头新闻·生活报 记者:吕晓艳