2020年6月15日,南方科技大学生物系侯圣陶教授研究团队在《自然-通讯》发表题为Rhythmic light flicker rescues hippocampal low gamma and protects ischemic neurons by enhancing presynaptic plasticity的研究成果,报道利用节律性(40 Hz)的视觉LED光刺激,可有效改善双侧颈总动脉阻塞(2VO)模型小鼠因大脑缺血诱发的神经损伤和学习记忆障碍。

目前重大脑疾病,诸如脑卒中、帕金森病等,有着相当高的发病率和致残率,但临床治疗手段极为有限,病人面临长时间、甚至终身残疾的挑战。大脑神经环路解析以及功能调控是当前神经科学与神经工程研究的热点和难点,也是治疗人脑重大疾病的重要手段。
近年来,侯圣陶团队通过与美国麻省理工学院、澳大利亚昆士兰大学脑研究院、中国科学院深圳先进技术研究院相关团队合作,成功在小鼠脑卒中模型中开展神经网络调控刺激,进行脑功能康复研究和治疗,取得显著效果。随着对神经网络解析认知和技术的提高,关于光对神经网络调控的研究正在拓展到治疗抑郁、失眠、老年痴呆、遗传性神经系统疾病等领域。
光对生物节律、心理和生理有重要的影响,可以用做治疗手段,最为人熟知的是用于治疗季节性抑郁。冬季严重缺乏光照后,人会产生类似抑郁的症状,其随着日照时间的增长会渐渐消失。但是,人类目前不清楚光如何影响与认知功能相关的脑网络结构和功能。

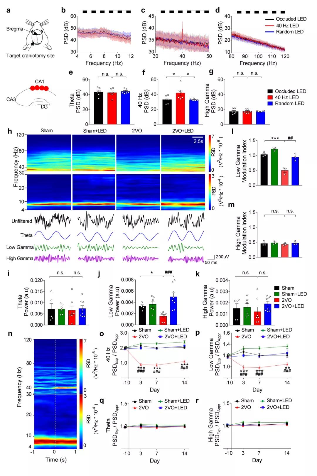
图1:40 Hz节律性LED光刺激小鼠可提高低频gamma波能量
首先该团队利用40 Hz的LED光视觉刺激双侧颈总动脉阻塞(2VO)模型小鼠,发现在海马CA1区局部场电位低频伽马段对应频率出现尖峰,且该区能量得到提升,同时theta与低频gamma的相位幅值耦合也增强。在小鼠探索物体的行为过程中,2VO手术后光照鼠比未光照鼠低频gamma能量显著提升并趋于正常水平。2VO手术后光照组小鼠的海马CA1区椎体神经元得到有效保护,同时水迷宫试验发现其学习与记忆能力得到恢复。

图2. 自由活动小鼠海马CA1区局部场电位记录
大脑视觉皮层区域处理的视觉信息可以增强海马区域动态的突触可塑性,作者发现40 Hz LED光刺激同步效应可以增强海马区CA3区域突触前神经递质的囊泡释放,进而增强CA1突触后动作电位,提高突触连接强度。
脑卒中后,CA3-CA1神经环路低频伽马振荡受损、神经递质释放紊乱、突触可塑性降低导致神经元死亡。40HzLED光刺激,提高CA3-CA1神经环路低频伽马能量,调控神经递质释放,增强突触可塑性,进而保护神经细胞免受脑缺血缺氧带来的损伤,提高康复速度。

图3.小鼠脑片突触前可塑性及囊泡释放记录
南科大生物系侯圣陶课题组郑立枫和余梅为论文共同第一作者,侯圣陶教授为论文唯一通讯作者。南科大本科生林锐、汪云轩、卓展参与了论文研究全过程。该研究得到了中国科学院深圳先进技术研究院研究员王立平课题组,MIT皮考尔学习与记忆研究所(The Picower Institute for Learning and Memory)所长蔡立慧教授的大力支持。
参考文献:
Zheng, L., Yu, M., Lin, R. et al. Rhythmic light flicker rescues hippocampal low gamma and protects ischemic neurons by enhancing presynaptic plasticity. Nat Commun 11, 3012 (2020). https://doi.org/10.1038/s41467-020-16826-0