我始终坚信:
管理就是走流程
没有规范流程,管理一切为零
★按流程来做 流程为各项工作提供程序化的流程 保证办事有指导
★用制度来管 制度为企业运行制定规范化的制度 保证事事有规范
★依方案去办 方案为相关人员拟定可参照的方案 保证工作有计划
★拿表格去用 表格为具体事项设计模板化的表格 保证执行有记录
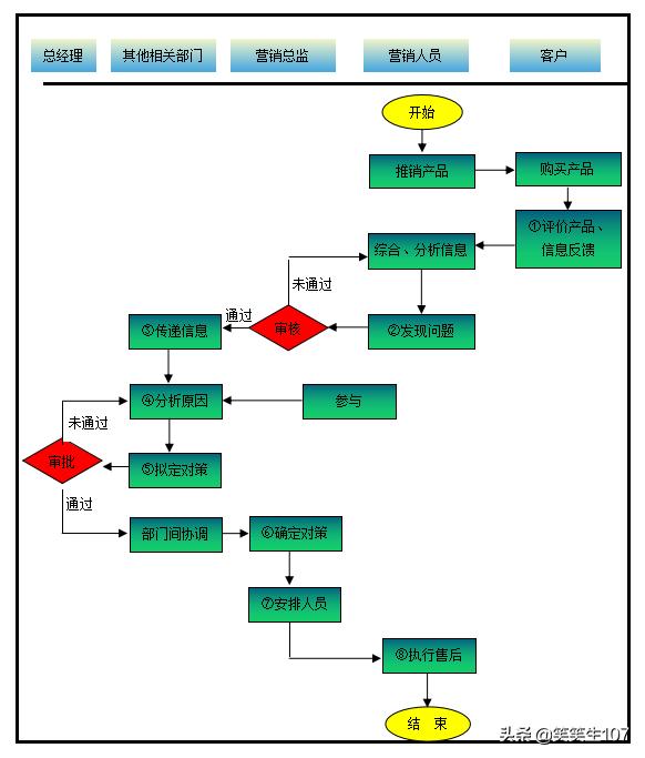
售后服务管理流程

客户销售分析表
|
产品 地址 |
合计 |
|||||||
|
合计 |
我始终坚信:
管理就是走流程
没有规范流程,管理一切为零
★按流程来做 流程为各项工作提供程序化的流程 保证办事有指导
★用制度来管 制度为企业运行制定规范化的制度 保证事事有规范
★依方案去办 方案为相关人员拟定可参照的方案 保证工作有计划
★拿表格去用 表格为具体事项设计模板化的表格 保证执行有记录
售后服务管理流程

客户销售分析表
|
产品 地址 |
合计 |
|||||||
|
合计 |