《运维服务方案》文档分享,原件获取请评论留言+转发。进主页获取更多实用资料,我会统一发送到大家。









原文:
1.项目情况
服务期限:服务期限为1年,自20XX年XX月XX日起至20XX年XX月XX日止。
2.服务简述
2.1服务内容
(一)服务内容
经甲乙双方多次会议协商,达成以下服务内容:
(1)全包式免费上门服务,包括对产品的故障排除、技术咨询、技术支持和补丁升级。
(2)本业务系统客户端的安装、卸载辅助工作
(3)数据库调优
(4)故障修复
(5)咨询服务,包括操作咨询、业务流程咨询
(6)账号及权限管理,包括账号及权限的新增、修改和删除。
(7)数据安全备份等
(8)因甲方业务发展需要或需求变动引发对本合同约定的系统的新增、完善软件功能且工作量小于等于2人日的开发工作的。
(9)乙方应定期指派专人清理运维过程中所生成的生产数据库中的临时表,优化数据库,如建立并优化索引、优化存储过程、数据库表拆分等,提供系统运行速度。
(10)乙方应定期撰写运维总结报告,重点描述和分析出现的技术问题和服务质量问题,并给出整改方案。
2.2服务方式
1.现场技术服务,即本合同约定的系统软件出现重大故障导致甲方业务中止时,乙方收到甲方通知后应立即指派技术人员到达现场,与甲方技术、业务人员一起对故障进行分析,提出解决方案,在征得甲方同意后对故障进行处理和排除。
2.远程维护,即甲方出现系统故障时,乙方通过电话、电子邮件、或远程访问等方式进行系统故障的处理、技术支持、咨询服务等工作。
3.按月巡检,即本合同期限内,乙方每月指定专人到现场对系统进行全面检查,优化系统软件,同时做好系统运行情况记录。对可能出现的故障提出解决预案及系统功能改进等方面的技术咨询工作,并提供必要的现场指导。乙方还可根据甲方业务需要,在现场对甲方的业务人员进行系统运行管理、日常维护、使用操作等方面的培训。
2.3服务要求
1.本合同签订后,对于甲方提出的任何运维服务,乙方工作人员需严格填写运维服务记录单,并由甲、乙双方签字认可。
2.乙方应保证指派经验丰富的运维工程师来具体承担运维服务工作,服务人员应保证相对固定,若有变动,乙方须提前三日通知甲方并征得甲方同意。
3.提供全年(包括政府规定的节假日)每天24小时热线电话服务。
4.运维响应:乙方保证在30分钟内对甲方故障请求进行响应,在接到甲方故障通知之后的5小时之内乙方的技术人员到达甲方使用产品的现场,并在乙方的技术人员到达甲方使用产品现场后的2小时内,采取紧急措施(包括系统切换)进行应急处理,确保受到影响的应用系统恢复正常运行。
5.维护保密:未经客户同意,不得向第三方提供客户资料,但根据政府要求、命令或法律法规规定必须提供的除外。同时客户有责任对内部员工进行保密教育。
2.4服务流程
1) 服务请求和事件管理
目标:
服务请求和事件管理是一个被动性的任务,为了减少或消除存在或可能存在于IT服务中的干扰因素给IT服务带来的影响,以确保用户可以尽快恢复自己的正常工作。因此,将服务请求和事件记录下来并分类,再分配给适当的专业人员处理,同时监控服务请求和事件的发展,并在服务请求和事件得到解决之后将其关闭。
流程管理范围:
服务请求和事件管理流程涉及服务请求、巡检、投诉、故障等事件。
服务请求和事件管理流程不涉及尚处于开发或测试中的业务。
2) 问题管理
目标:
1) 分析并确定事件的根本原因,找到最终解决方案,以防止此类事件;
2) 确保问题分派了正确支持人员,提高解决率;
3) 根据问题优先级合理分派IT资源;
4) 对事件记录做趋势性分析,主动提供预防性措施;
5) 提高IT服务的可靠性;
6) 降低IT支持成本。
流程管理范围:
问题管理流程涵盖软件、计算机辅助设备、基础网络、IT运维环境中发生的问题进行管理,以采取主动性预防措施来降低事件数量。
本流程不包括尚处于开发或测试中的业务。
3) 变更管理
目标:
变更管理的目的是保证变更在受控方式下正确评估,批准和实施。减少和杜绝非授权变更,降低变更风险和对业务的影响。
流程管理范围:
变更管理流程涵盖事件管理、问题管理、配置管理、服务级别管理等方面发生的变更。
变更管理流程不包括尚处于开发或测试中的业务。
4) 发布管理
目标:
1) 确保系统运维服务的发布是可追溯的和安全的,确保只有正确的、经过批准和测试的内容才能使用;
2) 在发布的规划和试运行期间与客户进行沟通并考虑他们的期望;
3) 确认所有最终发布信息正本及拷贝是安全可靠的,确保信息的原始拷贝被安全地存放在固定位置以及配置管理数据库得到及时的更新;
4) 确保所有的服务变更都得到发布,而且发布过程是安全和可追踪的。
范围:
发布管理涉及的范围包括:
1)发布政策制定和发布规划
2)发布设计、构建和配置
3) 测试和发布验收
4) 试运行(Rollout)规划
5) 沟通、准备和培训
6) 发布分发(distribution)和安装
不包括:
1) 公司其他项目及业务领域的发布
2.5工作流程
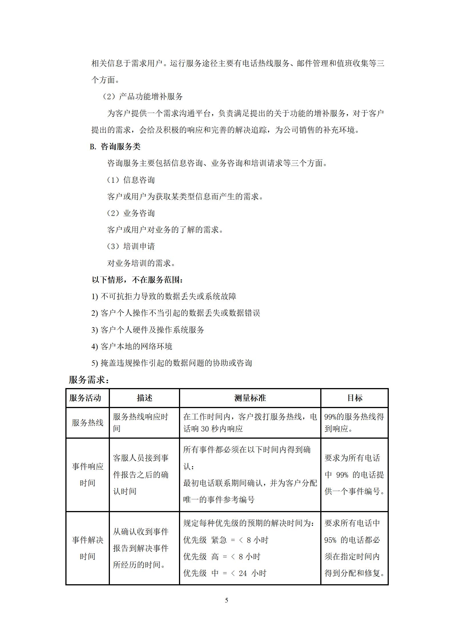
A. 运行服务类
(1)业务支持服务
运行服务主要提供在线客户问题运行支持,解答相关技术问题,并根据要求发布相关信息于需求用户。运行服务途径主要有电话热线服务、邮件管理和值班收集等三个方面。
(2)产品功能增补服务
为客户提供一个需求沟通平台,负责满足提出的关于功能的增补服务,对于客户提出的需求,会给及积极的响应和完善的解决追踪,为公司销售的补充环境。
B. 咨询服务类
咨询服务主要包括信息咨询、业务咨询和培训请求等三个方面。
(1)信息咨询
客户或用户为获取某类型信息而产生的需求。
(2)业务咨询
客户或用户对业务的了解的需求。
(3)培训申请
对业务培训的需求。
以下情形,不在服务范围:
1) 不可抗拒力导致的数据丢失或系统故障
2) 客户个人操作不当引起的数据丢失或数据错误
3) 客户个人硬件及操作系统服务
4) 客户本地的网络环境
5) 掩盖违规操作引起的数据问题的协助或咨询
服务需求:
|
服务活动 |
描述 |
测量标准 |
目标 |
|
服务热线 |
服务热线响应时间 |
在工作时间内,客户拨打服务热线,电话响30秒内响应 |
99%的服务热线得到响应。 |
|
事件响应时间 |
客服人员接到事件报告之后的确认时间 |
所有事件都必须在以下时间内得到确认: 最初电话联系期间确认,并为客户分配唯一的事件参考编号 |
要求为所有电话中 99% 的电话提供一个事件编号。 |
|
事件解决时间 |
从确认收到事件报告到解决事件所经历的时间。 |
规定每种优先级的预期的解决时间为: 优先级 紧急 = < 8小时 优先级 高 = < 8小时 优先级 中 = < 24 小时 优先级 低 = < 24小时 响应时间内联系用户,与用户达成解决时间,当事件发生在计划停机时间内时,解决时间将从停机结束之时算起。 如果要求延长优先级为高和中的事件的解决时间,必须经企业代表同意。 |
要求所有电话中 95% 的电话都必须在指定时间内得到分配和修复。 |
|
服务可用性 |
根据此协议中描述的服务小时数得出的服务的正常运行时间。 |
服务组织将使用从监视服务中得来的信息计算服务可用性 |
要求测量期间的服务可用性平均不低于98%。 |
|
服务报告 |
按照约定指定频率,提供服务报告。 |
1、 服务报告管理负责人每季度最少有一次报告。 2、 保证拷贝数必须正确。 3、 报告格式必须正确 |
100% |
2.6业务关系
我们将定期对用户进行回访,调查客户对运维服务人员工作的满意程度以及存在的问题。并定期通过电话或者邮件方式对用户进行满意度调查,听取用户的意见和建议,对合理的意见我们将采纳,并不断改进我们的流程。对于工作考核未达标的运维服务人员,我公司将进行警告、批评、罚款、劝退直至开除的处理。
2.7培训
提供相关技术资料或手册;向客户提供在维护过程中总结的技术经验案例;向客户提供、培训手册等资料,这些培训资料可以用于内部人员的学习、培训和交流;
3.资源提供
3.1项目组成员
|
序号 |
职务 |
主要职责 |
|
1 |
项目经理 |
(1) 明确工作目标; (2) 监督指导公司的日常维护工作; (3) 对工作技术支持和资源的协调; (4) 评价和考核公司内部工作完成情况,对工作中出现的偏差予以指导帮助。 |
|
2 |
运维人员 |
(1) 按照部门要求的目标任务制定工作计划; (2) 完成计划中的日常和专项工作; (3) 提供客户服务; (4) 工作报告和资料归档移交。 |
3.2服务保障
1) 服务质量保障
Ø 质量要求
服务工作必须按照中心标准、流程进行;
服务人员素养、技能可满足工作要求,并能实质性响应并处理系统故障或技术请求。
2) 服务人员要求
Ø 服务意识、态度好,服从工作安排并能很好的理解和执行工作指令;
Ø 事业心强爱岗敬业有良好的责任心,不能无故脱岗矿工;
Ø 良好的服务技能,能够快速定位故障修复并有应急处理的思路和能力。