在投保健康险的时候,无论是我们填写纸质版的投保单还是通过手机、电脑在线投保都会面临填写“如实告知”问卷的过程。如果投保时被保险人的身体健康状况良好,如实告知肯定是小case,但被保险人健康有些问题,健康告知问卷上又刚好提及到,在填写告知问卷时投保人肯定要仔细斟酌一番应该怎样写最合适。
为什么要有如实告知这个程序呢?
从保险公司和客户两方面角度来说:客户的身体将康状况不同,代表着每个客户的出险率和理*率赔**的不同,客户填写如实告知后通过核保后,保险公司会出现几种承保结果:正常承保、加费、延期、除外责任、拒保。保险公司会根据客户身体状况的不同而酌情收取不同保费或是考虑要不要承保。不至于身体状况不同出险率不同的客户缴纳相同的保费,那理*率赔**一定是远远高于现状,如果理*率赔**增高,势必保险公司会调整现在的费率水平,所有客户缴纳的保险费都会增加,这样就造成不公平的现象,身体状况较好的客户替身体状况稍差的客户承担保费。如果保险公司不作出增长费率的动作,理*率赔**增高一定是面临亏损的状况。
正常承保:代表客户的身体健康状况良好,出险率正常。或者有告知项目但想要投保的保险不保障告知部分的问题。在或者有告知项目但该保险条款不保也不会发展或者对保险内保障的内容和保障的身体器官有影响。用我自己的实际情况举个栗子吧,之前在投保重疾险时告知因伏案工作导致的脊柱轻微变形,按现在大多保险公司的核保标准来看,投保重疾险就会正常承保。因为脊柱的轻微变形不会发展成为所投保的重疾险中的保障病种。在程度上看也不会导致瘫痪。所以核保结果是正常承保是合理的。
加费:除了正常承保外加费应该是最好的核保结果,虽然保费比正常承保的客户缴纳的多一些,但自身身发病率已经高过健康体人群,保险公司还是愿意承保,并且所有保险条款内的责任保险公司还是愿意帮客户来为承保的。所以加费承保是比较合理的手段,是保险公司对每个客户身体状况的区别。是公平对待每个客户,不至于费率整体偏高,让健康体客户帮助非健康体客户来承担保费。举个现在普遍现象的例子:生活条件越来越好,正常吃的好就会胖的人群,体重或多或少都会有所上升。现在保险公司核保中发现人体的BMI也就是体质指数超过26就会进行加费。但加费多少还要看身体的综合指标,BMI较高的人群出现三高现象会高一些。如果三高较严重可能不仅仅是缴费的问题,拒保都是有可能的。我们偷偷算一下自己的BMI吧:体质指数( BMI ) = 体重( kg ) ÷ 身高 ^2 ( m )。算完自己的指数在看看自己是属于哪类人群:成人的BMI数值:过轻:低于18.5 正常:18.5-23.9 过重:24-27 肥胖:28-32 非常肥胖:高于32。下图是之前我本人客户的的投保案例,因体重指数超标保险公司做出的加费处理,如果客户认可在保险公司出示的照会(加费通知单)上签字就证明客户认可保险公司加费方案,同意加费承保,如果不认可这不签字,做撤单处理。

延期:核保做出延期的结果往往是因为客户现在身体存在问题,并且病情可能在发展中,核保不能仅从现有病例资料中判断出此症状的发展趋势或者将来会发展成的程度。必须在观察一年或者半年的时间,被保险人在提交之后的检查结果给核保看发展情况,保险公司在做出承保结果。比如说,客户投保单上告知刚刚做完卵巢囊肿手术几天,这种情况很有可能会下延期承保的通知。因为保险公司核保并不能看到客户手术完的恢复状况和将来有没有复发的可能性。这样才能大大降低保险公司的理赔风险。
责任除外:客户的告知项目中有提及自己的一些疾病或者症状,很容易发展成为保险内容中保障的病种。所以保险公司的核保结果是部分病种除外责任,也就是除了保险公司特别强调的这几种病不保,其余的疾病还是可以保障正常理赔的。拿现在人高发的甲状腺结节举例,一般保险公司接到有告知甲状腺结节的告知,无论该客户投保的是重疾险还是医疗险都会做除外责任,保险公司会出一张通知单给客户上面会写清楚:甲状腺癌及转移癌不在保障范围内,其余责任正常承保。
拒保:现在多数人的体制越来越差,亚健康状况越来越多,许多原本属于老年人的病种越来越年轻化,比如高血压、糖尿病、心脑血管疾病等。以至各个保险公司的拒保件越来越多。被拒保的原因肯定是因为自身的疾病跟保障的病种有直接联系发生风险的概率太高,或者是告知的状况会直接、间接导致合同中所保障内容发生概率较大。比如说客户告知自己2年前曾患轻微脑梗塞,这种情况肯定是要被重疾险拒保的。客户非常有可能过段时间或者过几年再次复发栓塞。罹患重疾险合同中包含的一些疾病像轻症中的轻微脑中风、重症中的脑中风后遗症。
下面我来深度解析一下保险条款中规定的如实告知内容
下图为某保险公司重疾险如实告知部分的内容‘’

看上个图第二段话的内容:“对保险条款中免除我们责任的条款,我们在订立合同时应当在投保单、保险单或者其他保险凭证上作出足以引起您注意的提示,并对该条款的内容以书面或者口头形式作出明确说明,未提示或者明确说明的,该条款不产生效力”。
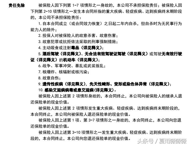
解析:从这段文字中我们可以理解出两个意思。首先说合同条款中明确写明的责任免除的部分,也就是合同中写明确的不保障的内容。看下图是某保险公司重疾险中责任免除部分的内容。基本上每种类型的保险条款上的责任免除部分各家保险公司规定的类似,无非是违法犯罪的不保,投保人对被保险人的故意伤害不保,被保险人的故意行为不保,战争军事行为不保,一些特殊的疾病(艾滋病)要看具体条款,每家公司规定的不同,有的是根本不不保障,有的是经输血或经职业病导致的不保,有的是随着医学条件的进步,等到艾滋病疫苗研制成功可以大面积推广使用注射的时候就不在保了。所有的遗传性疾病、先天性疾病都是不保的。

第二层意思是:我们如实告知身体状况异常,,保险公司如果有不保障的责任,例如客户投保医疗险告知甲状腺结节,保险公司的承保结果是甲状腺类的所有疾病和相关疾病都是不保障的。就必须明确告知给客户,客户同意后保险公司出示的正规法律文本合同上也必须明确写明责任免除的部分内容。如果不做出明确的提示说明,将来客户出现甲状腺类的疾病保险公司就要理赔。
我们继续往下看条款中的内容,还看第一张图中的第三段话:我们就您和被保险的有关情况提出询问,您应当如是告知。
解析:投保时保险公司会给出告知部分的内容,只要涉及到问询项作为投、被保险人必须如实回答,如果没有如实回答或者有隐瞒的情况,一旦涉及到理赔,保险公司查出真实情况就很容易出现拒赔或是纠纷,使得保险理赔流程不顺利。
投保时保险公司往往问询的项目跟保险理赔出现率息息相关,也有很多询问细节,我们作为投保人在投保时必须细心阅读并回答,举几个常见的例子:
1.被保险人2年内是否有健康检查异常(如血液、超生、影像检查、内镜、病例检查等)。在这段问询中我们必须注意的几个点:2年内 检查异常;如果是两年以上的检查异常在此处问询中也不需要多此一举的告知,如果告知4年前检查出某项异常,反而要画蛇添足对我们的保险核保结果有弊无益。
《保险法》规定了投保人在投保时必须履行如实告知的义务。这一义务常常成为 保险公司收保费后不予赔付的借口,以至于很多投保人 被这一条吓退了,要么认为保险公司都是*子骗**,不和你玩,不投保;要么投保后保险事故发生后保险公司以未履行如实告知义务而拒赔时忍气吞声、自认倒霉。今天特意梳理了《保险法》及最高法《关于保险法司法解释二》和《关于保险法司法解释三》的有关规定,以帮助投保人正确履行如实告知义务,并在发生纠纷积极行使权利。
2.被保险人目前或过往是否患有下列疾病,2级以上的高血压、冠心病、心肌病等。举个例子:这时候如果被保险人知道或者应该知道自己之前有过高血压的问题就仔细认真的想一下自己的血压值,还要研究一下1级高血压是什么值(收缩压大于140mmHG,或舒张压大于90 mmHG),2级高血压事什么值(收缩压大于160mmHG,或舒张压大于100 mmHG。如果级别没有达到保险公司问询的标准,我们没有必要告知给保险公司自己有高血压的状况。
3.对于被保险人特殊询问的告知,例如被保险人为婴儿或者是成年女性时,对于婴儿会询问到出生时的体重和身高的数值,现在的体重和身高的数值。是否存在早产、晚产、窒息、发育迟缓等情况。对于成年女性的特殊问询都包含:现在是否处于孕期、哺乳期、是否有半年内存在阴道异常出血、乳头异常溢液、疼痛、糜烂或回缩、乳房表面皮肤凹凸、褶皱或皮肤收缩等症状。根据自己的实际情况如实告知就好了。在孕期中如果想投保重疾险一般保险公司会接受怀孕在28周之内的健康状况良好的孕妇妈妈。生产后一个月如果健康状况恢复的良好也是可以正常投保的。
4.一般健康险中保险公司对医生是否有建议也会有问询到,一般情况会这样问:5年内是否接受过门诊或住院治疗?医生是否建议服药或检查?
5.还有很多保险公司问询的更加全面,看到后问我都觉得自己身体的所有情况要从刚刚出生时也到现在一件小事不落的描述给保险公司,自觉好累,可是有些事真想不起来了。但我还要努力的想一下。问询项事这样写的:有无以上述提及的其他疾病或症状。意思就到问道你你要告诉我,没问道的你也要告诉我。
6.对之前投保的保险也有问询到:您之前是否在其他保险公司购买过人身险(不含人身航空意外险、极端期意外险)。累计的身故保额是多少?保险公司会看我们申请的实际保额和之前的保额相加,在看我们告知家庭实际的财务状况,如果财务状况与实际申请的保额不相符合。一般都是保险公司会说保额过高。一般处理情况是会被保险公司拒保或者是要求降低保额后承保。
继续往下看第四段话:复效及申请变更时,您也应当如实告知您和被保险人的有关情况。
解析:先看两两张保险合同的截图解释一下什么叫复效


直白来讲就是应该到保险费缴纳日期但没有交保险费,保单会自动进入保险合同规定的60天宽限期,所谓宽限期就是这60天内如果出险,虽然没有交保费,但保险公司会正常理赔,但理赔款要扣除应交的保险费。60天内仍然没有交保费,保险合同会自动进入2年的中止期,中止期间出险保险公司是不予理赔的,但2年内保险是可以申请复效的(恢复效力),2年后就没有办法申请复效了,如果想继续得到保障只能重新申请一份保险。
举个简单的例子,花花2013年1月1日买了一份保障终身的重疾保险,每年保费8000元,保额为300万元。本应该在2014年1月1日缴纳续期保费,但由于年底工作比较忙,一时间忘了在扣费的银行卡上存钱,也忽略了保险公司的提醒,导致保费欠缴。在2014年1月2日开始保单就进入了宽限期(往后延续60天)不幸在2月初被确诊胃癌,像保险公司申请理赔,顺利得到保险公司理赔,但因花花忘记缴纳今年的保费,所以在理赔款中扣除欠交的保费8000元,总共拿到的理赔款72000元。第二个假设,若花花是在60天宽限期后被诊断的癌症就没办法获赔保额。第三个假设,如果花花身体一直健康无恙,宽限期后的两年内也就是从2014年3月2日到2016年3月2日(假设每个月按30天计算天数)花花是可以像保险公司申请复效的。但由于欠交保费的时间太久,现在又想恢复合同效力,保险公司并不能确定被保险人和投保人的身体状况如何,会重新审核分险程度,防止投保人带病投保。所以必须要提供告知和保险公司要求的询问资料。第四段话中提到的变更是指,变更保额、个人信息、地址、年龄等也是要提交相关资料的。
咱们继续往下看本文第一张图的第5 、6 、7 、8 段文字的意思
解析:告知的前提,是保险人询问,因此如果保险人不询问,则不需要告知。告知的范围和内容,限于询问的范围和内容 ,而且限于投保人明知的内容。实践 中保险人询问的方式,一般是在合同条文里设置勾选项,这时,有的就打勾“是”,无的就勾选“否”,没有选项的,就不用添上去。
保险法第十六条有明确的规定

如果保险公司询问了,但投保人故意不告知的,则保险公司可以解除合同,并对之前发生的保险事故不予赔付,也不退保费。
如果保险公司询问了,但投保人因重大过失未告知的,保险公司可以解除合同,并对已经发生的保险事故不予赔付,但应退还保费。
如果客户在投保时候已经像保险公司如实说明了状况,保险公司仍然同意正常承保,没有做出除外和加费等核保情况的核保结果。一旦出险,保险公司必须正常理赔。若保险公司明知客户投保时没有如实告知,仍然收取保费正产承保,那出险理赔时保险公司也不必须正常理赔。或者投保时客户明明跟业务员说了自己身体的实际状况,但业务员认为身体条件不符合投保要求,自己隐瞒没有想保险公司如实告知。但当发生保险事故时,又以未如实告知拒赔。在这种情况下,只要投保人能证明保险业务员“明知“”这个事实,比如已经将健康检查单给了业务员,则保险公司不得解除合同,仍然要赔付或者给予保险金。
可能在我们初期刚刚接触保险的时候并不知道,如实告知的项目对我们投保险种的承保结果影响有多大,恰巧身边的业务员不专业,有些问题貌似比较严重或者是存在侥幸心理就不建议客户如实告知,更有甚者跟客户讲“两年不可抗辩条款”。明确告诉客户:如果不如实告知两年以后出险保险公司就没有理由不赔偿。事实上并非如此,虽然有“两天不可抗辩条款”的存在,但不能认为这是不如实告知的庇护伞。之前有一例拒赔案是这样的:A在投保重疾险之前已经连续注射一年的胰岛素来控制血糖。投保时并没有如实告知糖尿病等相关症状,投保4年后保险A罹患合同条款中的终末期肾病。向保险公司提出理赔申请。经保险公司调查给出的结果是:拒赔。理由是5年前客户A就已经开始注射胰岛素,而在投保时客户未作出明确的如实告知自己患有糖尿病。保险法确实是对弱者(投保人方)做出保护,但绝对不是纵容。如果无论是什么情况只要过了2年保险公司公司都是无理由要赔偿,一定会搅乱整个保险市场。在投保时的如实告知存在的意义就不大了。此案件中A明知道自己疾病严重情况没有告知,首先存在故意隐瞒行为并非是因重大过失导致的没有如实告知。按照保险合同执行是不予理赔并且不退还所交保费。反过来讲,如果客户在投保时告知保险公司真实病情,保险公司的核保结果是重疾险直接拒保,就不涉及到之后的理赔事件了。所以做出拒赔结果是合情合理且合法的。
在理赔的时候比较常见也是比较揪心的事情,客户申请理赔且符合保险合同规定的理赔范围,保险公司拒赔,理由多半是在投保时客户没有尽如实告知的义务。最冤枉的情况是,如果客户的身体状况对投保的该险种一点影响都没有,当时又没有告知。理赔的时候就还会引起一些不必要的纠纷。比如说投保重疾险时保单上都问询近年有没有做过手术,做过一些影响不大的手术是对重疾险投保没有影响的,比如痔疮手术、阑尾炎切除术、因意外事故导致的一些影响不大的外伤治疗等。这些都可以完全不用担心的大方告知。
结束之前言归正传,投保时要不要:如实告知 ? 答案一定是肯定的:如实告知、一定要如实告知、一定一定要如实告知。
买保险本来就是为了分担风险,买个安心,若没有尽到如实告知的义务就会担心理赔的时候困难重重,也不会安心。那买保险的意义是不是被大打折扣了呢?
怎样的如实告知说是最省时省事的呢?
有必需告知的项目就要明确写明疾病名称、发病时间、检查时间、检查结果、医生给出的建议、是否有治疗过、是否因该疾病住过院(什么时间入院、使用怎样的治疗手法治疗、住院多久、出院时的情况如何、医生是否建议复查)、提交之前的诊断证明(住院记录、出院小结)等、现在是否还有该病留下的后遗症或是影响、医生是否建议复查或治疗等情况都要面描述的清晰一些,特别是比较严重的疾病,病情比较复杂的必需要提供之前和病例资料(如果是多次检查就要提供近几次的检查结果。告知的越详细中间耗费的核保时间就会越少,给自己带来的麻烦也会少,如果我们没有告知的很详细,核保员会觉得病情自己没办法掌控风险范围,也许会给客户*体下**检通知书,要求我们再一次做详细检查。通常保险公司让我们去体检都是作普检+告知项目的详细检查。如果病情控制的较好或者比告知的情况好会对投保的感受比较好。但如果作普检时查长其他指标异常,比如之前我自己的客户在公司下的体检中查出甲状腺结节,就在之前疾病加费的基础上做了甲状腺相关疾病除外的核保结果。这样客户投保的感受就不时很好,客户也觉得比较亏,后悔之前没有去医院做个详细的检查再来投保。所以有告知时要尽量做到详细准确。
希望所有的朋友能通过合理的途径配置保险、投保顺利!
保险经纪人夏雨薇 博客:http://blog.sina.com.cn/s/blog_1486cdb750102wlzb.html