固定资产加速折旧再加码,不同优惠政策叠加下如何才能更好受益?
根据财政部 税务总局公告〔2019〕66号的规定:"自2019年1月1日起,适用《财政部 国家税务总局关于完善固定资产加速折旧企业所得税政策的通知》(财税〔2014〕75号)和《财政部 国家税务总局关于进一步完善固定资产加速折旧企业所得税政策的通知》(财税〔2015〕106号)规定固定资产加速折旧优惠的行业范围,扩大至全部制造业领域。"简单来说,就是固定资产特殊的加速折旧政策从特定"6行业、4领域"扩大至全部制造业领域。
【提示】所谓"6行业、4领域"是指财税〔2014〕75号和财税〔2015〕106号文件规定的生物药品制造业,专用设备制造业,铁路、船舶、航空航天和其他运输设备制造业,计算机、通信和其他电子设备制造业,仪器仪表制造业,信息传输、软件和信息技术服务业6个行业,以及轻工、纺织、机械、汽车四大领域18个行业的企业。

根据上述政策,自2019年1月1日起:
(1)对制造业领域的企业新购进的固定资产,可缩短折旧年限或采取加速折旧的方法。(包括不动产)
(2)对制造业领域的小型微利企业新购进的研发和生产经营共用的仪器、设备,单位价值不超过100万元的,允许一次性计入当期成本费用在计算应纳税所得额时扣除,不再分年度计算折旧;单位价值超过100万元的,可缩短折旧年限或采取加速折旧的方法。
除上述扩大至制造业领域的固定资产加速折旧政策之外,对所有行业的企业可以享受如下加速折旧政策:
(1)对所有行业企业新购进的专门用于研发的仪器、设备,单位价值不超过100万元的,允许一次性计入当期成本费用在计算应纳税所得额时扣除,不再分年度计算折旧;单位价值超过100万元的,可缩短折旧年限或采取加速折旧的方法。
(2)对所有行业企业持有的单位价值不超过5000元的固定资产,允许一次性计入当期成本费用在计算应纳税所得额时扣除,不再分年度计算折旧。(不限制于新购入)

与此同时,根据《关于设备、器具扣除有关企业所得税政策的通知》(财税[2018]54号)的规定:
(所有行业)企业在2018年1月1日至2020年12月31日期间新购进的设备、器具,单位价值不超过500万元的,允许一次性计入当期成本费用在计算应纳税所得额时扣除,不再分年度计算折旧;单位价值超过500万元的,仍按企业所得税法实施条例、《财政部 国家税务总局关于完善固定资产加速折旧企业所得税政策的通知》(财税〔2014〕75号)、《财政部 国家税务总局关于进一步完善固定资产加速折旧企业所得税政策的通知》(财税〔2015〕106号)等相关规定执行。

一、加速折旧政策的运用
由于上述优惠存在叠加之处,企业类型、资产购入时期、购入资产类型的差异,都直接影响固定资产的折旧方法,为了清晰的掌握固定资产加速折旧方法,我们有必要分行业按不同的政策执行期重新梳理一下此类优惠政策适用情形:
1. 制造业领域的企业
制造业按照国家统计局《国民经济行业分类与代码(GB/T 4754-2017)》确定。今后国家有关部门更新国民经济行业分类与代码,从其规定。

制造业:本门类包括13~43 大类(《国民经济行业分类与代码(GB/T 4754-2017)》9-49页),指经物理变化或化学变化后成为新的产品,不论是动力机械制造或手工制作,也不论产品是批发销售零或零售,均视为制造;建筑物中的各种成品、零部件的生产应视为制造,但在建筑预制品工地把主要部件组装成桥梁、仓库设备、铁路与高架公路、升降机与电梯、管道设备、喷水设备、暖气设备、通风设备与空调设备,照明与安装电线等组装活动,以及建筑物的装置均列为建筑活动;本门类包括机电产品的再制造,指将废旧汽车零部件、工程机械床等进行专业化修复的批量生产过程,再制造品达到与原有新产品相同的质量和性能。
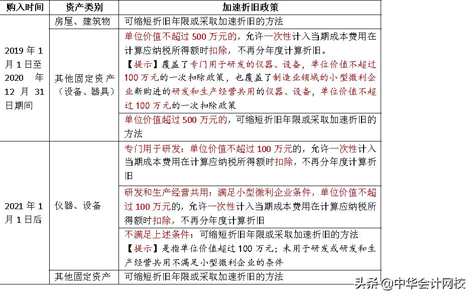
汇总现行政策,制造业领域的企业新购入固定资产加速折旧政策按下表处理:(说明:不再列示已经过去的2018年政策)

【提示】企业选择享受加速折旧政策的,其资产的税务处理可与会计处理不一致。会计可正常计提折旧扣除。(下同)

2. 非制造业领域的企业
汇总现行政策,非制造业领域的企业新购入固定资产加速折旧政策按下表处理:(说明:不再列示已经过去的2018年政策)

【提示】注意相对于制造业领域的企业,加速折旧政策的差异。例如,并非所有的房屋、建筑物都可以享受加速折旧政策。
二、加速折旧政策的适用情形
并非所有的企业都适合采用加速折旧政策。企业根据自身生产经营需要,也可选择不实行加速折旧政策。
企业应综合考虑自身的情况和经营需要,判断是否采用加速折旧政策。例如,若企业处于亏损年度或减免税优惠期内,往往不采用加速折政策。免税期内,企业如果采用加速折旧优惠,会抵消掉本来可以税前分期扣除的折旧金额,造成税收负担的期间。
三、报表填列
《资产折旧、摊销及纳税调整明细表》(A105080)刚刚进行了修订,新报表将原表单中的第11行至第13行整合为1行,减少填报项目。此次政策调整之后,该报表及其填报说明预计会进行更新(以最终公布的政策为准)。

现行政策下,第8行"(一)重要行业固定资产加速折旧":适用范围由财税〔2014〕75号和财税〔2015〕106号文件规定的生物药品制造业,专用设备制造业,铁路、船舶、航空航天和其他运输设备制造业,计算机、通信和其他电子设备制造业,仪器仪表制造业,信息传输、软件和信息技术服务业6个行业,以及轻工、纺织、机械、汽车四大领域18个行业的企业调整为全部制造业领域填报,填报新购进固定资产享受加速折旧政策的有关情况及优惠统计情况。重要行业纳税人按照上述文件规定享受固定资产一次性扣除政策的资产情况在第10行"(三)固定资产一次性扣除"中填报。
【案例】某企业于2019年1月购买一台电子设备,不含税金额36000元,会计上从2019年2月起计提折旧,折旧年限为2年,不考虑残值。该固定资产在税收上可以享受一次性扣除政策。分析填写2019年5080表。
【分析】
会计2019年计提折旧=(36000÷24)×11=16500(元) ,税法可以一次性扣除。

【提示】
第5列"税收折旧、摊销额":填报纳税人按照税收规定计算的允许税前扣除的本年资产折旧、摊销额。
第6列"享受加速折旧政策的资产按税收一般规定计算的折旧、摊销额":仅适用于第8行至第14行、第26行,填报纳税人享受加速折旧、摊销优惠政策的资产,按照税收一般规定计算的折旧额合计金额、摊销额合计金额。按照税收一般规定计算的折旧、摊销额,是指该资产在不享受加速折旧、摊销优惠政策情况下,按照税收规定的最低折旧年限以直线法计算的折旧额、摊销额。本列仅填报"税收折旧、摊销额"大于"享受加速折旧政策的资产按税收一般规定计算的折旧、摊销额"月份的按税收一般规定计算的折旧额合计金额、摊销额合计金额。(仅填报一个月的数据)
张敏老师。从事税务师、注册会计师等教学辅导工作多年。统筹负责税法学科教学产品设计及教学工作实施,十余年来致力于税法科目的研究。中华会计网校税法类辅导专家。