您知道12348云南法网是什么网站吗?
该网站可以解决您的法律难题 :通过功能模块足不出户在线申请法律援助等公共法律服务;通过精准智能法律咨询三分钟获取上万字的专业法律意见书;通过法律文书库,能查询到最全最新的法律条文;通过经典案例可切身处地的感受理解法律的意义。
此外,您还可以在政务服务平台 “一网通办”和“一部手机办事通” ,在线申请学历公证、学位公证、纳税状况公证、法定继承公证等业务。
为了方便操作使用,我们细心为您提供了操作手册。
云南法网操作手册
操作流程
步骤一: 浏览器打开12348云南法网(访问:https://yn.12348.gov.cn/home/index;或百度直接搜索“12348云南法网”)


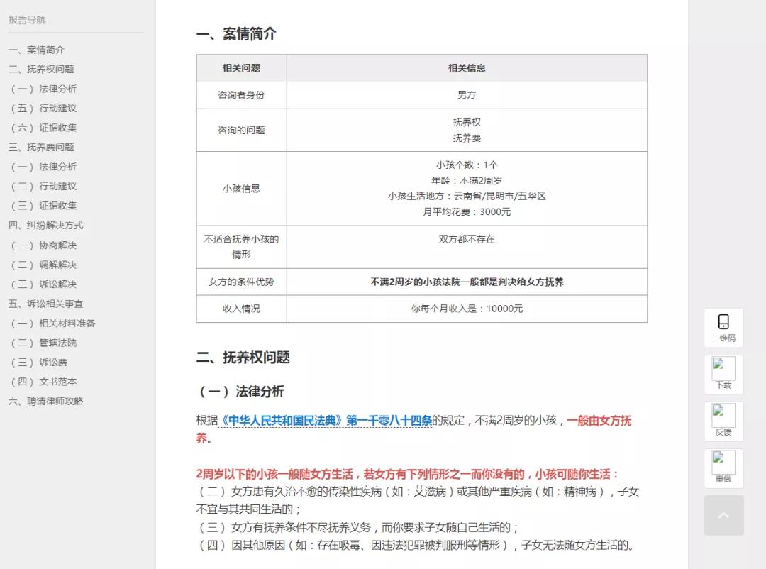
步骤二: 网站首页下拉到【法律服务】—【智能咨询】板块

步骤三: 选择具体要咨询的法律服务内容(以婚姻家事为例)


步骤四: 选择具体要咨询的婚姻家事问题(以小孩问题为例)根据自身情况选择、填写系统提问,示例小孩问题1分钟左右就出具了涵盖法律分析、行动建议、证据收集、纠纷解决方式指引、文书提供等上千字的智能法律咨询意见书。













便捷功能
如下图1点开意见书右侧的二维码功能提示框,手机扫码即可进入【云南掌上12348】微信公众号,通过手机随时查看该意见书。

图1

点开意见书右侧的*载下**功能提示框,即可将意见书报告*载下**下来直接使用。具体详见下文附件。



如何使用法律法规查询
操作流程
12348云南法网—【首页】—【信息查询模块】—【法律法规查询】功能;

在搜索框内输入想要查询的法律法规关键词,例如“婚姻法”,点击立即检索后系统将会加载出相关的法律法规文件,如下图所示:

在列表中找到所需的法律法规,点击标题进入法律法规详细内容界面。如果查询出来的法律法规太多不好找,可以点击搜索框左侧的高级搜索按钮,选择相应的搜索条件精确查找。


如何使用经典案例
操作流程
点击12348云南法网首页—信息查询模块—点击经典案例功能;


点击选择左侧的经典案例类型分类,可查看该类型下的案例,在右侧列表中点击案例标题则可查看详细内容。

民工欠薪求助绿色通道
操作流程
通过在农民工欠薪求助绿色通道功能可申请法律援助,操作步骤如下:

在12348云南法网首页【业务申办】中点击农民工欠薪求助绿色通道专题后,用户如没有登录个人账号,页面将自动跳转到云南政务服务网的系统登录注册页面:

此时若没有账号则需要注册账号登录后,才能申请法律援助;如有账号,在输入账号登录后,页面自动跳转到农民工欠薪申请法律援助的界面:

选择“开始网上申请”,在详细界面按照要求填写信息、上传法律援助申请所需的材料。

填写完成后,点击提交保存按钮,提交成功后页面提示如下:

申请用户可以通过点击右上角的“用户”,选择【用户中心】查看申请的法律援助处理情况:

如果法律援助申请审核通过,会有法律服务工作者联系申请人,告知其需要准备提供的材料和处理方法。

一网通办+公证操作手册

操作流程
功能说明:通过选择所要办理的公证类型,在选择填写相应条件后,形成公证服务*证办**指引报告。具体操作方式如下:
第一步 ,在12348云南法网【业务申办中】选择公证服务;


第二步 ,选择办理公证具体事项;

根据选择的具体事项,完成后续问题回答;

回答完成后,点击提交保存按钮,可查看公证服务*证办**指引报告;


公证申请
操作流程
12348云南法网——点击政务服务—选择公证服务,找到想要申请的公证类型:

注意:【公证员变更执业机构核准】功能只适用于有公证管理权限的工作人员可以使用。
如选择“学位公证”,页面跳转当前地区下可选择申办该公证类型的公证机构。

选择想要申请的公证机构后,进入公证申请的详细页面。

填写完成点击确认后公证申请成功。

一部手机办事通+公证操作手册


公证*证办**指南
操作步骤

具体操作步骤请参考上文。

公证申请
操作步骤
打开一部手机办事通后,点击服务类型中的更多服务。

在我的服务中选择司法公证;

选择公证服务,点击在线申办。


点击选择所在地的公证机构之后,选择申请的公证类型以及相应的信息。



提交后等待公证员审核处理。

想要查看提交后的公证处理情况:可点击我的—我的办事中查看申请状态。
来源:云南普法