不想错过界哥的推送?
戳上方蓝字“医学界心血管频道”关注我们
并点击右上角“···”菜单,选择“设为星标”

快来看看新版共识有哪些更新吧~
2019年2月,《中华心血管病杂志》发表了我国最新版的“晕厥诊断与治疗中国专家共识2018”。该共识在2014年版基础上进行更新,参考了国外的新进展、纲领性文件,并综合近4年来国内发表的文献,对晕厥的分类、诊治及预后等做了全面的叙述,旨在制定一个适合我国国情的晕厥诊断与治疗的指导性文件,帮助临床医生确立晕厥诊断,制定恰当的治疗方案。快来看看新版共识有哪些更新吧~
晕厥的定义与分类
▏ 定义:
本共识将晕厥定义为一过性全脑血液低灌注导致的短暂意识丧失,特点为发生迅速、一过性、自限性并能够完全恢复。该定义与2014年的概念一致。
▏ 分类:
在晕厥分类方面,本共识遵循2014年的分类标准,同样依据病理生理特点将晕厥分为神经介导性晕厥(反射性晕厥)、直立性低血压晕厥和心源性晕厥,其中心源性晕厥又分为心律失常性晕厥和器质性心血管病性晕厥。
晕厥的诊断评估
本共识中给出了短暂意识丧失患者具体的诊断流程及思路,可操作性强,相较2014年而言,增添了更多的鉴别诊断内容,同时在危险分层方面有较大的改动。
接诊可疑晕厥患者,应首先行初步评估,评估内容包括详细询问病史、体格检查和心电图检查,目的在于明确以下三个问题:
01
第一个问题:是否为晕厥?
第一个问题
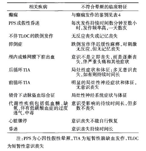
是否为晕厥?该共识将晕厥作为短暂意识丧失的一种形式,需与其他原因造成的意识丧失相鉴别,包括假性晕厥、短暂性脑缺血发作、昏迷、心搏骤停等相鉴别(表1),尤其强调了与癫痫发作的鉴别要点(表2)。
表1:晕厥的鉴别诊断

表2:晕厥与癫痫发作的鉴别

02
第二个问题:是否能确定晕厥的病因?
第二个问题
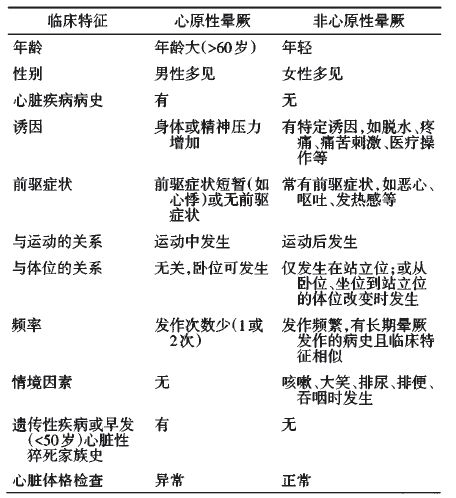
是否能确定晕厥的病因?该共识表示大多数反射性晕厥可通过典型病史和症状即可诊断,同时详细叙述了心源性与非心源性晕厥各自的临床特点(表3)。此外对于晕厥病因不能确定或需验证的,该共识也给出了进一步评估流程(图1),新增了视频记录这一内容。
表3:心源性晕厥和非心源性晕厥的临床特点

图1:晕厥的进一步评估流程
03
第三个问题:是否为高危患者?
第三个问题
是否为高危患者?当初步评估后仍无法明确晕厥原因时,应对患者的主要心血管事件及心脏性猝死的风险进行评估。与2014年版不同的是,本共识采用了美国心脏病学会/美国心脏协会/美国心律学会的标准,将风险评估分为短期(急诊就诊及晕厥发生后30 d内)和长期(随访到12个月)预后,增加了较多新预后不良的危险因素(表4)。
表4:晕厥预后不良的短期和长期危险因素

晕厥的治疗流程
本共识认为需根据危险分层和特定的发病机制制订治疗方案(图2)。并详细叙述了不同类型晕厥相应的治疗原则。

图2:基于危险分层和发病机制的晕厥治疗策略
▏ 反射性晕厥:
非药物治疗是主要的治疗方法,包括健康教育、生活方式改变和倾斜训练。对发作频繁、不可预测或影响生活质量,无先兆或先兆非常短暂,有外伤风险,高危作业者(驾驶、操作机械、飞行、竞技性体育等),可应用米多君和β受体阻滞剂等药物治疗,较2014年版相比,首次明确了起搏治疗策略(图3)。

图3:反射性晕厥的起搏治疗策略
▏ 体 位性低血压:
非药物治疗包括:健康教育和生活方式改变、水和盐的充足摄入、肢体加压动作、应用腹带或弹力袜及高枕睡眠,药物方面包括减量或停用降压药和应用米多君。
▏ 心律失常性晕厥:
可进一步分为心动过缓性和心动过速性晕厥两类,每一类都有其相应的治疗策略(图4-5),其中心动过缓主要评估起搏器适应证,而心动过速的治疗方案包括药物、导管消融术和植入性心脏转复除颤器(ICD)植入。

图4:心动过缓相关晕厥患者的起搏治疗适应证

图5:心动过速相关晕厥的治疗策略
▏ 器质性心脏病性晕厥:
主要治疗基础病,同时防止晕厥的发作及减少心脏性猝死的发生。
参考文献:[1]中华心血管病杂志编辑委员会,中国生物医学工程学会心律分会,中国老年学和老年医学学会心血管病专业委员会,中国康复医学会心肺预防与康复专业委员会,中国老年保健医学研究会晕厥分会,中国医药生物技术协会心电学技术分会.晕厥诊断与治疗中国专家共识(2018)[J].中华心血管病杂志,2019,47(2):96-107.
[2]刘文玲,胡大一,郭继鸿,马长生,陈红,浦介麟,张海澄,蒋文平,李毅刚.晕厥诊断与治疗中国专家共识(2014年更新版)[J].中华内科杂志,2014,53(11):916-925.
本文首发:医学界心血管频道
本文作者:人间世
责任编辑:顾凡羽
版权申明
本文原创 如需转载请联系授权
- End -
◆ ◆ ◆ ◆ ◆
觉得好看,请点这里
↓↓↓↓