来源:二三里资讯
2020年度全省城乡居民医疗保险参保缴费工作已经开始了,每人每年250元,缴费截止时间为2020年2月29日。
注:按照中省统一部署,在2020年1月1日起,将原“城镇居民基本医疗保险”和“农村新型合作医疗保险”整合为“城乡居民基本医疗保险”,实施统一的城乡居民基本医疗保险制度。
那么问题来了,如何缴费才更省时省力?为满足广大居民的不同需求,我们整理了多种渠道的缴费攻略,请看!
复古传统派
可以选择“营业网点柜面及助农E终端办理缴费”
01、营业网点柜面渠道
可持身份证前往陕西农商银行、工商银行柜面办理医保缴费(具体缴费渠道以当地税务部门公告为准)。
02、助农E终端渠道
可持身份证及陕西农商银行富秦卡前往各村级助农服务点咨询办理医保缴费(具体缴费渠道以当地税务部门公告为准)。
新潮探索派
可以选择“互联网数字银行办理缴费”
陕西农商银行手机银行、网上银行,工商银行手机银行、网上银行,工行陕西分行微信公众号进行缴费。
01、陕西信合手机APP缴费

- 登陆陕西信合APP,点击“全部”查看所有菜单。

2.点击“生活缴费—社保缴费”进入社保缴费页面。

3.选择缴费账号,选择缴费险种,输入缴费人身份证号码、姓名,点击“下一步”。

4.确认缴费账号、缴费险种、缴费人身份证号码、姓名,点击“下一步”。

5.点击“缴费”按钮。

6.确认缴费信息,姓名、身份证号码、缴费金额,确认无误后点击提交,输入平台支付密码进行缴费。

7.缴费成功
02、工商银行手机银行APP缴费

- 登陆工商银行手机银行APP,点击“全部”查看所有菜单。

2.点击“账户服务-工银e社保”进入社保缴费页面。

3.选择缴费账号,选择缴费险种,输入缴费人身份证号码、姓名,点击“下一步”。

5.确认缴费信息,姓名、身份证号码、缴费金额,确认无误后点击提交,输入平台支付密码进行缴费即可。
实践行动派
选择“ATM机自助设备进行缴费”
1.插入银行卡,输入密码后选择查询缴费选项
2. 选择缴费业务选项

3.选择医保缴费选项
4.点击“医保缴费”

5.输入应缴费人员身份证号
6.核对客户信息无误后,点击确认

7.根据系统返回参保明细,输入缴费对应序列号1001,点击确认
8.输入缴费年份2020,点击确认

9.根据系统返回参保信息,输入对应的缴费序列号1001,点击确认
10.输入缴费档次所对应序列号1001

11.核对缴费信息,确认无误后点击确定
12.点击“确定”后,显示缴费成功并打印交易凭证

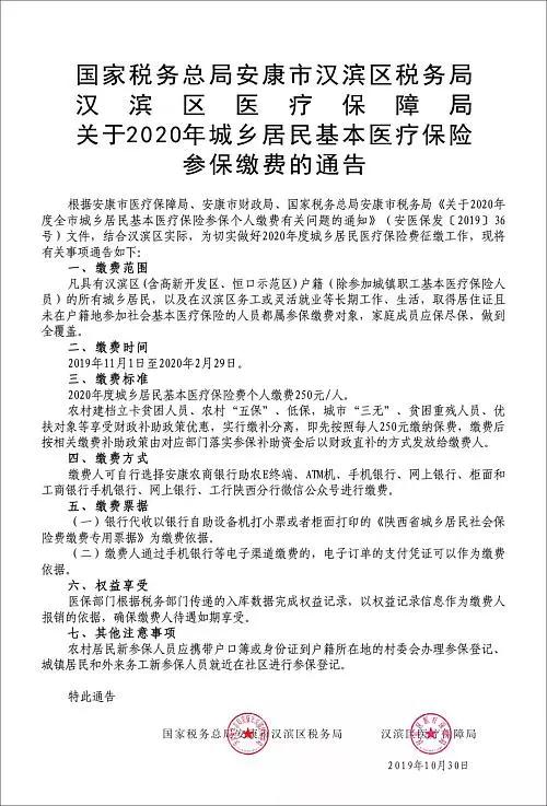
缴费范围、时间,除参加城镇职工基本医疗保险人员的所有城乡居民。
全省城乡居民参保个人缴费时间,从2019年11月1日开始,到2020年2月底结束,较2019年延长60天。
今年12月底以前缴费的缴费人,待遇享受从2020年1月1起到2020年12月31日。
2020年1月1日至2月底期间缴费的,待遇享受从缴费次日起享受到12月31日。
请城乡居民尽量在2019年12底以前完成个人缴费,以免影响个人待遇享受。
缴费标准
2020年度城乡居民基本医疗保险费个人缴费250元/人。
1.对农村特困供养人员、农村低保、孤儿、农村优抚对象、贫困重度残疾人参加城乡居民基本医疗保险个人缴费部分予以全额资助,个人不再缴纳。
2.对农村建档立卡贫困人口参保个人缴费由财政给予定额补助70元(其中,省财政按每人每年45元定额补贴,市政按每人10元、县区财政按每人不低于15元的标准定额补贴)。
对实行定额资助对象,按“缴补分离”的原则办理缴费业务,即参保人员个人先按年缴费标准(250元/人/年)足额缴费,补助资金按照政策规定和补贴标准,由财政及相关部门通过直补的方式发放给相关人员。全额资助对象不再享受建档立卡贫困人口资助政策。
缴费票据
银行代收以银行自助设备机打小票或者柜面打印的《陕西省城乡居民社会保险费缴费专用票据》为缴费依据。
缴费人通过手机银行等电子渠道缴费的,电子订单的支付凭证可以作为缴费依据
权益享受
医保部门根据税务部门传递的入库数据完成权益记录,以权益记录信息作为缴费人报销的依据,确保缴费人待遇如期享受。
其他注意事项
农村居民新参保人员应携带户口簿或身份证到户籍所在地的村委会办理参保登记、城镇居民和外来务工新参保人员就近在社区进行参保登记。
