(冀连梅药师:最近感冒病毒、流感病毒、呼吸道合胞病毒等致病微生物处于活跃期,门诊看到毛细支气管炎、支气管炎、哮喘的发病儿童增多,雾化吸人治疗是重要的治疗手段,但雾化使用仍不规范,再发一遍这篇文章供医患双方参考。)
雾化吸人疗法是目前临床治疗呼吸类疾病非常理想的一种手段,早在20世纪50年代就开始在英国使用,在我国临床的推广使用也有了近20年的时间。雾化吸入疗法直接作用于病变的肺部,与口服注射等全身用药相比,具有用药剂量小,见效快,全身副作用少等优点(如下图)。

图片转自网络
但由于我国缺乏药物、雾化设备和临床经验等原因,导致许多基层医院甚至高级别医院在雾化吸入治疗中存在许多不规范之处。为此,今年中华医学会呼吸病学分会携手国内儿科、耳鼻喉科、胸外科和药理学相关领域知名专家制定了一份详尽的《雾化吸入疗法在呼吸疾病中的应用专家共识》,于9月发表在《中华医学杂志》2016 年第 34 期。共识中着重强调的不规范之处包括:地塞米松无雾化剂型,该药进入体内后,需经肝脏转化后在全身起作用,不良反应大;脂溶性低、水溶性高,与气道黏膜组织结合较少,肺内沉积率低,与糖皮质激素受体的亲和力低,在气道内滞留时间也短,疗效相对也较差。故不适合雾化。庆大霉素无雾化剂型,气道药物浓度过低,达不到抗感染的目的,细菌长期处于亚抑菌状态,产生耐药,同时可刺激气道上皮,加重上皮炎症反应。故不适合雾化。α-糜蛋白酶无雾化剂型,对视网膜毒性较强,雾化时接触眼睛容易造成损伤;遇血液迅速失活,不能用于咽部、肺部手术患者;有报道该药对肺组织有损伤,吸入气道内可致炎症加重并诱发哮喘。故不适合雾化。除了地塞米松、庆大霉素、α- 糜蛋白酶外,氨溴索注射液,利巴韦林注射液以及各种中成药也因没有雾化剂型,均不推荐用作雾化药物使用。

图片转自Uptodate
共识指出,常规不推荐抗生素用于雾化治疗,抗生素雾化仅限于特定的严重感染的患者,如呼吸机相关性肺炎(VAP)(如下图)。即便如此,也有荟萃分析报道雾化抗生素在微生物清除率、机械通气时间、住ICU 时间和病死率等方面与未使用雾化抗生素比较差异均无统计学意义 。因此,对VAP 的雾化抗生素治疗还需进一步的临床研究,目前尚不能作为常规治疗方法予以推荐。另外,因祛痰药氨溴素在国内没有雾化剂型,所以祛痰可以使用有雾化剂型的N-乙酰半胱氨酸。

截图自2016版《雾化吸入疗法在呼吸疾病中的应用专家共识》
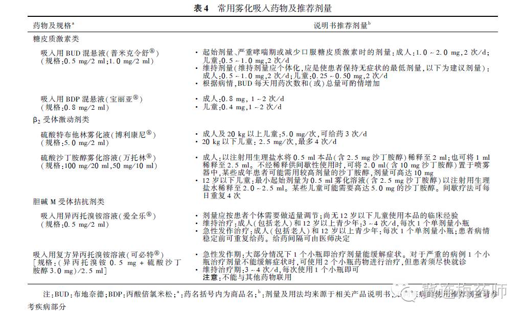
家长们最关心的问题是:我的孩子咳嗽,我该用什么药进行雾化?我常说咳嗽是一种症状,不是一种疾病。很多种疾病都可能引起咳嗽,比如哮喘、咳嗽变异性哮喘、感染后咳嗽、喘息性支气管炎、肺炎、支原体肺炎、急性喉炎等。因此用药之前需要先看医生明确咳嗽的病因,针对病因在医生的指导下选用雾化类药物。临床常用的雾化药物及推荐剂量见表4。

截图自2016版《雾化吸入疗法在呼吸疾病中的应用专家共识》
儿童常见疾病的雾化治疗方案见表7。再次强调:以下药物都是处方药,需要先看医生,按医生开具的处方使用。

截图自2016版《雾化吸入疗法在呼吸疾病中的应用专家共识》
药物是把双刃剑,没有任何一种医疗手段是绝对安全无副作用的,雾化吸入治疗也是如此。在雾化的过程中,部分患者可出现口干、恶心、胸闷、气促、心悸、呼吸困难、血氧饱和度下降及雾化器咬口的摩擦对口角等皮肤黏膜的损伤等不良反应。相关注意事项如下。

截图自2016版《雾化吸入疗法在呼吸疾病中的应用专家共识》
总之,雾化吸入疗法是治疗呼吸系统相关疾病较为理想的常用给药方法,适应人群广泛(包括婴幼儿、重症患者等)。雾化吸入相关药物在呼吸疾病中的规范应用和相关雾化装置的规范使用,将有效改善临床疗效。
本文主要参考资料:《雾化吸入疗法在呼吸疾病中的应用专家共识》《中华医学杂志》2016 年第 34 期
冀连梅个人简介
北京和睦家医院药师门诊经理
2000年毕业于中国协和医科大学。在加入北京和睦家医院之前,先后任职于北京国际SOS救援中心、美国新泽西沃尔玛连锁药房等单位,擅长儿童、孕期、哺乳期用药指导,以及抗凝、疼痛和糖尿病的治疗管理。