不知大家对单电源和双电源有了解过吗?它们两者是可以相互转换的。

图中的电源就是常见的单电源,平时我使用的手机、笔记本充电器大多数是单电源,像用输出正负电的电池也是单电源。这些电源在我们生活中都是很常见的

当然双电源在生活中也不少见,我们平时使用的音响设备也有着比较多使用双电源供电的。

这就是我们在上面几期做的双电源用在功放中进行供电
其实双电源也比较好理解的,也就是在直流的供电部分,即相对于地线(GND),有"正电压"电源,也有"负电压"电源就称为(如:±15V等)。但是我们要记住输出是双交流15V的变压器,不能叫做双电源的,因为它也是可以组成全波整流式单电压电源的
好了,接下我们开始做一个简单的单电源转双电源电路模块

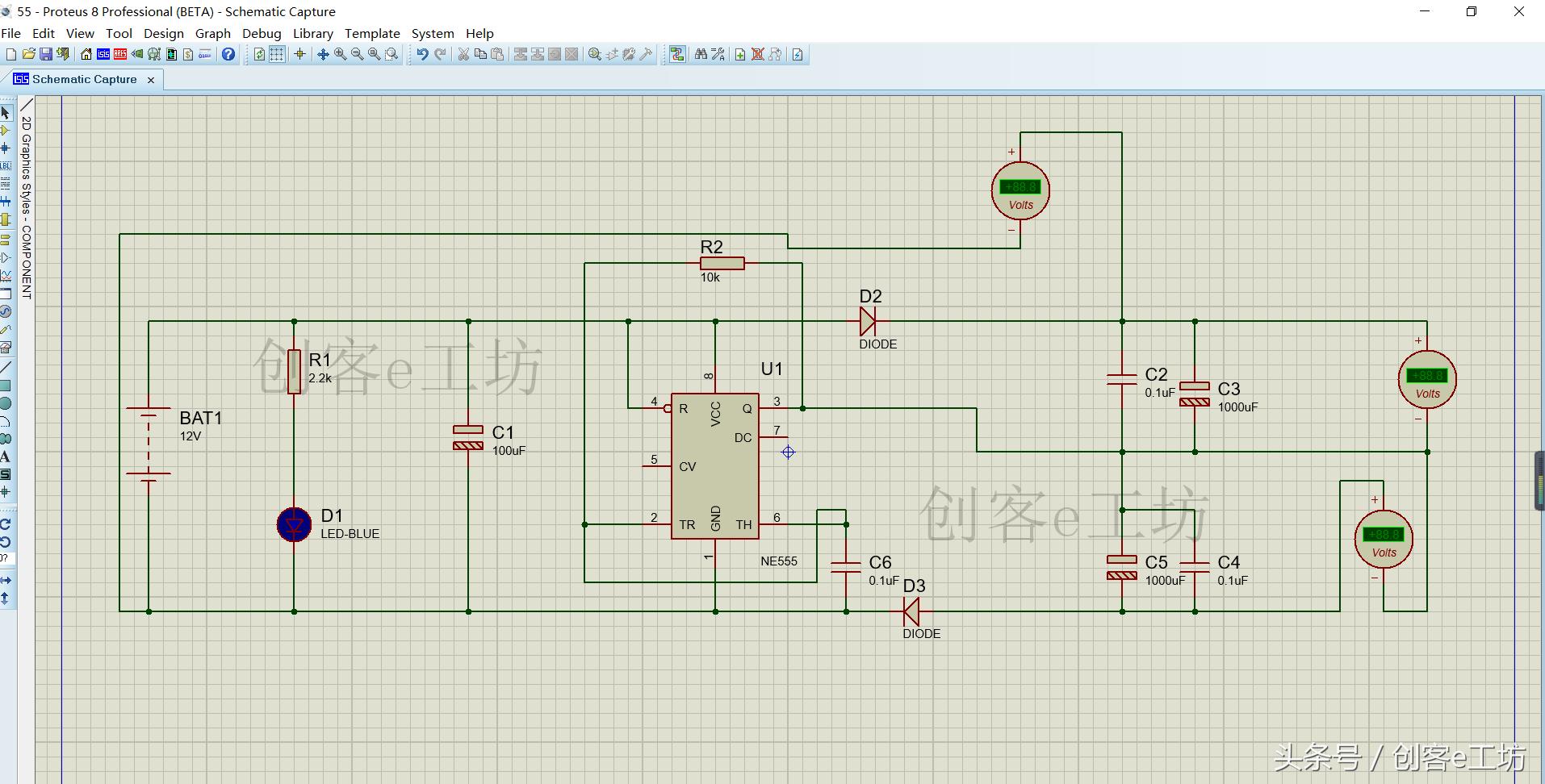
我们先从网上找到个比较"靠谱"的电路,然后进行分析。细心的朋友们不知道发现了没有?其实这个电路有一点是错误的,也就是NE555的2引脚和6引脚没有连接好,所以我们就要注意啦!并不是网络上的电路都能正确使用的!
既然是从网络上找来的也不知道电路是否可行,怎么办呢?别怕,咋们先用比较适合新手入门的proteus仿真一下。

当仿真能够出现想要的结果时,说明电路基本可用了(但是仿真正确电路都不一定就能使用)我们结合这么多期学过的内容也发现NE555的电路基本是万变不离其宗的。

来,我们回到正确的电路。上图的电路是我们亲自测试后无误的电路
原理:3号引脚输出的电压是方波电压,当输出正电压脉冲的时候,3号引脚给C23电容充电,同时C21放电给主电路供电;当3号引脚脉冲为低电平的时候,C23放电,而C21则充电,这样,两个电容反复的充电放电,便可以把电池的点电源改为双电源了,当中的两个二极管的作用是这样的,当主电路有大动态输出的时候,可以更好的让C23或C21的电量共给主电路。据小编的使用,电路是很稳定的,NE555也是能够正常的工作。
准备开始实验了!

把覆铜板裁好尺寸,这块板面积不大

比手掌小得多

用画好的PCB电路转印在覆铜板上

经过电路板腐蚀、擦洗、钻孔,得到了我们需要电路板

找好相应的元器件和工具,焊接进行中. . .

完成焊接工作!(天气较热,建议开个风扇)

好了,我们找到一个输出直流电压12V的单电源进行模块测试!(终于修好了数字万用表正好可以使用了)

使用万用表测量正电压,测出为11.98V,继续测量

同样使用万用表测量负电压,结果为-11.24V
正电压和负电压相差不大,说明模块可正常使用!至于相差了零点几伏的电压是因为元器件有所差异造成的是正常现象,问题不大不影响使用
好话不如行动,咋们直接接上用电器看看效果

图中的另一个模块是我们自己做的耳机放大器,可以驱动耳机声音会变得细腻、清晰。我们可以看到,单电源转双电源模块能够正常使用,据我使用来看模块还是十分稳定的!
我是创客e工坊老梁,喜欢我的作品请关注我们创客e工坊,我们下期再见!