
























关于表彰……的通报
……(主送单位):
目前……(被表彰对象的事迹),体现了……(产生的积极影响和表现出的精神),为了……(目的主旨),决定……(宣布表彰决定)。
希望受表彰的单位……,其他单位要……(具体要求)。
关于……情况的通报
……:
×年×月×日,……(单位)在……(地点)发生……事故(事件)。……(事故或事件的性质)。为了……(目的),进一步加强……工作,防止此类事故(事件)的发生,现将……事故情况通报如下:
一、……(事故或事件的原因分析)。
二、……(对有关单位和人员的处理情况)。
三、……(应吸取的教训和拟采取的措施等)。
…… 转发……的通知
……(主送单位):
为了……(目的),现将……(上级单位或有关业务主管部门)《……》(文号)转发给你们, 请结合实际,认真贯彻执行。
……(具体贯彻意见)。
关于……(拟采取措施)的通知
……(主送单位):
近期,……(从正反两方面分析面临的形势和存在的问题。……(指出采取进一步措施的重要性、必要性和紧迫性)。根据……(依据),为了……(目的),经研究,决定……(拟采取的措施),现就有关事项通知如下:
一、……
二、……
三、……。(通知的具体内容)
……(提出要求和希望)。
关于……工作情况的报告(汇报工作)
……(主送单位):
根据……要求(或……以来),我们……(概述工作背景或基本情况),对……工作进行了认真总结。现将有关情况报告如下:
一、……(基本情况)。
二、……(主要成绩)。
三、……(存在的问题)。
四、……(下一步打算)。
特此报告。
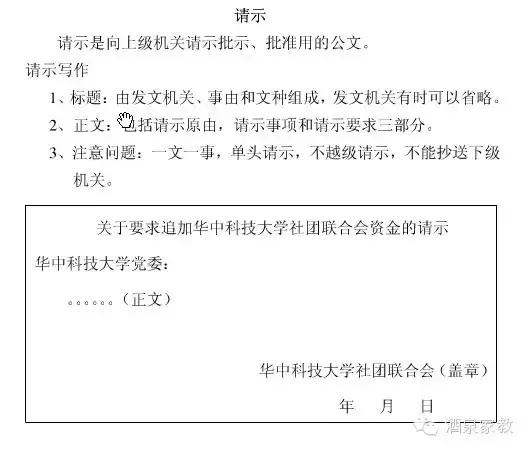
关于……的请示
……(主送机关):
为了……目的,根据……(依据), 我单位拟……(意图主旨),现将有关情况请示如下:
一、……(基本情况)
二、……(请示事项的必要性和可行性及其意义)。
三、……(具体方案和请示事项)。
关于……的批复
……(主送单位):
你(贵)……《……》(……)收悉。经研究,同意……。具体批复如下:
一、……
二、……
三、……。
此复。
关于……的意见
……(主送单位):
目前,……(事实依据);根据……(理论依据);为了……(目的主旨);应当……(意图主旨)。具体意见如下(过渡语):
一、……
二、……
三、……
关于× × × × ×的函
……(主送单位):
目前,……(事实依据),根据……(理论依据),为了……(目的主旨),拟……(意图主旨),……(分旨)。
当否,请函示。
…… 的会议纪要
×年×月×日……会议在……召开。参加会议的有……,列席会议的有……, ……主持会议。……在会上作了重要讲话。会议讨论了……问题。(会议各要素)现纪要如下:
一、会议认为……(肯定成绩)
二、会议指出……(指出问题)
三、会议强调……(提出目标)
四、会议讨论……(分析问题)
五、会议要求……(对策措施)