小编花费一周时间,给大家整理了一下冶金行业的优质书籍资料,感兴趣的朋友可以*载下**阅读。
7本(有色金属)+9本(铝合金)+9本(材料成型)+7本(无损检测)+8本(耐火材料)+8本(焊接书籍)+9本(热处理)+9本(轧钢)+10本(冶金材料)+钢材金相图谱(11本)+9本(不锈钢标准)本次分享全部包含在内:

*载下**96本书籍学习资料包步骤
1、关注\转发\评论【小黄人工业互联】头条号
2、私信回复【96】即可获取*载下**地址


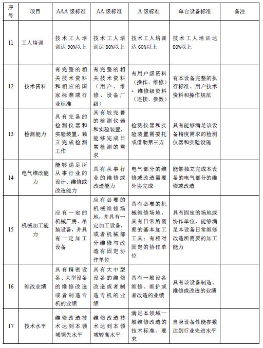
资质证书
类别划分
有色金属冶金范围
序号
名称
工艺系统
1
铜冶炼
冰铜熔炼,铜锍吹炼,粗铜火法冶炼
2
铅冶炼
氧化熔炼,还原熔炼,火法精炼
3
锌冶炼
还原熔炼,粗锌精炼
4
镍钴冶炼
造锍熔炼、镍锍吹炼,还原熔炼
5
锡冶炼
还原熔炼,火法精炼
6
锑冶炼
挥发熔炼,还原熔炼,火法精炼
7
铝冶炼
氧化铝熔融电解
8
镁冶炼
硅热还原法炼镁,氯化镁熔盐电解,粗镁精炼
9
其他稀有金属冶炼
钛冶炼:富钛料制取,氯化,粗TiCl4精制及海绵钛生产(金属热还原法)
钒冶炼:金属还原法炼钒,硅热还原法炼钒,真空碳热还原法炼钒,熔盐电解精炼
10
有色金属合金制造
通过熔炼、精炼等方式,在某一有色金属中加入一种或几种其他元素制造合金的生产活动
11
有色金属铸造
液态有色金属及其合金连续铸造,铸模,重熔铸造(含金属熔炼、浇铸)
黑色金属冶金范围
序号
名称
工艺系统
主要设备
1
焦化
焦炉
捣固机、焦炉、熄焦设备、铸铁塔。
2
烧结球团
烧结机,竖炉,链篦机-回转窑,带式焙烧机
烧结机、带冷机、环冷机、竖炉、带式焙烧机、链篦机、回转窑、球磨机、混匀设备、造球设备、配料设备、布料设备、密封设备、润滑设备、点火炉、烧嘴、破碎设备、筛分设备、链板机、水封拉链、单辊破、烧结台车、烧结篦条、堆取料机、热振筛、主抽风机。
3
炼铁
高炉,熔融炉,氢能炼铁
高炉本体、炉顶设备、冷却壁、开口机、泥炮、热风炉、磨煤机、高炉喷吹装置、送风装置、铁水罐车、铸铁机、高炉渣处理设备、卷扬(供料)设备、筛分设备、非高炉炼铁设备、熔融炉、煤气除尘、余压发电、高炉鼓风机、TRT、冷却水循环、摆动溜槽。
4
炼钢
转炉、电炉、精炼炉
转炉、电炉、精炼炉、混铁炉、拆炉机、铁水罐(钢包)、挡渣板、氧枪喷吹系统、电磁搅拌器、结晶器、连铸喷嘴、连铸机、称量系统、铁水预处理、扒渣机、渣处理系统、供氧系统、石墨电极、包芯线。
5
轧钢
热轧,冷轧
上料台架、加热炉、夹送辊、轧机、精整设备、剪切设备、打包机、打捆机、矫直机。
6
铁合金冶炼
高炉,熔融炉,电炉,精炼炉
(对应炼铁、炼钢系统设备)
7
铸造
模铸,铸铁机
铸铁机,倾翻卷扬、铸铁(钢)模、模具
通用冶金设备范围
序号
系统名称
主要设备
1
原料输送
皮带输送机、堆取料机、火车卸车机、气力输送、管状皮带机
2
气体输送
空压机、氧压机、氮压机、轴流风机、罗茨风机、煤气管网、煤气压缩机
3
环保及节能降耗
脱硫、脱硝、脱白、废水处理设备、余热余压、环境监测、消音降噪设备、烟气除尘设备、BPRT设备
4
自动化控制
工业电源、低压电器、电气连接、传感器、机箱机柜、执行机构、自动化服务、气动元件
5
液压润滑
液压油、润滑油、泵、马达、阀、电子产品、油缸、过滤器、蓄能器、冷却器、压力表、软管、密封件、液压站、管接头
6
冶金通用机械
冶金阀门、振动给料机、烘烤器、制氧机、空压机、皮带机、滚筒、晒水抑尘设备、皮带机、破碎设备、筛分设备、选矿设备、自动润滑系统、冶金风机、轨道衡、铁路系统、冶金起重设备
7
冶金仪器仪表
工业自动化仪表、电工仪器仪表、光学仪器、分析仪器、实验室仪器与装置、材料试验机、仪器仪表元器件、仪器仪表材料、仪器仪表工艺装备、称重设备
8
冶金耐火材料
定型耐火材料:高铝砖、粘土砖、低蠕变砖、碳素砖、复合碳砖、格子砖、耐火球、镁球。
不定型耐火材料:浇铸料、喷涂料、碳素捣打料、高温耐火水泥
企业综合要求


