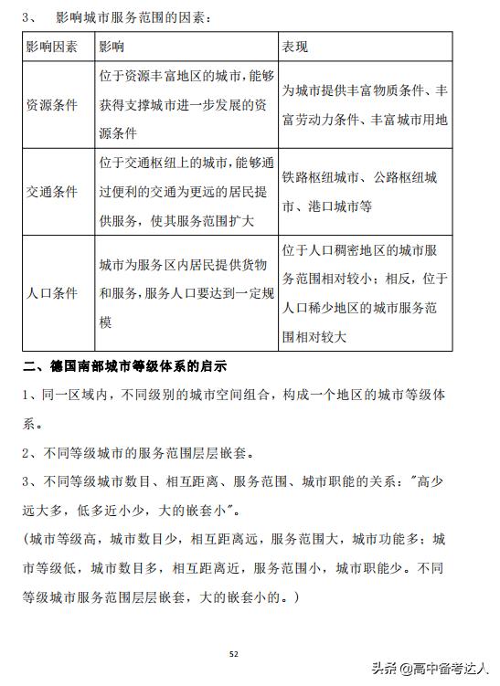
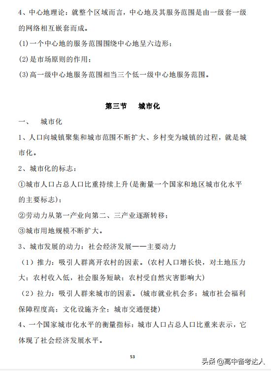
高中地理在文科中算是比较难搞的科目之一,知识点繁杂不说,而且还涉及到一些理科思维的内容,很多同学考试的时候分数很低,拉低了整体的分数。高中地理选择题侧重考查同学们对基础知识的灵活掌握,而大题侧重对答题规律技巧和综合知识的归纳和应用。

高中地理必修三本书,大大小小的知识点有很多,当总复习的时候复习起来难免吃力。今天给大家分享的是【高中地理必修1必修2必修3知识点总结】,总结的知识点都是考试常考的干货,希望可以帮助到大家,由于篇幅有限,只展示部分内容,完整版点击头像发送【地理】即可领!







高中地理在文科中算是比较难搞的科目之一,知识点繁杂不说,而且还涉及到一些理科思维的内容,很多同学考试的时候分数很低,拉低了整体的分数。高中地理选择题侧重考查同学们对基础知识的灵活掌握,而大题侧重对答题规律技巧和综合知识的归纳和应用。

高中地理必修三本书,大大小小的知识点有很多,当总复习的时候复习起来难免吃力。今天给大家分享的是【高中地理必修1必修2必修3知识点总结】,总结的知识点都是考试常考的干货,希望可以帮助到大家,由于篇幅有限,只展示部分内容,完整版点击头像发送【地理】即可领!






