本文来源自CAD自学网。如需转载请注明出处。
一张完整的建筑图纸包含了很多内容,从设计到施工等,图纸是工程人员交流的语言,看懂图纸是入行的基础,包括图纸上面的图形、代号、符号含义等。
一、常用建筑符号含义示例图
1、材料类

2、构造类

3、构件代号含义

二、请很好记的看图口诀
给你一张图纸,一定要认真、仔细看,一定要细心,因为图纸出错一点点,直接影响施工。简单重复一下口诀:
1、从上往下看,从左往右看。
2、由外向里看,由大向小看,由粗向细看。
3、图样说明对照看,建施结施结合看,设备图纸参照看。
4、先看全局性基本图,后看局部性详图。
三、复杂的线条、图例符号
1、复杂的符号含义


2、尺寸与标高


3、索引和详图符号


4、引出线

5、图形折断的符号

6、对称的符号

7、坡度的符号

8、连接的符号

9、指北针

四、实战看图
建筑施工图是表示房屋总体布局、建筑外形、内部布置以及细部构造、内外装修、施工要求等内容的图样。
1、总平面图

2、平面图和常用图例


3、立面图




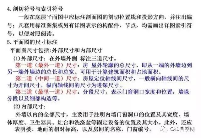
4、剖面图


5、详图






