
一项刊登在杂志Journal of Neuroendocrinology上题为“Acetylcholine precursor, citicoline (cytidine 5′‐diphosphocholine), reduces hypoglycaemia‐induced neuronal death in rats”的研究报告中,来自韩国翰林大学医学院的科学家们发现,通过胞二磷胆碱给药可以使神经元膜免于低血糖后的变性过程。因此,结果表明胞磷胆碱可能具有减少低血糖诱导的神经元死亡的治疗潜力。
胞二磷胆碱(胞苷5'-二磷酸胆碱)是合成神经元质膜磷脂(主要是磷脂酰胆碱)的重要前体。胞磷胆碱的给药用作合成乙酰胆碱的胆碱供体。已显示胞二磷胆碱可减少脑缺血动物模型和中风患者临床试验中的神经元损伤。目前正在多中心临床试验中研究胞二磷胆碱。然而,胞磷胆碱尚未被检查低血糖诱导的神经元死亡的背景。
糖尿病患者严格控制血糖通常会导致严重低血糖。尽管糖尿病血糖管理方案稳步发展,但基于人群的研究表明,低血糖仍然是1型和2型糖尿病患者的一个严重问题。尤其是胰岛素依赖型糖尿病患者经常发生低血糖发作。
长期存在的1型糖尿病患者由于失去早期预警症状,有发生严重低血糖发作的高风险。以前的几项研究已经证明,低血糖后发生的神经元死亡不仅是脑葡萄糖供应停止的结果,低血糖诱导的神经元死亡过程是由长期葡萄糖剥夺后的葡萄糖再灌注引起的。因此,这一过程称为“葡萄糖再灌注诱导的神经元死亡”低血糖症。这个过程也适用于脑缺血导致脑卒中患者神经元死亡。

血糖浓度

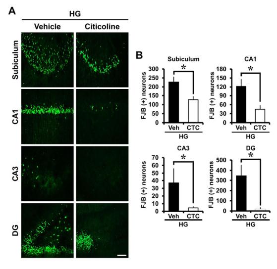
胞二磷胆碱可减少低血糖引起的神经元死亡。

胞二磷胆碱可减少低血糖诱导的氧化损伤。

胞二磷胆碱可降低低血糖诱导的小胶质细胞激活。

胞二磷胆碱可减少低血糖诱导的血脑屏障(BBB)破坏。
胞二磷胆碱还用作合成乙酰胆碱的胆碱供体。在大脑中,胆碱会增加神经递质的水平,如乙酰胆碱,去甲肾上腺素和多巴胺。研究表明,胞二磷胆碱对年龄相关的认知衰退和阿尔茨海默病具有有益作用。但是,胞磷胆碱是否对预防低血糖症引起的神经元死亡有任何益处,这一点从未进行过测试。因此,在该研究中,在具有胰岛素诱导的急性低血糖的动物模型中测试胞磷胆碱逆转神经元损伤的能力。
为了阐明胞磷胆碱对低血糖诱导的神经元死亡的治疗作用,我们使用了胰岛素诱导的低血糖的大鼠模型。在禁食过夜后通过腹膜内(i.p.)注射常规胰岛素(10U / kg)诱导急性低血糖,之后保持等电30分钟。葡萄糖再灌注后立即开始胞二磷胆碱注射(500mg / kg,i.p)。
研究者们发现,与诱导性低血糖症后7天的载体治疗对照组相比,胞磷胆碱的后处理导致海马中神经元死亡,氧化损伤和小胶质细胞激活显着减少。与载体组相比,低血糖后给予胞二磷胆碱可降低海马中血脑屏障破坏引起的免疫球蛋白渗漏。在低血糖症后,西替林增加胆碱乙酰转移酶表达,从而促进磷脂酰胆碱的合成。
胞二磷胆碱是一种必需的营养胆碱,已在老年患有认知功能障碍,记忆障碍和早期阿尔茨海默病的患者中显示出临床疗效。胞二磷胆碱也被研究作为缺血和脑和脊髓损伤的治疗剂。来自临床研究的数据显示,静脉注射或进入脊髓蛛网膜下腔的CDP胆碱可有效治愈创伤性脑损伤,中风和其他脑部疾病。

胞二磷胆碱逆转由GS-NEM抗体染色的脑切片的荧光显微照片中显示的低血糖诱导的谷胱甘肽(GSH)减少。

胞二磷胆碱可逆转低血糖诱导的ZnT3免疫反应性降低。

胞二磷胆碱增加低血糖诱导的胆碱乙酰转移酶(ChAT)表达。
CDP胆碱是细胞膜结构磷脂生物合成的必需中间体,尤其是磷脂酰胆碱。CDP胆碱阻止谷氨酸介导的神经毒性并加强抗氧化系统的产生。CDP胆碱基于用兔低温脑水肿模型获得的结果恢复膜Na + -K + -ATP酶活性。
磷脂酰胆碱是哺乳动物细胞膜中的主要磷脂。当胆碱减少或对乙酰胆碱的需求增加时,含有胆碱的磷脂从神经元膜分解代谢。胞二磷胆碱增加了可用于乙酰胆碱合成的胆碱量,并有助于损伤后重建膜。由于可用于乙酰胆碱合成的胆碱量有限,因此给予胞磷胆碱可增加低血糖后的ChAT表达。这些结果表明,即使在低血糖后,胞磷胆碱也可能增加海马中的乙酰胆碱水平。
来源:Acetylcholine precursor, citicoline (cytidine 5′‐diphosphocholine), reduces hypoglycaemia‐induced neuronal death in rats.Journal of Neuroendocrinology
