根据微信公众号“指尖岳麓”8月21日消息,岳麓区2021年半年度物业考核结果红黑榜正式出炉,18个物业小区上红榜,11个物业小区上黑榜。
在红榜小区中,物业服务费1.6元以下的A类物业小区有麓山雅苑、科技公寓、航空母舰小区、岳麓现代城、天骄福邸。B类小区物业费介于1.6-2元之间,有麓山枫情、盛世耀凯、绿地世纪广场、金茂悦、梅溪青秀。C类小区为金茂府、卓越浅水湾、好莱城、云顶梅溪湖,该类小区的物业费为2-3元。D类小区只有晟通牡丹舸,物业费在3元以上。此外,洋湖明园、洋湖春园、洋湖和园等三个农安小区也上了红榜。

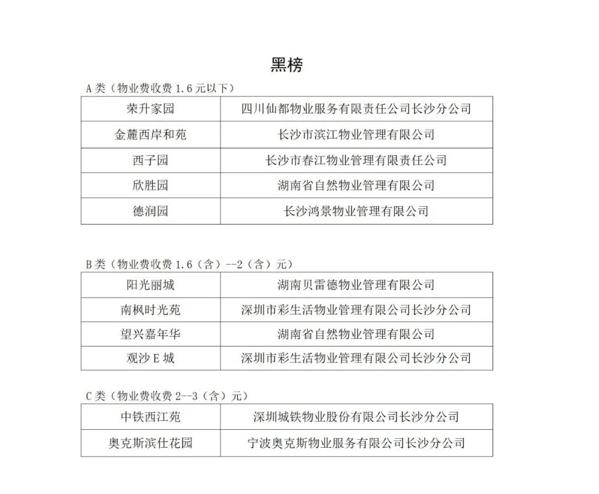
上黑榜的物业小区里,荣升家园、金麓西岸和苑、西子园、欣胜园、德润园5个物业小区的物业费低于1.6元,B类物业小区有阳光丽城、南枫时代苑、望兴嘉年华、观沙E城,C类小区有中铁西江苑、奥克斯滨仕花园。

值得注意的是,由于近两年疫情的特殊性,岳麓区特将疫情防控工作也加入考核列表,并评选出了关于防控工作的小区、企业红黑榜。其中,绿地中央广场、高鑫麓城、永祺西京、江岸景苑、中海国际、胜家雅苑、观湖小区、当代滨江苑、阳光丽城、万科金域国际、龙湖水晶郦城、江雅园、洋湖景园等小区,及长沙市至美物业服务有限责任公司,为疫情防控期间防控工作突出的小区、企业。
相反,航天大院、枫林绿洲、德润园、金麓·西岸和苑、好家园、谷山乐园、湖韵佳苑、枫林美景等小区,在疫情防控期间防控工作防控不力。
据悉,今年岳麓区的考评由岳麓区住建局牵头,通过走访岳麓区281个小区,进行物业服务质量的检查考核,并根据考核结果,按总分数高低进行排序,设立“红黑榜”制度。今年的物业服务质量考评除了第三方专业机构的介入,还创造性的使用了以物业费为标准的分类方式,将全区物业分为5类进行评比,以此来增加公平性。
岳麓区住建局相关工作人员表示,“从红黑榜出炉起,就开始对黑榜小区下整改清单,并进行复查工作。目前通过对多家黑榜单位开展约谈,大部分物业服务企业已经整改到位,下半年我局会侧重于小区内设施设备房进行专项检查。”
潇湘晨报记者牛蕊