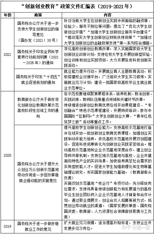
目 录 //《 国务院办公厅关于进一步支持大学生创新创业的指导意见》//《国务院关于印发全民科学素质行动规划纲要(2021—2035年)的通知》//《全民科学素质行动规划纲要(2021—2035年)》//《国务院关于印发“十四五”就业促进规划的通知“十四五”就业促进规划》//《教育部办公厅关于做好深化创新创业 教育改革示范高校阶段性总结工作的通知》//《国务院办公厅关于提升大众创业万众创新示范基地带动作用进一步促改革稳就业强动能的实施意见》//《国务院办公厅关于建设第三批大众创业万众创新示范基地的通知》//《国务院关于进一步做好稳就业工作的意见》//《教育部关于印发<国家级大学生创新创业训练计划管理办法>的通知国家级大学生创新创业训练计划管理办法》//《人力资源社会保障部 教育部 公安部 财政部 中国人民银行关于做好当前形势下高校毕业生就业创业工作的通知》//《广东省人民政府关于印发广东省全民科学素质行动规划纲要实施方案(2021—2025年)的通知》//《广东省全民科学素质行动规划纲要实施方案(2021—2025年)》


由笔者整理得到
具体政策文件内容,可自行搜索