成考生们,昨天我们做了成考考前的部分分析
今天就继续跟小聚往下分析
做好考前最后一段又稳又快的冲刺!

专科起点本科英语作文
作文形式
主要以写信/邮件为主。
写作要求
写作格式(以下内容仅为举例,考试时需结合实际情况进行写作):
Dear Sir/Mr.Smith(顶头写,开头语)
(空两格,正文文)...
(空两格,结束语)Looking forward to your reply.
Yours,(居右、落款)
Li Hua(居右、落款)
写作要点
① 要多看相关的范文, 要掌握书信的写作格式和作文的写作思路。
② 一定要写够单词数。 英语非常差的同学可以从阅读理解里面摘抄英语句子。参照模仿阅读理解的句子,用到自己的作文里面。作文没有标准答案,意思接近也可以得分的。
③在意思表达都正确的情况下,英语好的同学要尽量将作文写得流畅。对于英语基础不好的同学,可采用最简单常见的句型。
④多使用连接词作为句子开头,作文思路会更清晰,得分更高。
常用句型
开头段
①告知对方你的身份(假如对方不认识你)
Dear Sir/Mr.Smith
I was a student at your college, enrolled in Philosophy Department. /I am a.at your./I am a,at your college,enrolled in the,course./My name is,I a
②问候收信人(假如他/她是你的朋友)
Dear Tom
Hello/Hi. How are you? I hope everything is fine./ How are things going with you?
③解释写信的原因
致谢
Thank you for your letter about studying in Canada
I am writing to tell you how grateful I am for,
I would like to thank you most sincerely for,
抱怨
I am writing to complain about the poor service at your dining-room.
I wish to make a complaint about.
I am writing to draw your attention to.
致歉
I am writing to you because I am unable to„
I am terribly sorry that„
I would like to exspanss my apologies for not being able to.
询问
I would like to obtain/request/seek/inquire some information about.
I am writing to ask if you can do me a favor.
I would like some detailed information on/about.
结尾段
①发出请求
Please give this matter your immediate attention.
I would very much apspanciate it if„ as soon as possible
②提供帮助
I hope these... will be helpful, and please feel free to contact me for more information.
„will be taking responsibility for you and if you should need any assistance, she/he
will be pleased to help you.
③再次表示歉意或感激
Please accept my heartfelt thanks and deepest gratitude, now and always.I am sorry
that I cannot„and trust that you will understand.
In addition, let me apologize for any inconvenience I may have caused.
Once again, I am sorry for any inconvenience caused.
④期昐回信
I look forward to your prompt response.
Looking forward to a prompl reply.
I expect to hear from you very soon.
(5) 常用连接词
First/ Second/ Besides/ Finally 首先,第二,再次,最后
On one hand/ on the other 一方面,另一方面
In a word 总而言之
Although/ But/ However/ At the same time 虽然,但是,然而,同时
Recently/ Today/ Now最近,如今,现在
Lukcily/ Especially 幸运地,尤其
Generally speaking 一般地说

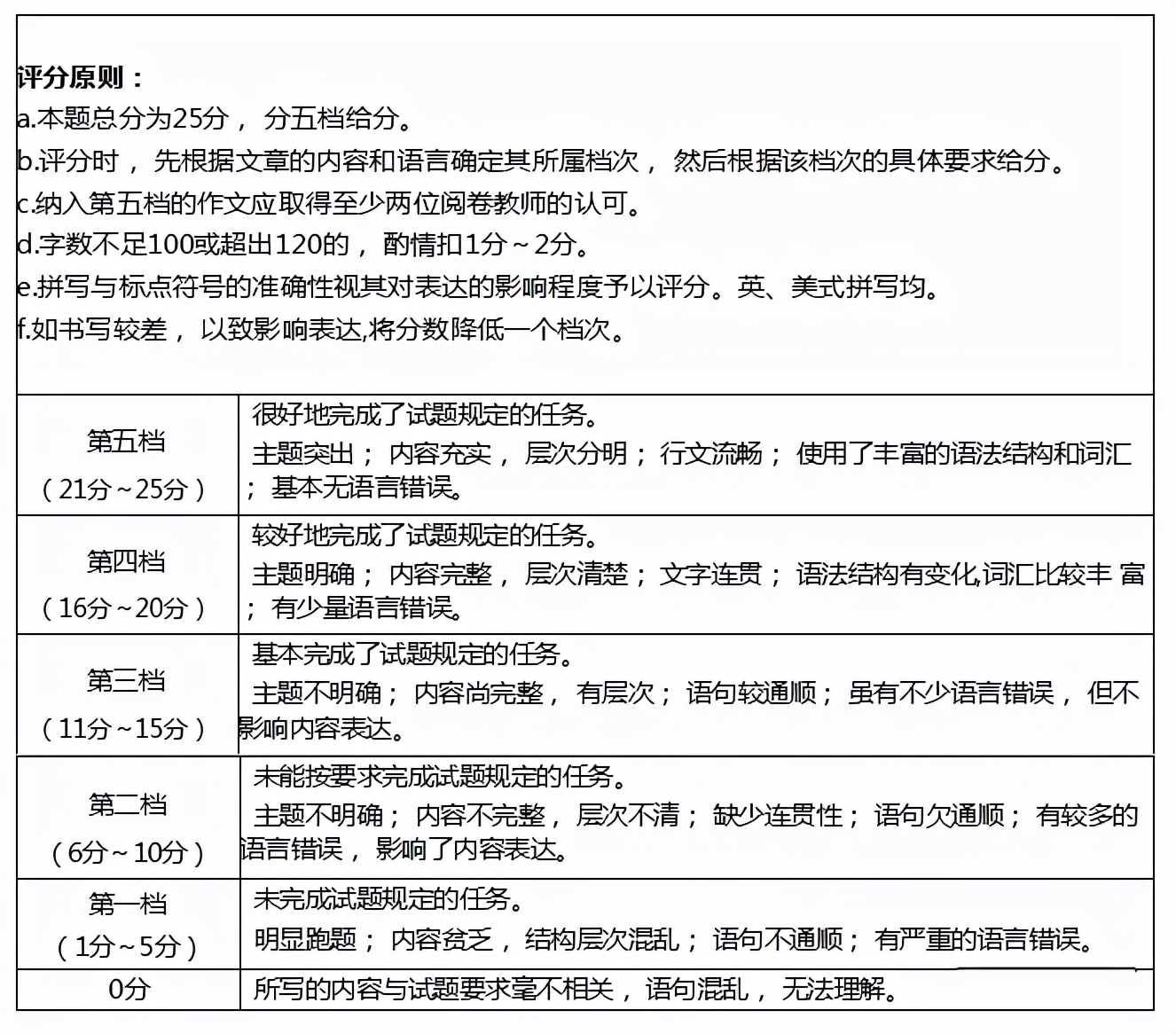
评分标准

其他答题技巧
数学
(1)选择题: 数学选择题一般只要把答案往题目里套,看哪个能成立,就选哪个。 简单题目先做,困难的题目一般选择先放弃,等到后面有剩余时间了再返回来做困难的选择题。
(2)填空题: 填空题主要有四道题目填空题要当作选择题来答。
(3)大题:
背牢公式,步骤完整,格式规范,能写就写, 切勿空白!
一般情况下,大题写个“解”字就会有一分,再将题目给到的条件部分写上去,也会有两三分。加上完整的解答步骤,拿下大题的分数还是有希望的;如果实在不懂的题目就直接将背牢的公式写上去,还能得到一分。
政治
写作关键: 无论如何不能留空白!!!
政治考试现在执行的都是给分制度,而不是扣分制。 只要写了跟答案相关的就可以得分。会写的题目就先写,不会写的就在我们选择题的选项找 有点相关性的东西 就往上面抄,不管对不对,只要不留空白。
简答题表述尽量准确,无需一字不差,写下理论后,可适当对其进行展开描述,丰富其内容。
论述题可利用答题模板,“总分”的形式进行解答。 如题目中问到对这件事的看法, 考生可先答“对这件事的看法为片面”,再进行分支持和反对的观点分点论述。
例:我对这件事的看法为片面。
1、我觉得这件事有正确的方面,论点+材料展开论述
2、我觉得这件事有错误的方面,论点+材料展开论述。
如题目没问到看法,考生就可以分点就论点+材料+展开论述。
答题最后加上结尾。
注意答题时每个概念和原理要作为一段,字迹要工整清晰。
再次温馨提醒大家,考试没有大家想象的那么困难,大家只管放心大胆的去考,不要缺考,把会做的先做完,不会做的用心填满。