(报告出品方/作者:国信证券,彭思宇、陈益凌)
一次性医用耗材行业领先企业
深耕医用耗材行业三十载,形成六大品类产品矩阵
公司是国内一次性医用耗材生产企业中产品种类最齐全、规模最大的企业之一。公司于 1985 年在模具之乡浙江台州黄岩县成立,深耕医用耗材行业三十余载,不断拓展产品线的深度和广度,2016 年布局 IVD 配套耗材定制项目,2018 年布局药包材项目,2021 年布局实验室耗材项目,现已经形成共6 大类、近4000种规格的全面产品体系,建设了覆盖临床诊断和护理、科研检测、药品包装等诸多领域的一次性医用耗材产品线。
所属细分行业为医疗器械中的医用耗材。公司主营产品为医用低值耗材,主要产品可分为真空采血系统、实验检测类耗材、体液采集类耗材、医用护理类耗材、药品包装材料等六大类型,产品广泛应用于临床诊断和护理、科研检测、药品包装等领域。

实验检测类耗材、体液采集类耗材和真空采血系统为公司三大主要业务。公司主营业务有实验室检测类耗材、体液采集类耗材、真空采血系统、药品包装类耗材和医用护理类耗材。实验检测类耗材收入占比逐年提升,2021 年占公司营业收入的 41.2%。新冠疫情带来体液采集类耗材需求激增,公司体液采集类耗材营收占比上升,2021 年占营业收入的 33.4%。因 2021 年产能受限等因素影响,公司真空采血系统占比减少,2021 年占营业收入的 18.9%。2021 年实验检测类耗材、体液采集类耗材和真空采血系统三大业务板块共占公司总营收的93.5%。
境内直销占比高,IVD 配套业务占境内销售约五成。2021 年公司境内销售收入占总营业收入的 65%,境外销售收入占总营业收入的 35%。公司境内销售分为经销和直销两种模式,其中境内直销根据终端客户类型可分为IVD 配套业务、医疗机构业务、药企业务及其他业务。2021 年境内直销占境内销售的62%,其中IVD配套业务占境内销售的 50%,主要产品为 IVD 配套耗材;医疗机构业务占境内销售的6%,主要产品为医用通用耗材,如真空采血管、病毒采样管等;药企业务占境内销售的 4%,主要产品为药品包装材料。

施氏家族占股集中,股权激励提振士气
家族控股,股权集中。施慧勇先生直接持有公司 52.21%股份,并通过员工持股平台金驰投资控制公司 7.46%股份,其女施依贝直接持股7.46%。股东施梅花、施荷芳及施何云与控股股东施慧勇系兄弟姐妹关系。施氏家族直接或间接控制公司73.85%股份,股权结构集中。
公司高管经验丰富,股权激励鼓舞士气。2021 年公司完成限制性股票激励计划首次授予,授予公司董事、高管及其他人员 64 人共 60.8 万股(员工总人数约1000人),授予价格为 50.81 元/股。公司通过股权激励计划提振员工士气,上下同心有望共创佳绩。
募投项目陆续落地,产能瓶颈即期破解
订单供不应求,近年来产能限制突显。公司现有真空采血管产能5 亿支,医用耗材及包材产能 7500 吨。2019 年真空采血管和医用耗材及包材的产能利用率皆达105%,产能利用已饱和。且随着公司的业务开发和渠道拓展,产品订单供不应求,2021 年真空采血管和医用耗材及包材的产销率达 96%。尽管公司近几年通过技改解决部分产能压力,但后续技改空间有限,产能达到瓶颈,无法满足公司销量的进一步增长。

新建产能陆续投产,产能压力缓解。公司于 2020 年在上交所上市,募集资金主要用于产能扩建项目,规划新建真空采血管产能 6.2 亿支及医用耗材及包材产能10000 吨。公司募投项目已于 2022Q1 陆续投产,预计Q4 达产。募投产能的逐步落地将缓解公司产能压力,提升公司的生产能力及提高产品的市场占有率和公司影响力,助力公司业绩进一步增长。
通用+定制*管双**齐下,品类扩张持续
标品与定制并行,低值耗材内外需求高增长
中国低值医用耗材市场四年 CAGR 达 21.3%,外需同步高增长。2016-2020年中国低值医用耗材市场规模快速增长,由 448 亿元增长到970 亿元,CAGR 达21.3%,估测 2021 年市场规模达 1164 亿元。随着未来医疗卫生需求的增长,我国低值医用耗材内需高增长有望持续。外需方面,2016-2021 年我国一次性耗材出口额由33 亿美元增长到 77 亿美元,五年 CAGR 达 18.5%。相比海外,本土企业具备成本优势,未来随着国内耗材生产技术不断迭代及海外医疗服务需求的增加,我国一次性医用耗材外需有望保持高速增长。
医用低耗市场格局分散,公司市占率近年逐步提升。低值医用耗材可分为注射穿刺类、医用卫生材料及敷料类、医用高分子材料类、麻醉耗材类、手术室耗材类和医技耗材类。中国低值医用耗材市场总体规模较大,细分领域众多,竞争格局较为分散。拱东医疗主营业务为医用高分子材料类耗材,2021 年公司在国内低耗领域的市占率估测约为 1.03%,略有提升。随着公司通用+定制并行,品类扩张持续,市占率有望提升,享受行业上行福利。

“客户定制+通标通用”,不断扩充产品线。医用高分子耗材分为通用型与定制型。除了通用型耗材外,大部分应用于临床诊断、科研检测的医用耗材需要根据客户所使用的医疗仪器来开发定制。通常定制型耗材相比通用型耗材具有更高的附加值。公司依靠领先的模具、耗材产品研发、设计能力,实现“客户定制”和“通标通用”*管双**齐下,在巩固通用耗材业务的同时,逐步扩充产品线,已经布局IVD定制耗材、药品包材、实验室耗材等细分领域,未来还规划布局高精度的采集耗材(眼科采集、辅助生殖、医美等)、动物检测用领域和环境检测用领域的应用项目,开发培育新产品、扩充产品线,构建完善长、短期互补的产品布局。
通用耗材:真空采血管集采提供业绩弹性,境外销售持续增长
政策推动,真空采血管集采趋势初显。真空采血管的用途是与采血针配套使用,主要供临床作静脉采血并盛放血标本。真空采血管属于临床用量较大、行业竞争较为充分的医用耗材品,生产企业众多,行业集中度低。目前国内主要的真空采血管生产企业为阳普医疗、拱东医疗、科华生物和威高股份等,其中阳普医疗和拱东医疗产能和市占率位列前列,2021 年阳普医疗真空采血管市占率为13%,拱东医疗市占率为 10%,其他企业市占率较低。近年来,山西、四川和广东等省份纷纷推行集中带量采购真空采血管。未来看,随着医用耗材集中采购的持续推行,真空采血管集采大势所趋,推动行业集中度提升,具备成本优势和产能优势的龙头企业市占率有望提升。
公司真空采血管具备成本优势,毛利率高于同业。公司为真空采血系统主要供给企业之一,拥有 8 条真空采血系统生产线,现有产能5 亿支/年,新建产能6.5亿支/年。凭借规模化生产和工艺流程的优化,公司真空采血系统与同业相比具备成本优势,2021 年公司真空采血管平均成本约 0.22 元/支,而本土主要竞争对手真空采血管平均成本为 0.31 元/支。显著的成本优势构筑护城河,公司真空采血系统毛利率水平与同业拉开差距。2021 年因产能制约导致部分外购,且毛利率较高的境内销售占比下降,导致真空采血系统毛利率下滑,但毛利润基本持平。未来随着公司募投产能落地,外协减少,真空采血管毛利率有望恢复。同时,由于生产场地有限,公司现有真空采血管生产线主要为组装、封装生产线,主要原材料PET 试管大多来自于外购。公司计划新增 PET 试管生产线,通过自产原材料,进一步降低成本并提高产品质量。公司真空采血管系列具备产能、成本等多重优势,有望通过集采带动销量翻倍增长。

境外销售主要通过 OEM/ODM 展开,营收受疫情及产能制约。公司境外销售分为自主品牌和 OEM/ODM 贴牌销售。OEM/ODM 贴牌销售即根据国外客户的订单情况进行生产,产品以客户品牌进行销售,此类客户主要为境外大型医疗器械品牌运营商。在公司境外销售中,OEM/ODM 业务为最主要的销售方式,2021 年占境外销售的75%。公司在海外市场的品牌力建设方面初显成效,自主品牌销售占比近两年大幅提升,2021 年占境外销售的 25%。2022H1 公司境外营收为2.08 亿元,同比增长14.5%,销售占比降低至 26%。境外收入增速不及境内收入,主要原因为:1)境外新冠疫情持续,医疗机构常规病人数量有所下降,海外新项目推进工作未达计划进度;2)国际货运拥堵致境外销售订单交付延迟;3)境内产品需求旺盛,而现有产能有限,故调节了境内外产能分配,减少了境外销售产能供给。随着公司募投产能落地和海外疫情的缓和,公司境外销售将逐步恢复正常。
随着长尾客户放量,OEM/ODM 业务有望持续增长。公司已经与多家医疗器械领域国际知名客户形成了长期战略合作伙伴关系,如 McKesson、IDEXX、Medline等知名医疗器械品牌商,其中 IDEXX 是公司 OEM/ODM 业务的最大客户,2019 年贡献营收 3025.02 万元,占当期 OEM/ODM 业务营收的 12.6%,其他境外客户项目多处于早期阶段、业绩贡献较小。未来长尾客户的放量有望驱动公司OEM/ODM 业务营收高速增长。
小结:境内采血管集采可期,境外长尾客户项目放量有望。医疗卫生需求增长推动低耗市场内外需求持续高增,公司作为国内医疗低耗产品种类最齐全、规模最大的企业之一,将充分受益于行业的需求上行。低耗中的真空采血管集采趋势初显,展望后续集采,产能扩张为公司提供生产保障,成本优势助力集采中标、带动销量翻番。境外收入方面,伴随海外疫情缓解、产能瓶颈突破及长尾客户项目持续推进,境外有望恢复高增长。

IVD 耗材:封闭化趋势带来定制需求,IVD 配套业务迎来放量期
我国 IVD 行业高速发展,四年 CAGR 为 19.9%。体外诊断,即IVD(InVitroDiagnostic),是指在人体之外,通过对人体样本(各种体液、细胞、组织样本等)进行检测而获取临床诊断信息,进而判断疾病或机体功能的产品和服务。近年来,我国 IVD 市场快速发展,2016-2020 年市场规模由430 亿元增长到890亿元,CAGR 达 19.9%。
政策支持行业发展,助推 IVD 国产化。为了更快实现我国体外诊断行业的进口替代,缓解海外龙头的垄断局面,国家及各省政府近年来积极发布政策推动我国体外诊断行业发展,包括加速企业转型、退税、鼓励发展等措施。政策的助力推动我国体外诊断行业更快发展,国产企业市场份额有望进一步提升。
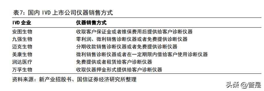
国内大型 IVD 企业多使用封闭式销售模式,确保检测的准确性。开放型仪器与诊断试剂不存在一一对应关系,多个厂商的诊断试剂可以在一台诊断仪器上使用。封闭型仪器和试剂则具有唯一匹配性,医疗机构必须同时使用厂商指定的仪器和试剂。国内大部分中小型企业往往只单独生产试剂或中低端仪器,规模效益发展严重受阻,不少国内原本有相当市场份额的企业甚至被国外企业所收购。而国内大型企业大部分采用免费投放诊断仪器,通过销售配套诊断试剂收回仪器成本并实现利润。在封闭系统中,试剂与仪器的唯一匹配性保证了试剂检测的准确性,同时也保证了企业利益不受侵害。随着体外诊断行业的国产化推动,封闭式体系成为行业的发展趋势。

封闭式体系催生定制化耗材需求。IVD 封闭式体系企业通常也会封闭所使用的配套医用耗材,以保证检测结果的精确度。配套的医用耗材产品往往要求较高,耗材的定制化需求随之而生,IVD 耗材企业需要根据客户所使用的仪器来开发配套耗材产品。
公司抢先进入 IVD 封闭式耗材赛道,领跑行业。公司从2016 年开始布局IVD配套耗材定制化项目,依靠领先的模具、耗材产品研发、设计能力,已开发多个下游客户,并与国内体外诊断行业领先企业安图生物达成深度合作。定制化产品对模具设计与制作、生产的灵活性等方面有较高要求,公司多年从事一次性医用耗材的研发、生产和销售,已经掌握了塑料材料成型加工工艺和模具设计制造技术,具备较强的模具研发制作能力,积累了丰富的模具研发制作经验,能够为客户提供制造试样模具的服务,以便快速出样,降低研发风险,从而帮助客户缩短总体项目的研发周期。目前国内一次性医用耗材生产企业仅有拱东医疗、昌红科技等少数企业能够提供定制化服务,公司为 IVD 封闭式耗材赛道的领跑者。客户资源奠定业务基础,与超过 100 家 IVD 企业形成紧密合作。IVD 耗材的开发定制需要耗材厂商和 IVD 企业共同合作,从模具设计、模具开发到生产和最终成品需要一定的时间和投入,因此耗材厂商和 IVD 企业绑定较为紧密,达成合作后,IVD 企业不会轻易替换耗材供应商。公司在一次性医用耗材行业深耕三十年,是行业的领先企业,建立了良好的品牌口碑,与境内外医药行业顶尖企业达成合作。
IVD 封闭式耗材进入放量期,持续为公司赋能。经过6 年的培育,公司IVD封闭式耗材项目逐渐进入成熟收获期,IVD 封闭式耗材2020 年收入1.4 亿元、2021年收入 2.6 亿元,叠加疫情相关产品带来的增量,2021 年IVD 配套业务营收3.82亿元,同比增长 16%,占公司总营收的 32%。
小结:多年培育终结果,封闭耗材放量正当时。国内体外诊断企业常用的封闭式体系创造了耗材定制化需求,公司立足模具设计优势,早期绑定客户共同研发定制化耗材,抢先进入定制化赛道,通过 6 年的布局和培育,公司已与超过100家体外诊断企业客户形成紧密的合作关系,SKU 超过300 种,伴随着客户项目的成功推进,IVD 封闭式耗材产品有望迎来快速放量期,持续为业绩增益。
药品包材:政策提高下游客户黏性,项目储备稳步推进
药品包材属于医药制造业下的细分子行业。根据 2004 年国家药监局制定公布的《实施注册管理的药包材产品目录》,实施注册管理的药包材产品包括输液瓶(袋、膜及配件)、安瓿等共计 11 类产品。

国内药品包装行业稳定增长,四年 CAGR 达 10.6%。药品包装材料最主要的作用是保护药品不受环境影响,对药效进行保存,保证其在运输及售卖过程中能够保存完整,因此药包材的质量、材料、设计尤为重要。中国医药包装协会提出“药用包装材料是药品的重要组成部分,应与药品处于同等重要地位,而不是配套行业”。2014-2018 年中国医药包装行业市场规模从 714 亿元增长到1068 亿元,CAGR达10.6%。展望未来,在医疗保障政策的完善、医疗服务的需求增长和医药行业的发展等的推动下,我国药包材行业有望保持较高增速发展。
塑料为药品包材材料里最大类别,2018 年市场规模约为593 亿元。按使用方式,药包材可分为 I、II、III 三类。I 类是直接接触药品且直接使用的药品包装用材料、容器;II 类是直接接触药品,但便于清洗,在实际使用过程中,经清洗后需要并可以消毒灭菌的药品包装用材料、容器;III 类是I、II 类以外其他可能直接影响药品质量的药品包装用材料、容器。按材料组成分,药包材可分为塑料、橡胶、玻璃、金属及其他材料(如纸、干燥剂等),其中塑料是目前市面上最常用的药品包装材料,2018 年塑料在药品包材材料里占55.5%。按2018 年医药包装行业市场规模为 1068 亿元来进行测算,塑料医药包装材料的市场规模约为593亿元。

药品需与药包材关联审评,深度绑定上下游。2016 年国家药监局发布《关于药包材药用辅料与药品关联审评审批有关事项的公告》,公告提出直接接触药品的药包材、药用辅料由单独审批改为在审批药品注册申请时一并审评。关联评审的模式下,药品与药包材的关联度更高;药企更换药包材需要重新提交申请材料进行关联审评,因此药企不会轻易更换药包材供货商,药包材厂商和下游客户深度绑定。
药企对药包材供应商的选择愈加谨慎。2019 年国家药监局发布《关于进一步完善药品关联审评审批和监管工作有关事宜的公告》,公告强调药品上市许可持有人需对选用的原辅包质量及合法性负责。在药品关联审评的推动下,制药企业对于所选用的药包材质量有更严格的要求。同时,药品包装往往需要根据不同药品的药效、使用方式等特性进行特殊定制。因此,制药企业趋向与选择与拥有自主设计研发能力、产品质量稳定的药包材企业合作。
经验资源皆具,奠定药包材研发生产基础。依托丰富的模具研发经验,公司拥有与制药企业共同开发、设计药品包装材料的能力,提供药品包装材料定制服务。此外,公司实验检测类、体液采集类、医用护理类耗材及药品包装材料中的大部分产品可共用生产资源和设备,药包材产品具备生产基础和完善的质量保障体系,能在保障质量的同时,于较短时间内根据客户需求研发生产药包材产品,保证客户在药品临床或上市申请前完成药包材关联审评所需的相关资料。
药包材有望复制 IVD 封闭式耗材的成功路径。公司目前有2 个进入成熟期的药品包装类产品,分别是聚丙烯预灌封阴道用给药器和高密度聚乙烯瓶,同时公司有约 60 个研发项目储备。该板块产品整体尚处于开发阶段,2021 年药包材下游客户受国际海运等因素影响导致采购量减少,2021 年营收为3323 万元,同比减少2.3%。展望未来,项目开发和客户拓展稳步进行,随着疫情的缓和及公司药包材储备项目的的逐个落地,药品包装类板块盈利能力将提升,有望复制IVD封闭式耗材的成功路径。

小结:行业监管趋严,客户粘性增加,储备项目放量。随着国家和制药企业对药品包装材料愈加重视,国内药包材市场将持续增长。与此同时,药品关联审评政策加大制药企业更换药包材的难度和成本,深度绑定药包材供应商和制药企业。公司具备药包材研发生产基础,拥有模具设计能力以及生产所需的设备和资源,能够在保证产品质量的前提下快速响应客户的需求。目前公司已有2 个药包材项目进入成熟期,同时充足的储备项目有望持续放量为公司中期业绩赋能。
实验室耗材:开拓细胞培养类耗材,提供中期业绩支撑
中国一次性生物实验室耗材行业成长空间广阔。实验室耗材是实验室用品的重要组成部分,下游应用广泛,是高校、科研院所、检验检测机构以及生产企业实验室开展实验工作的常用物品。据 Frost & Sullivan 预测,2019-2023 年国内一次性生物实验室耗材规模将保持 14.7%的复合增速快速增长。生物实验室耗材以进口为主,国产企业市场份额极低,替代空间广阔。
缺乏模具设计与制造能力为国内实验室耗材企业的痛点。实验室耗材分为7类,分别为常规耗材、细胞培养类耗材、分子生物学实验耗材、微生物学实验耗材、过滤/净化实验耗材、仪器设备专用耗材及试剂类耗材。其中细胞培养类耗材是在细胞培养实验中的专用耗材,主要有细胞培养皿,细胞培养瓶,细胞培养板,细胞刮刀等。《中国体外诊断产业发展蓝皮书》指出,目前实验室耗材市场中的高附加值耗材主要集中在分子生物学类耗材、细胞培养类耗材和机器配套耗材,如无热原/无酶的滤芯吸头,PCR 八连管,PCR 专用板等。目前,国内生产实验室耗材的企业大部分都是靠模仿国外产品来完成生产,缺乏关键的研发能力,特别是缺乏制造塑料产品的核心技术,模具设计与制造能力,导致进口产品垄断高端市场。

公司具备模具开发和制造能力,细胞培养类耗材技术储备充足。公司现售产品中实验室耗材产品多为常规耗材,目前缺少细胞培养类耗材。公司在一次性耗材行业深耕三十余年,为多家海内外实验室耗材公司提供OEM/ODM 服务,行业功底深厚,具备实验室细胞培养类耗材的研发基础;同时,现有微生物培养类耗材的生产加工经验也为细胞培养类耗材的研发提供了有利条件。公司是业内少数具有模具设计与制造能力的耗材生产企业,目前重点研发高附加值的无热原细胞培养系列产品,未来将持续丰富实验室细胞类业务的产品管线。
发展科研类客户,渠道优势助力客户多元拓展。实验室耗材产品主要销售客户为医疗机构(医院、防疫机构、疾控机构及血站)、药企和体外诊断产品生产商。公司实验室常规耗材齐全,可满足科研类客户的基础需求,于2021 年7 月开始开拓科研类客户,如高校、科研机构和生物制药公司等:生物制药公司方面,公司与具有终端渠道优势、资金优势的大型经销商合作,目前已和国药集团喀什医疗器械有限公司等 40 余家国药系公司达成合作关系,有望通过经销商渠道拓展生物制药公司相关客户;科研机构方面,生物研究所通常与医院有着紧密的合作关系,公司在全国二级以上医院客户群中具有良好的口碑和影响力,产品已应用到国内多家知名医院,有利于开拓生物研究所相关客户;高校方面,公司拥有高质量的产品、优质的服务和良好的品牌形象,产品有望通过科学服务提供商的渠道进入高校。 小结:重点研发细胞培养类耗材&发展科研类客户,提供中期业绩支撑。国内生物实验室耗材市场规模持续增加,国产替代空间广阔。缺乏模具开发和制造能力是制约国内企业生产研发高附加值产品的主要原因,公司具备多年OEM/ODM积累,技术储备充足、实验室常规耗材产品丰富、渠道优势突出,通过布局实验室耗材业务,有望拓展高校、科研机构等科研类客户,提供中期业绩支撑。
竞争优势:模具设计能力构筑核心竞争力
模具是高效率低成本生产的重要技术支撑,对注塑生产有巨大影响。不同型号注塑机允许安装的模具规格有一定范围,模具的设计制作要与注塑机型号匹配;模具决定了医用耗材产品质量;模具会影响到注塑生产的成型周期,从而影响注塑生产效率;模具设计会影响到注塑时原料的利用率,从而影响生产成本;模具设计合理将避免后续处理工作,保障生产稳定性。

位处“模具之乡”黄岩,资源优势明显。黄岩位于浙江省台州市,有“中国模具之乡”的称号。黄岩的模具产业已有近 50 年历史,拥有丰富的从业技术人员和夯实的产业基础,2003 年经科技部批准为“国家火炬计划黄岩塑料模具产业基地”。公司利用黄岩“模具之乡”丰富的资源优势,结合自身的模具设计及制造能力,形成了模具制造流程化、合约化和标准化资源应用优势。
人才团队经验丰富,具有夯实的模具设计基础。模具人才培养周期长,一般而言,培养一名优秀模具工程师需要数年的专业培养和实践经验积累。公司的人才团队约有 60 人,从业经验普遍在 10 年以上,能够利用丰富的经验完成产品设计,模具设计,注塑工艺优化及精密加工等工序。公司人均产出远高于可比公司,2021年人均产出达 88.59 万元/人。未来,随着募投“研发中心建设项目”的实施,有望引进一批行业内高端专业技术人才,进一步扩充研发团队规模,提升公司整体研发实力,保持技术领先性,增强产品创新和定制服务能力。
模具标准化依规定制。公司在模具方面有着标准化的制造及技术要求,用以满足各个客户的不同需求。公司标准为:1)模具寿命大于8 百万模次;2)模架钢材为4Cr13 不锈钢或更高级别的钢材;3)模架精度控制在1 丝1 米以内;4)模仁为瑞典一胜百 S136 或同等级别钢材;5)模具标准件选用盘起或米思米标准件;6)热流道系统推荐使用高端品牌的针阀式热嘴。公司一直采用最高标准,不断拓展应用领域与技术水平使得模具能够适应各类情况,为客户项目研发提供制造试样模具的需求,以便快速出样,降低研发风险,缩短客户项目研发周期。
产品质量稳定,生产高效且精密。公司配有常规注塑车间和净化注塑车间。常规注塑车间是公司耗材最大的产出车间,主要生产实验室耗材系列和医疗耗材系列产品;净化注塑车间主要生产药品包装系列和试剂仪器耗材高端定制系列产品。车间内配备了高精密注塑机,同时引进德国的德马格注塑成型机成套组合、日本的高速日精注塑机等国际先进设备。在精良装备和新型多腔模具支持下,公司在降本增效的同时也保证了产品质量的稳定。

财务分析
收入、利润高速增长。2016-2021 年营业收入复合增速为26.3%,归属于母公司股东的净利润复合增速为 38.7%。2021 年公司营业收入为11.94 亿元,同比增长43.9%,归属母公司股东的净利润为 3.11 亿元,同比增长37.7%。
盈利能力持续提升,费用率呈现下降趋势。公司的毛利率、净利润率逐年提升。2021 年公司毛利率为 44.4%,净利润率为 26.0%。公司的各项费用率控制合理,销售费用率和管理费用率持续降低。
定制类业务扩大,研发支出提升。随着定制类产品品类的增加,研发项目增多,公司在研发方面的投入逐年增加,2021年研发开支为5829万元,研发费用率4.9%。随着收入的扩大、IVD 耗材/药品包材等定制类研发项目增加,研发费用或将呈现上升趋势。
现金流充足且质量高。公司经营性现金流充足,2021 年经营现金流净额为3.73亿元、净现比 120%,充足的现金流有力支撑公司的产品研发和产能提升。

盈利预测
假设前提
我们的盈利预测基于以下假设条件: 实验检测类:IVD 封闭式耗材赛道的核心壁垒在于企业的模具设计能力,公司是业内少数具有模具设计能力的企业,在定制耗材产品方面鲜有竞争者,于2016年率先布局 IVD 封闭式耗材赛道,多年培育迎来收获期。预计实验检测类2022-2024 年营收增速为 35.5% /34.9%/29.7%,对应营收665/897/1164百万元。体液采集类:2022 年新冠疫情反复,公司病毒采样管产品预计仍保持较高需求,2023-2024 年随着疫情的控制,病毒采样管需求或将下降,医院门诊逐渐恢复,对应的常规体液采集耗材需求上升。预计体液采集类2022-2024 年营收增速为27.4%/15.5%/16.9%,对应营收 508/587/686 百万元。真空采血系统:募投产能于 2022 年 Q1 投产,真空采血管产能瓶颈破解。预计真空 采 血 系 统 三 年 产 能 利 用 率 为 72%/85%/100% ,2022-2024 年营收增速为28.4%/14.8%/14.3%,对应营收 290/333/381 百万元。
药品包装类:公司目前有 2 个成熟的药包材项目,2021 年因国际海运等原因,1个药包材客户的采购额减少。未来随着国际海运恢复正常,现有药包材项目营收将上升。同时公司有约 60 个药包材项目储备,有望逐渐放量。预计药品包装类2022-2024 年 成 熟 项 目 分 别 有 3/7/13 个 、2022-2024 年营收增速为47.6%/133.3%/85.7%、对应营收 49/114/213 百万元。

医用护理类:公司 2020 年医用护理类营收受单个医用隔离面罩大单影响大幅提升, 之后恢复 正常营收 水平。 预计 医用护理类2022-2024 年营收增速为4.5%/5.2%/5.8%,对应营收 25/26/28 百万元。 其他:公司持续进行品类扩张,2021 年布局细胞培养类耗材,发展科研客户,后续规划布局高难度的采集耗材、动物检测耗材、环境检测耗材等。预计其他业务三年营收增速为 33.0%/20.2%/20.2%,对应营收 28/34/41 百万元。综上所述,我们预计公司 2022-2024 年营收 1566/1992/2512 百万元,同比+31.1%/27.2%/26.1% , 归 母 净 利 润 405/522/669 百万元,同比+30.2%/28.9%/28.1%。
敏感性分析
我们根据乐观、中观、悲观三种情景假设,得到以下盈利预测结果:1)乐观假设下 , 公 司 2022-2024 年 净 利 润 分 别 为 521/683/890 百万元, 同比增长67.5%/31.2%/30.2% ; 2 ) 中 性 假 设 下 , 公 司 2022-2024 年净利润分别为405/522/669 百万元,同比增长 30.2%/28.9%/28.1%;3)悲观假设下,公司2022-2024 年 净 利 润 分 别 297/377/476 百万元, 同比增速-4.5%/+26.8%/+26.3%%。
(本文仅供参考,不代表我们的任何投资建议。如需使用相关信息,请参阅报告原文。)
精选报告来源:【未来智库】。