手机预装的软件app,可以卸载了,终于可以远离“流氓软件”了。
相信大家对这件事都是忍无可忍:自己新买来的手机,还没使用过呢,就已经安装了非常多的、对我们来说一点用都没有的各类应用软件app。而且结果还发现,这些预装的应用软件app,绝大多数我们还没有权限卸载它们,真是岂有此理——这手机到底是不是我们的,居然做不了主?

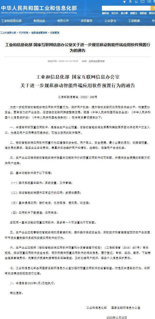
现在好了,为了保护手机用户的根本权益,工信部最近发布了一份通告——《关于进一步规范移动智能终端应用软件预置行为的通告》。这份通告明文规定,从2023年1月1日起,所有在国内销售的手机,除基本手机功能之外的所有预装应用软件app,都必须可以完全卸载,否则将会爱到相应的惩罚。这对于广大的手机用户来说,真的是一个非常利好的消息。

手机基本功能软件有以下范围限制:
1、操作系统基本组件:系统设置、文件管理;
2、保证智能终端硬件正常运行的应用:多媒体摄录;
3、基本通信应用:接打电话、收发短信、通讯录、浏览器;
4、应用软件*载下**通道:应用商店。

除以上这些基本功能外,手机上预装的所有其它应用软件app,都必须给用户开放卸载的权限。也就是说,从明年1月1日开始,新买来的手机,就算手机内部预装了再多的第三方应用软件,我们也有权限卸载他们,手机“流氓软件”时代将会一去不复返。

那么问题来了,新买的手机可以卸载预装的第三方应用软件,那么手中的旧手机能不能卸载呢?这要视情况而定哦。如果你的手机比较老,无法升级新系统的话,那肯定也就无法卸载这些预装的软件app了;如果你的手机还能继续享有手机厂家提供的系统升级服务——可以继续升级手机厂家提供的新系统,在后期的新系统后,也是可以卸载这些预装的第三方软件的。

今天就分享到这里,如果觉得好,那就给我点个【赞】吧。同时,欢迎“评论、收藏、关注”。你还可以点击我的头像,进入我的主页,观看更多的文章和视频。好了,我们下期再见。