气温回暖,各种鲜花竞相开放。每到晴朗的周末,大家都想到户外去晒晒太阳,享受和绚的春日气息。
但是有过敏性鼻炎的朋友却想对这些说再见。春季空中的花粉、棉絮、动物皮毛、尘螨等开始放肆起来,对于有鼻炎的朋友而言,不要说赏花了,到室外活动都成了苦恼。
据统计,我国不同程度的鼻炎患者已达到3亿人,相当于每4人就有1个鼻炎,就连儿童患鼻炎人数也是成倍增长。流鼻涕,打喷嚏,呼吸不畅,一整天鼻子红彤彤的。如今戴上口罩就更麻烦,还得经常脱掉来搽鼻子,用口呼吸又闻到自己的口臭,实在太难了!

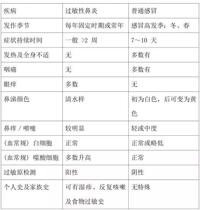
在还没“确诊”之前,很多朋友会误以为自己只是普通感冒,我们简单的通过下面的表格了解一下普通感冒和鼻炎的区别:

以下症状都可能预示着患上鼻炎:
打喷嚏。每天数次阵发性发作,每次多于3个喷嚏,多在晨起或夜晚,或接触过敏原后发作。
流清涕。大量清水样鼻涕,有时可不自觉从鼻孔滴下。
鼻塞。间歇或持续,单侧或双侧轻重程度不一。
鼻痒。大多数患者鼻内发痒,花粉症患者可伴眼痒、耳痒和咽痒。
鼻炎无小事,得了鼻炎要及时治疗,拖久了会变成大病,尤其是过敏性鼻炎,如果不及时治疗,很可能陷入恶性循环。
小助理今天跟大家分享几个春季鼻炎简单的养护方法和注意事项。
1、盐水洗鼻
一杯清水,捏一撮盐,用手捧一抔清水,把鼻孔贴到水面,轻轻的吸气,将水少量吸入鼻腔,稍稍有呛水的感觉即停止,切勿吸水入肺。然后把鼻腔内的液体擤出来,重复几次。可以让鼻子舒服很多。
2、润肺、健脾、固肾的食物
多吃银耳、山药、核桃、大枣、雪梨、黑芝麻这种润肺、健脾、固肾的食物。

3、室内环境注意通风,温度适宜
患有过敏性鼻炎的孩子一般对温差比较敏感,从外面回到家里,或者从家里走到外面都有可能出现流鼻涕、打喷嚏的症状。所以最好调节室温,不要让室内外温差过大。此外要注意室内常通风,注意家居卫生,远离过敏源,如螨虫、花粉等。
4、食疗·辛夷花鸡蛋汤
辛夷20克,鸡蛋2只,清洗浸泡辛夷花后与鸡蛋一起加水煮熟,蛋熟后去壳再煮片刻,吃蛋喝汤,每日1次,连服1周。此汤可祛风、通窍、止痛,能有效防治风寒感冒及鼻塞、鼻炎等症。
5、周良山医生的穴位按摩及茶饮配方
以新鲜的生姜20克,红茶3克,红糖15克,开水冲服,连续饮用有助解决鼻炎的难题。穴位按摩(天府穴及迎香穴)的具体位置,请看视频中周良山医生的示范
视频加载中...