
还有5天的时间,第24届青岛国际机床展览会即将在青岛国际博览中心拉开帷幕。
作为装备制造行业风向标的知名大展,本届展会汇集众多行业新品、精品!一场好展会不仅有好产品,我们还有更精彩的活动在等着您的到来!
参展时间

2021金诺啤酒节晚宴

为提升展会品质,延展展会链条,2021青岛机床展将继续开办金诺啤酒节晚宴,把更丰富的人文元素融入硬朗的机械风,2021青岛机床展让您体验“醉美青岛”!

△往届金诺啤酒节集锦
集赞66
精酿鲜啤免费领
参与时间:2021.7.18-22日
现场拍摄抖音精彩短视频;
定位“青岛国际博览中心”发布抖音短视频;
邀请朋友,集齐66个赞即可到活动指定领奖区登记,领取精酿啤酒一桶;
领奖地点:W2馆活动中心
互动有礼
点亮制造之旅

一大波企业奔你而来
2021青岛机床展全程聚焦智造升级,12万平米展示面积,11大展馆吸引了2600余家企业踊跃参展。

金属切削\数控机床
德马吉森精机、山崎马扎克、新泻、沙迪克、三菱电机、威亚、友佳、津上、北京精雕、西铁城、哈斯、通用技术集团沈阳机床\大连机床、普锐米勒、纽威、威达、海德曼、国盛、蒂德精机、华东数控、云南CY、台群、丽驰、亚崴、崴立、台中精机、程泰、益全、永进、庆鸿、福裕、迈星、金中贸、凯柏、德将、新虎将、黑马赵、大磐、杭机、秦川格兰德、上一、固本、巨冈、凯博、东刚、兼松开吉开、迈克罗迈帝克、宝力、南通纵横、普拉迪、宁庆、惠勒、台牧、毅兴、鲁南、煜众、固邦、冈田、扬牧、隆昌、华都、德扬、凯达、宝鸡西力、治丞、金台、美申美克、金火、华亚、扬森、大金、龙佑、三众、缙錩、捷程、云科智能、硕方、豪特曼、高讯、新浙、嘉台、大明、辉腾、天成锋、汉东智捷、大众、旺邦、恒望、翰坤、中星、恒峰、济南三机、永基、高懿、艾迪升、华方、三光、冬庆、晨龙、锯力煌......
激光加工、锻压冲压
大族激光、百超迪能、宏山激光、奔腾激光、亚威、邦德、金威刻、迅镭、金方圆、瑞铁、龙雕、新天、嘉意、金强、宏牛、立为、亿达、鼎点、飞速、锐图、中品、超星、GW、岗春、爱克、埃锡尔、易锻、迪格、华辉、盛通、大东、创恒、久光、仁和天地、凯丰、容德、镭戈斯、澳玛特、杰普特、研冲、腾中、华全......

工厂智能化\工业机器人\工业测量
西门子、发那科、安川、斯图加特、广州数控、华中数控、钱江机器人、欧地希、力鼎、金红鹰、埃夫特 、新代、三丰、海克斯康、雷顿、塔雷斯、汉默欧、微茗、语祯、中望龙腾、海模智云、工智、优服......
功能部件\刀具
上银、龙创日盛、THK、宜贝各、伊比兰伽、潭兴、烟台环球、吉辅、锐特尔、万润利、山特维克、三菱综合材料、黛杰、帕莱特、骏河源、上工、株洲钻石、一工、株洲华锐、金鹭、圆兴、澳克泰......
▲企业排名不分先后
观展地点
青岛国际博览中心
青岛市即墨温泉镇温泉二路7-1号(滨海大道)
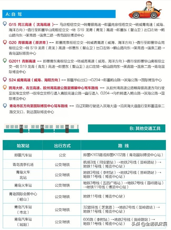
交通指南

附:青岛地铁运行图(1号、2号、3号、8号、11号线)

温馨服务
免费接驳巴士

展馆规划

全方位多角度的宣传推广
全行业多渠道的观众邀约
2021年7月18-22日
青岛国际博览中心
第24届青岛国际机床展览会
全面绽放 等您共赢