
券业行家,事实说话。
欢迎留言,如果认同,请传播正能量。
在 监管更新券业“李鬼”之际,行家曾经点评过的某位叫卖“北京证券交易所”域名的神秘人士,终于“露脸”了。

监管连发“黑名单”
从2012年到2023年,中证协非法仿冒机构信息公示栏,保持更新。成系列的《非法仿冒证券公司、证券投资咨询公司等机构黑名单》,如今已经更新到了第116期。

以更新于今年5月的这份黑名单为例,主要类型包括三类:
一是非法仿冒证券机构网站,以门户网站、网站博客、QQ 等为平台,散布非法证券活动信息,提供证券投资分析、预测或建议服务,收取咨询费、服务费非法场外配资平台。
二是使用虚构的证券公司名称,利用门户网站的博客发布非法证券活动信息,招揽会员或客户,提供证券投资分析、预测或建议服务,变相从事非法证券投资咨询业务。
三是未取得相关证券期货业务资质的机构发布证券期货产品广告,这些广告本质上是实施非法荐股、虚假发行“原始股”、非法配资等非法证券活动。

与此同时,中证协投资者风险提示栏,仅今年以来的更新就有160条。近期被“李鬼”仿冒的券商机构,包括华金证券、申万宏源证券、光大证券、中信华南、广发证券、东兴证券、兴业证券、大通证券、申港证券、金元证券、长江证券、中邮证券、第一创业、世纪证券、国金证券、湘财证券、财达证券、万联证券、北京高华、华西证券、上海证券、中金财富等。


实名叫卖“北交所”
行家不止一次发现,“神秘人”通过在线法拍平台转让涉嫌“高仿”域名的情况。“中招”的机构包括“北交所”、“中信证券”和“航空工业集团”。而这些域名的“所有者”,却因为“打码”无法辨认。
今年3月,行家爆料后,在京东拍卖挂单的某家机构辩称“误操作”,火速修改和撤回了拍品。
然而,或许是因为“一东=两分钟”。风头过去,这位“神秘人”继续出来作妖。
行家注意到,近期京东法拍又上线了“北京证券交易所”系列域名。

这两项标的预定于今年6月29日拍卖,送拍机构均为杭州开源拍卖有限公司(简称:开源拍卖)。企查查信息显示,这是一家成立于2003年的机构,参保人员5名;股东方为两名自然人,持股比例1:1。

进一步对比,两项标的所含的内容完全一致,包括注册于2021年11月14日的“北京供销社.wang”,注册于2021年9月3日的“北京证券交易所.tm”,注册于2021年9月2日的“北京证券交易所.网店”“北京证券交易所.中文网”四项。




要知道,北京证券交易所正是在2021年9月2日首次“官宣”。究竟是谁,第一时间“囤”了同款域名?
与此前的“厚码”不同,这一回,域名所有人“实名”出镜。当然,行家不知道TA是什么身份。
行家更想知道,金融类机构的域名,就这样随便注册?“正主”北京证券交易所,是否如某“二流报纸”和“胡某主编”那样,装作看不见?

穿透显示“易方达”
此外,两份域名证书图片的水印和签章,显示是一家名为“厦门纳网科技股份有限公司”的机构。
企查查信息显示,厦门纳网科技股份有限公司(简称:纳网科技)的股东方中,除法定代表人曾宪章等董监高及交叉持股的厦门聚士信息科技有限公司(简称:厦门聚士)外,易方达资产管理有限公司(简称:易方达资产)为第三大股东,持股16%。

要知道,易方达资产可是知名公募易方达基金管理有限公司(简称:易方达基金)的全资子公司。
堂堂头部公募,对监管机构可以说再熟悉不过。而其全资子公司公开参股的这家纳网科技,为涉嫌仿冒“北京证券交易所”域名的神秘人士提供了什么服务?易方达基金是否真的不知情?

刑事诉讼剑指“李鬼”
近年来,不法人士冒充证券公司等金融机构,骗取钱款的案件,频频发生。
略翻公开的起诉书和判决书,涉及虚构或假冒XX证券招摇撞骗,并以诈骗罪、帮助信息网络犯罪活动罪(帮信罪)等入刑的案例不在少数。单是涉及“证券交易所”的情况,2021年以来至少有10起刑事判决。
来自四川省雅安市雨城区人民法院(简称:雨城区法院)的判决显示,被告人朱某城私自设立的虚假网站“中信证券交易所”,以3000元价格售出;导致受害者叶某信以为真,被骗117万元。雨城区法院以诈骗罪,判处朱某城有期徒刑四年六个月,并处罚金六千元;没收作案工具,责令退赔被害人损失。

来自湖北省黄冈市黄梅县人民法院(简称:黄梅法院)的判决书披露,被告人徐某冲、程某辉等非法获得27万余条个人信息,将超过4.5万人次的潜在受害者拉入用于诈骗的微信群。受害者郭某通过仿冒“指南针”的虚假网站入群,被骗充值110万元。而这一诈骗团伙还通过群助手向郭某发送《证券交易所告知函》,要求“充钱解冻账号”。这起案件的两名主犯均以诈骗罪判处有期徒刑十年,并处罚金三万元;两名从犯判处有期徒刑七年八个月,并处罚金二万元,一名从犯判处有期徒刑二年,并处罚金一万五千元。

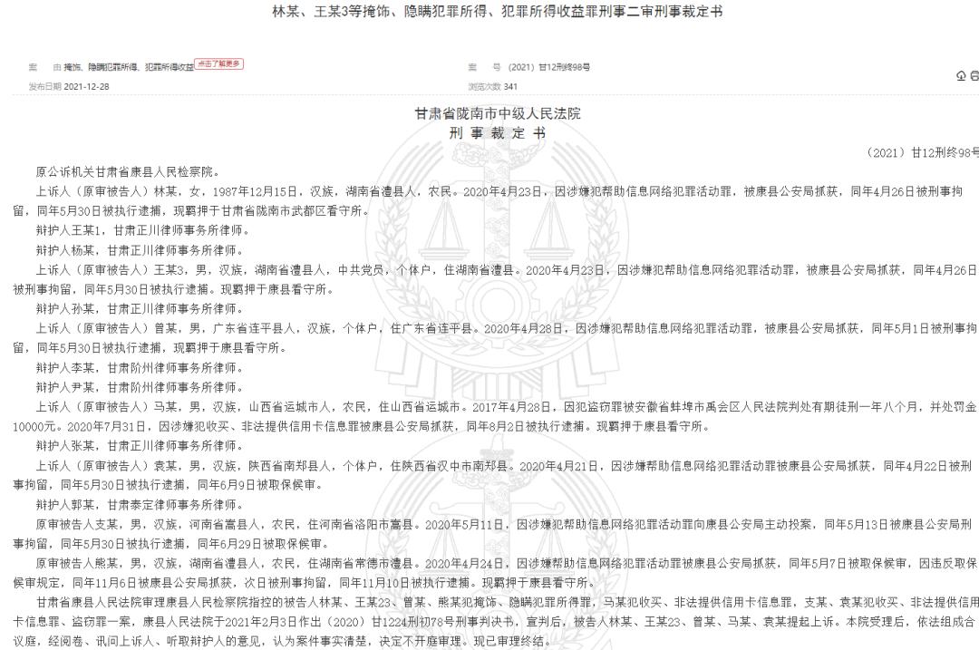
来自甘肃省陇南市中级人民法院(简称:陇南法院)的判决书披露,2020年3月,受害者刘某因网恋,注册“BTCC证券交易所”平台账户,落入*币特比***局骗**,被骗106万元。本案的两名被告使用三个账户分流取现合计41.8万元。因掩饰、隐瞒犯罪所得罪,收买、非法提供他人信用卡信息罪等,甘肃省陇南市康县人民法院(简称:康县法院)判处本案的七名被告两年到四年有期徒刑,并分别处以罚金。被告人上诉至陇南法院,二审维持原判。

来自广西百色市凌云县人民法院(简称:凌云法院)的判决书披露,受害者曹某在浏览器上点击*载下**“纳斯达克”证券交易所,被客服诱导骗取投资“*币特比**”等外汇项目,被骗的5.25万元,经被告之一吴某敏转帐流出。凌云法院认为,被告明知是犯罪所得的赃款,仍通过转账、取现等方式帮助转移,构成掩饰、隐瞒犯罪所得罪。这起案件的九名被告,分别被判刑七个月到三年三个月不等。

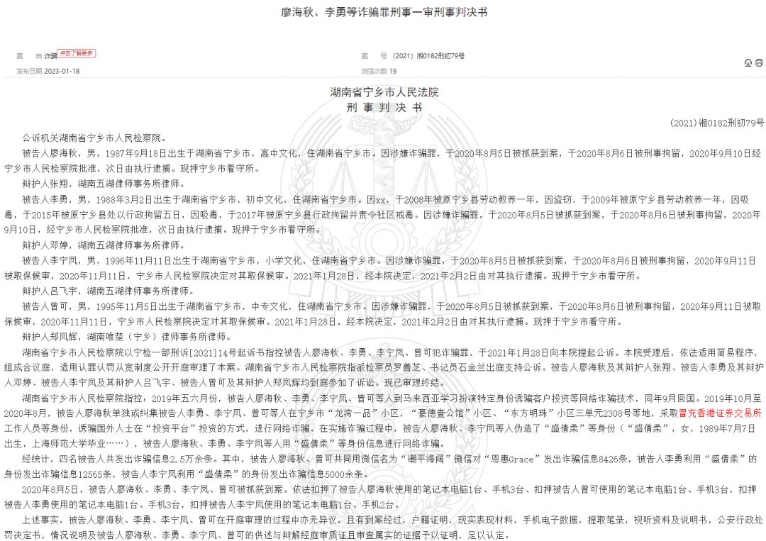
来自湖南省宁乡市人民法院(简称:宁乡法院)的判决书显示,2019年10月至2020年8月,被告人廖某秋、李某勇、李某凤、曾某可等人冒充香港证券交易所工作人员,诱骗国外人士在“投资平台”投资的方式,进行网络诈骗。这起未涉及非法所得的诈骗案,四名被告分别被判处三年两个月到四年六个月有期徒刑,并处以罚金。

而历史悠久的“原始股”案,行家也发现了一起日期较新的案例。
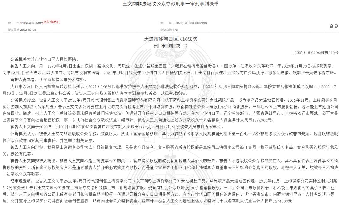
来自大连市沙河口区人民法院(简称:沙河口法院)的判决书披露,被告王某向以在上海证券交易所上市为由,售卖上海微享公司的“原始股”,非法吸收98名存款人资金共计127.4万元。沙河口法院以非法吸收公众存款罪,判处其有期徒刑三年九月,并处罚金五万元。

那么,挂牌“北京证券交易所”域名的所有者和潜在的受让者,是否也打算如法炮制?
免责声明:本文仅供信息分享,不构成对任何人的任何投资建议。投资者据此操作,风险自担。