
房企线上营销竞争的新战场上,恒大再度成为领跑者。今天上午9点,恒大集团于线上举行"全面实施网上销售"新闻发布会,公布了其施行"网上购房"的销售数据:仅三天,客户认购套数47540套,总价值超580亿,其中一个楼盘认购量更高达870套。
照此预测,未来几天网上认购可能累计突破10万套。假如网上认购转化70%,销售成交将达7万套,实现销售金额600亿,假如当中有一半是推荐购买的,届时将发放佣金3亿和奖励3.5亿给网上认购的买家。
三天前,恒大率先全面启动"网上购房",打响地产线上营销革命的第一枪。如今,恒大用一份靓丽成绩单给行业注入强心剂。那么,领跑者恒大颠覆传统背后有何营销逻辑?

搭平台:首创一站式线上购房闭环
传统的房产营销模式仅将线上销售渠道作为补充展示渠道,从而为线下销售转化做铺垫,转化率低下。
恒大率先利用其成熟的"恒房通"平台率先实现了在线上搭建能实现导流、看房、认购、签约的一站式功能闭环。平台整合全国房产资源,客户在家VR实景看房、购买签约一气呵成,一举终结传统房企网上卖房"只赚吆喝"的尴尬处境。
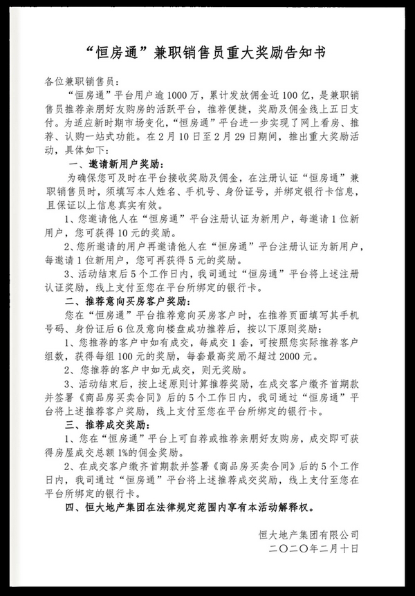
引客流:万名兼职销售员助力全民营销
如何引导购房者到线上选购房源,是实现线上销售至关重要的第一步。
对此,恒大胸有成竹。早在2014年,恒大就推出了"恒房通",其六年沉淀积累的庞大用户量,为全面迈入网上购房时代打下坚实基础。恒大发动超千万用户成为其兼职销售员,并给予多重激励。通过人际社交传播,恒房通用户在最短时间内解决了线上销售的引流问题,推动线上看房成交成效显著。
线上发布会上,恒大介绍,最近三天新增用户300多万人,累计用户数超过1000万人,其中恒大员工14万人、恒大老业主147万人,其它83%都是各行各业社会兼职销售、以及房产专业中介人员。
目前,其线上平台"恒房通"已成为兼职销售员最多、成交量最大的房地产销售平台,未来甚至可以销售其他房企的楼盘及汽车等大宗商品的超级交易平台。
强信心:两重保险让购房者吃下定心丸
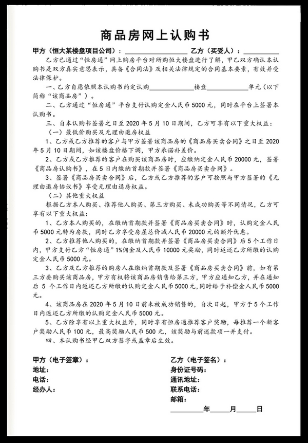
为了彻底打消购房者对线上购房的疑虑,恒大同时给出了最低价购房和无理由退房的"双保险",进一步增强其购房信心。
最低价购房是指,自签署《商品房买卖合同》之日起至5月10日,购房者享有最低价购房权益,如购买楼盘价格下调,可获补差价。
无理由退房是指,自签署《商品房买卖合同》及《无理由退房协议书》之日起,至办理入住手续前,购房者可享有无理由退房权利。

猛让利:多重优惠奖励稳赚不赔
除了便利与可靠,让利才是恒大抢占市场的最*法大**门。据了解,恒大此次"网上购房"辅以重重购房福利,购房者买与不买都能赚取丰厚的佣金和奖励,保证消费者"稳赚不赔"。
若客户自购的定金直接转为房款,额外享受房屋总价减2万元优惠;推荐他人购买,可获得"恒房通"1%佣金及1万元奖励,同时返还定金;第三方购买,恒大返还定金的同时给予5000补偿金;如预定的房源5月10日前未被成功销售的,定金将于5个工作日内返还;恒房通推荐奖励,每推荐1个新客户奖励 100 元,最高奖励 500 元。
引领者恒大发动的线上营销革命迎来了一个好的开端,凭借着高品质产品、强大品牌号召力及颠覆性的营销模式,恒大短短三天内即取得显著业绩,实现了向"互联网+房地产"的华丽转身,也为地产行业营销转型提供了一个模范样本。