港股市场最具有代表性的指数毫无疑问就是恒生指数和恒生国企指数,前者的代表性指数基金就是159920恒生ETF,后者则是510900H股ETF,目前这两只指数基金在市场上尽显优势地位(当然两只分级规模也很大),规模大,交易量也大,给所属的基金公司贡献了不少利润,这个市场怎么能让这两只基金独美?
想要后发制人,自然要拿出过硬的本领来,所以去年到现在成立的几个港股指数基金都还是比较有特色的,虽然还处于被两大ETF压制的阶段,但是未来柠檬君还是看好其中有基金可以突围的。
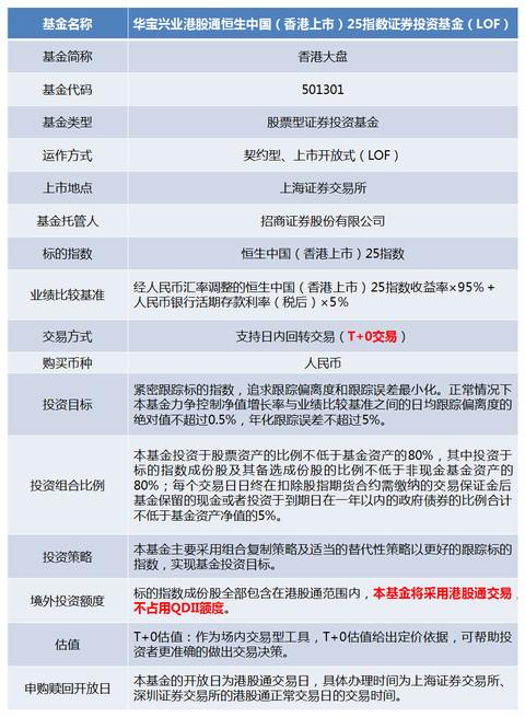
香港大盘(501301)
LOF基金,场内外即可交易,场内的交易量目前在几百万级别,还算可以。

所谓的“香港大盘”就是恒生中国(香港上市)25指数,这个指数和恒生指数的区别在于选择样本的时候只选取了25只股票,恒生是40只;另一方面样本股范围为中资股,而恒生则不限定为中资股。

我们会看到样本股是这些:

总的来说,这个指数聚焦中资股,投资范围比恒生国企这个聚焦中资股中的H股的指数要大,比恒生指数要小,但是控制了成分股的数量,保证了市值,目前平均市值,恒生中国25指数竟然比恒生指数还要大。不过在如此大盘的情况下,由于红筹股和民营企业的加入,这个指数金融行业的占比只有50%出头,远低于恒生国企的70%,长期表现也显著优于恒生国企指数,如果不是看好香港上市的金融企业,这个指数或许是更好的选择,我们可以看做是一个对于恒生国企进行优化的指数。
国企精明(160138)
LOF基金,同样是基于恒生国企指数进行优化的指数基金,而且更加直接,就是对恒生国企的成分股直接进行优化!恒生国企精明指数在恒生国企指数的基础上利用成份股AH股的价格差异进行优化投资,每月观察一次成份股的价差,如果价差超过±3%,则卖出价高类别、买入价低类别,调整日为每月第一个周五。简单理解就是恒生国企指数中AH两地上市的股票,哪个便宜就买哪个,由此来获取超额收益。
不过很尴尬的是,这个策略虽然有效,但是我们都知道,同一只股票A股长期比H股股价高并不是什么稀奇的事情……所以能够进行这种优化投资的样本股是比较有限的,目前可能就1只,尤其是现在上证50这么牛……所以现阶段这只基金的处境略显尴尬,交易量也不行,需要等待漂亮50走颓才行。
50AH(501050)
LOF基金,这是基于上证50指数进行优化的指数基金,50AH优选指数的成分股与上证50指数完全相同,对于不发行H 股的成分股公司,其A股为上证50AH优选指数的成分股。对于发行H 股的成分股公司,A、H股份中价格相对较低的股份类别被选作指数成份股。如果成份股公司经汇率调整后的A股价格除以H股价格的价格比率小于1.05,则A股被选为成份股;反之,H 股被选为成份股。
简单理解就是A股股价不高于H股5%,就买A股,否则买H股,由于目前A股股价普遍高于港股股价,所以目前这个指数AH股仓位大概一半一半,也算得上是半个港股指数基金,谋求的是AH股轮动的收益,现在的成交量虽然不如香港大盘,但是对于小散来说,还是够用的。投资这只基金主要就要考察AH价差关系了。