文/王效

配图
近几年,昆明写字楼项目,可谓是忽如一夜春风来,处处皆是写字楼。
昆明写字楼出租价格究竟几何?我们不烦参考下昆明国资委旗下写字楼出租价格。
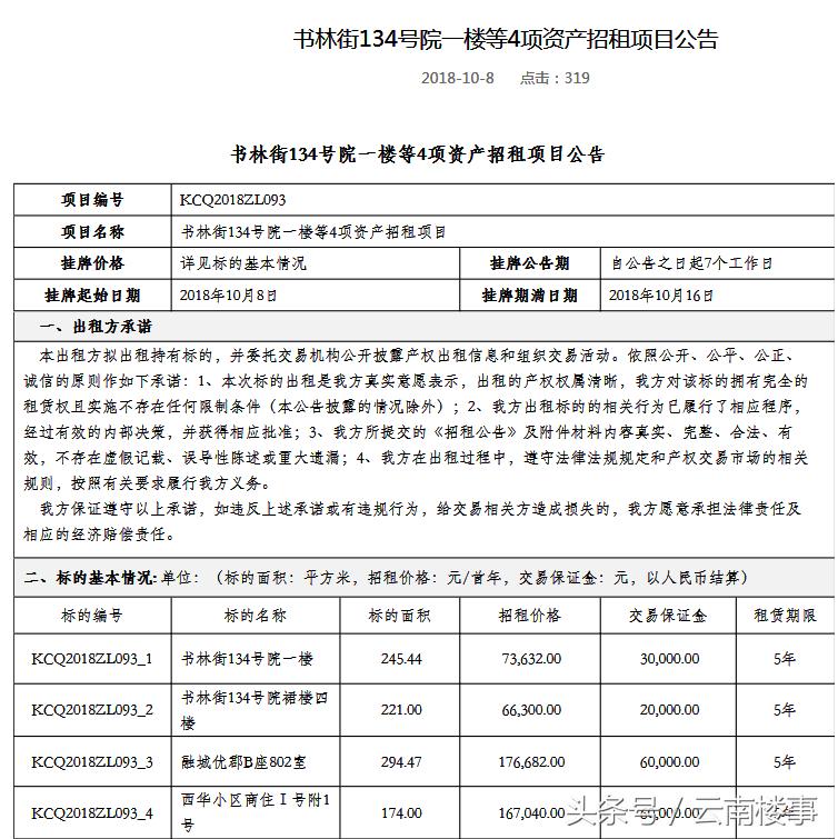
10月18日,昆明国资委旗下写字楼、商铺等4处房产对外出租,涉及出租物业明细如下:昆明市区书林街134号院一楼,建筑面积为 245.44平米写字楼,年租金价格 73632元,平均租金25元/㎡/月;昆明书林街134号院裙楼四楼,建筑面积为221平米写字楼,年租金价格 66300元,租金价格为25元/㎡/月;昆明市融城优郡B座802室,建筑面积294.47平米写字楼,年租金价格141348元,招租价格为40元/㎡/月;昆明市西华小区商住Ⅰ号附1号商铺,建筑面积 174平米,年租金价格 125280元,招租价格为60元/㎡/月。

值得注意的是,昆明国资委对外出租的4处写字楼和商铺项目,曾于2018年10月8日公开对外招租,除昆明市区书林街134号院一楼和书林街134号院裙楼四楼等两处写字楼出租价格,10月8日和10月18日两次对外公开报价维持不变外,其余两处房产均有所调整。其中,昆明市融城优郡B座802室写字楼,10月8日报价为年租金价格176682元,招租价格为50元/㎡/月;昆明市西华小区商住Ⅰ号附1号商铺,10月8日报价年租金价格 167040元,招租价格为80元/㎡/月。

据昆明国资委招租公告显示,书林街134号院一楼及书林街134号院裙楼四楼房屋位于高地巷与书林街交叉口附近,均为写字楼;融城优郡B座802室写字楼位于气象路与西园路交叉口附近,现状为毛坯房;西华小区商住I号附1号商铺位于西园路与广宁路交叉口。
于10月8日发布的公告显示,4处出租房产挂牌期为10月8日至10月16日。自公告之日起7个工作日, 挂牌期满后,如未征集到意向承租方,不变更挂牌条件,按照5个工作日为一个周期延长挂牌,直至征集到意向承租方。
时隔两天,这4宗房产再出出租公告,相比10月8日发布公告,融城优郡写字楼和西华小区商铺出租价格,分别下调10元/㎡/月和20元/㎡/月。
据悉,此4处物业租赁期限为5年,租金递增幅度为每年在上一年租金基础上递增5%。