最新版痿病(进行性肌营养不良)中医诊疗方案
一、诊断
(一)疾病诊断
1.中医诊断标准
参考《实用中医内科学》[1]及《中医内科常见病诊疗指南中医病证部分》[2]。
(1)以肢体筋脉弛缓,软弱无力,甚则肌肉萎缩,弛纵瘫痪为主症。
(2)可伴有筋骨挛缩,肢体变形,甚心悸气短,呼吸困难。
(3)家族可有多人发病。
2.西医诊断标准
参照《3200个内科疾病诊断标准》[3]、《神经病学》第六卷肌肉疾病[4]、2016年假肥大型肌营养不良症诊治指南[5]拟定。
(1)临床特点:①具有慢性起病进行性加重特点,部分患者有家族史。②以肢体肌肉萎缩无力为主要临床表现,可伴眼肌、面肌、咽喉肌等无力,可伴关节、脊柱变形。严重者可累及呼吸肌和心肌,出现心功能不全及呼吸功能不全。
(2)辅助检查:①心肌酶检测:多明显升高,以血清磷酸肌酸激酶为主,高达正常值的数倍甚数百倍。②肌电图检测:表现为MUP时限变窄,并为均匀小电位的肌源性损害。③肌肉活组织检查:符合进行性肌营养不良特点。④基因检测:支持进行性肌营养不良诊断。
(二)证候诊断
参照《实用中医内科学》[1]及《中医内科常见病诊疗指南中医病证部分》[2]
1.脾肾不足,督脉亏虚证
肢体萎软无力,肌肉瘦削,甚不能坐、立、行走。或伴脊柱、关节挛缩变形;或畏寒肢冷,或大便溏薄,舌淡胖,苔白,脉沉细。
2.脾胃虚弱,气血不足证
肢体萎软无力,肌肉瘦削,腰部及双下肢近端无力为重。或纳差腹胀,面色萎黄;或大便稀溏,或多汗气短。舌质淡,苔薄白,脉细弱。
3.肝肾阴虚,精血不足证
四肢萎软无力,肌肉瘦削,可见肢体关节挛缩变形。可伴头晕目眩,腰膝酸软,盗汗等。舌红少苔,脉细数或弦细。
4.痰瘀阻络,筋脉失养证
周身萎软无力,肌肉瘦削,活动困难,甚者瘫痪;肢体关节及脊柱、胸廓挛缩变形;或肢端肌肤紫暗或花斑,面色口唇发绀。舌暗红或淡紫,苔厚,或黄或白,脉涩。
5.元气亏虚,大气下陷证
肢体萎软无力,周身肌肉瘦削,甚则四肢瘫痪;心悸气短,呼吸短促费力,咳痰不出,言语无力。舌淡暗,苔薄,脉弱。
二、治疗方法
(一)辨证论治
1.脾肾不足,督脉亏虚证
治法:健脾益肾,温阳培督
(1)推荐方药:右归丸加减。熟地、附子、肉桂、山药、山萸肉、菟丝子、枸杞子、鹿角胶、杜仲、当归、西洋参、陈皮、甘草。或具有同类功效的中成药(包括中药注射剂)。
注意:该方是推荐方药,因无具体剂量,如有相关病情,切勿盲从,请在医师指导下服用。
(2)中药湿热敷:选用健脾益肾,温阳培督药物打粉后,用盐水或酒调后敷肌萎缩肌肉局部,并加热促药物吸收。
(3)穴位注射:选择肾俞、脾俞、命门、足三里等穴位进行穴位注射,药物可应用健脾补肾,温阳培督注射剂。
(4)隔物灸:将健脾益肾,温阳培督中药粉饼,放置于自颈椎至骶椎沿督脉顺序排列,另将纯艾绒捏紧成长条状,纵向置于药饼中央,点燃实施灸法30~40 min。随患者对温热的感觉移动药饼,以免造成灸疱及烫伤。每周2~3次,10次为一疗程。
2.脾胃虚弱,气血不足证
治法:健脾和胃,补气养血
(1)推荐方药:补中益气汤加减。人参、黄芪、炒白术、当归、陈皮、升麻、柴胡、艾叶、续断、茯苓、白芍等。或具有同类功效的中成药(包括中药注射剂)。
注意:该方是推荐方药,因无具体剂量,如有相关病情,切勿盲从,请在医师指导下服用。
(2)中药湿热敷:选用补脾和胃,补气养血药物打粉后,用盐水或酒调后敷肌萎缩肌肉或关节局部或神阙穴位处,并加热促药物吸收。
(3)穴位注射:选择脾俞、胃俞、足三里等穴位进行穴位注射,药物可应用健脾和胃,益气养血中药注射剂。
3.肝肾阴虚,精血不足证
治法:滋补肝肾,填精养血
(1)推荐方药:左归丸加味。熟地、山药、山茱萸、枸杞子、菟丝子、鹿角胶、牛膝、龟板胶、炒白芍、茯苓、甘草等。或具有同类功效的中成药(包括中药注射剂)。
注意:该方是推荐方药,因无具体剂量,如有相关病情,切勿盲从,请在医师指导下服用。
(2)中药湿热敷:选用滋补肝肾,填精养血药物打粉后用盐水或用醋调后敷肌萎缩肌肉或关节局部,并加热促药物吸收。
(3)穴位注射:选择肝俞、肾俞、三阴交等穴位,应用滋阴活血中药注射剂进行穴位注射。
4.痰瘀阻络,筋脉失养证
治法:化痰祛瘀,养筋通络
(1)推荐方药:温胆汤合桃红四物汤加减。半夏、竹茹、枳实、陈皮、桃仁、红花、生地、当归、炒白芍、川芎、桂枝等。或具有同类功效的中成药(包括中药注射剂)。关节挛缩僵硬不伸,加三棱、地龙、海蛤壳、海藻等软坚散结;心悸气短,心肌肥大者,可合黄芪生脉饮治疗。
注意:该方是推荐方药,因无具体剂量,如有相关病情,切勿盲从,请在医师指导下服用。
(2)中药湿热敷:选用化痰通络,益气养荣活血药物打粉后用酒或用醋调后敷肌萎缩肌肉或关节局部,并加热促药物吸收。
(3)穴位注射:选择肾俞、命门、承山、阳陵泉、解溪等穴位进行穴位注射,应用活血通络中药注射剂。
5.元气亏虚,大气下陷证
治法:大补元气,升阳举陷
(1)推荐方药:参附汤合升陷汤加减。人参、附子、黄芪、升麻、桔梗、白术、当归、炒白芍、川芎,陈皮、桑寄生、山萸肉。或具有同类功效的中成药(包括中药注射剂)。
注意:该方是推荐方药,因无具体剂量,如有相关病情,切勿盲从,请在医师指导下服用。
(2)中药湿热敷:选用大补元气,升阳举陷药物打粉后,用酒或用醋调后敷肌萎缩肌肉或神阙穴,并加热促药物吸收。
(3)穴位注射:选择肾俞、脾俞、足三里、三阴交等穴位进行穴位注射,应用补气中药注射剂。
(二)其他中医特色治疗
以下中医医疗技术适用于所有证型。
1.关节按摩
针对膝关节、踝关节、髋关节等出现关节挛缩的部位进行针对性按摩、按压,每天3次,每次20分钟。
2.中药灌肠
部分口服中药汤剂困难患者,且腰骶部力弱者,采用符合辨证中药汤药灌肠。
(三)康复治疗
根据患者病情及医院所具备的条件实施。
进行适当的四肢肌肉运动训练;脊柱变形、关节挛缩严重者,可行牵引、按压及相应康复治疗,必要时选择矫形器治疗。
(四)西药治疗
此病目前无针对性疗法,有学者推荐激素[5]治疗,但因其不良反应影响其广泛应用,可根据情况选择应用。
(五)护理调摄要点
1.情志调护
给予患者耐心的开导、热心的抚慰与鼓励,帮助患者正确认识自己的病情、了解治疗的过程与方法,建立战胜疾病的信心。
2.生活调护
对于病情较重的卧床患者,应由护理人员协助患者床上进食、床上浴、床上大小便,并保持患者身体清洁、经常帮助患者翻身,防止褥疮及坠积性肺炎的发生。关节变形者要进行适当干预,改善关节功能。并注意四肢末梢保暖,积极主动被动活动,改善血液循环。
3.饮食调护
选择高蛋白、高维生素、营养丰富、易消化的食品;存在吞咽不利的注意避免呛咳。此外本病易造成骨量丢失导致骨质疏松,应多进含钙质高的食物。
三、疗效评价
(一)评价标准
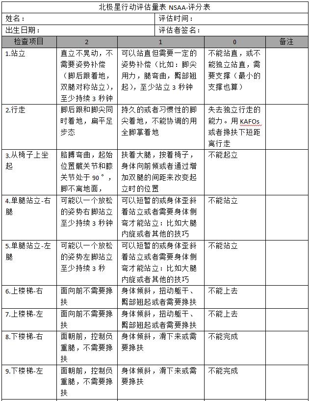
1.能行走患者采用欧洲北极星运动评估量表[6]进行疗效评价并记分,然后采用尼莫地平法计算疗效指数,并判定疗效;
疗效指数(n)= [(疗后记分 - 疗前记分)÷疗前记分]×100%
显效:临床症状明显改善,疗效指数≥40%。
有效:临床症状好转,15%≤疗效指数<40%。
无效:临床症状无改善,疗效指数<15%。
2.瘫痪患者目前没有公认的评价标准,应用肌营养不良的ADH评价表[7](日本厚生省筋萎缩症儿童收容设施研究班制定)进行治疗前后评价并记分,然后采用尼莫地平法计算疗效指数,并判定疗效。
疗效指数(n)= [(疗前记分 - 疗后记分)÷疗前记分]×100%
显效:临床症状明显改善,疗效指数≥40%。
有效:临床症状好转,15%≤疗效指数<40%。
无效:临床症状无改善,疗效指数<15%。
(二)评价方法
1.用下表评价能行走患者运动能力并记分,计算疗效指数。附表1:


2.用下表评价不能行走患者运动能力并记分,计算疗效指数。附表2:

注1:得分(0-4);0分:正常;1分:能独立完成,但时间延长; 2分:需要轻微辅助完成;3分:需要较大的辅助完成; 4分:不能注2:评价方法中,因为本表得分正常为0分,不能为4分,治疗好转后分数下降,故疗效指数计算公式有所调整,疗效指数(n)= [(疗前记分 - 疗后记分)÷疗前记分]×100%。
参考文献
[1]王永炎,严世芸. 实用中医内科学[M]. 北京: 中国医药科技出版社,2002:90-105.
[2]中华中医药学会.中医内科常见病诊疗指南中医病证部分[S].北京中国中医药出版社,2008:141-143.
[3]贝政平.3200个内科疾病诊断标准[M].北京.科学出版社,1996,691-692.
[4]沈定国.神经病学·肌肉疾病 [M].北京.人民军医出版社,2007,214-281.
[5]中华医学会神经病学分会. 中国假肥大型肌营养不良症诊治指南[J].中华神经科杂志,2016,49(1):17-20.
[6]李惠,李西华.中文版北极星移动量表在Duchenne 型肌营养不良证患者的信度和效度研究[J]. 中国循证儿科杂志,2017,12(4),246-250.
[7]渡边英夫.康复医学诊疗手册[M].哈尔滨.黑龙江科学技术出版社,1986,134.
牵头分会:中华中医药学会络病分会
牵头人:陆春玲(河北以岭医院)
主要完成人:
陆春玲 (河北以岭医院)
蔡少鹏 (河北以岭医院)
田 冉 (河北以岭医院)
杨晓黎 (河北以岭医院)
胡军勇 (河北以岭医院)
声明:内容来源中华中医药学会
编辑:竹叶
审核:虫哥