
1)机型:九阳JYC-21**X JYCP-21TD1 ZH75505 VER:A/0
故障:断续加热
维修:拆机,根据经验,直接检查VR1可调(103),阻值在100K左右不正常,顺便查下3电压正常,3电容正常;取下可调检测已经开路,更换VR1并调至原位置,试机正常。
2)九阳JYC----19BE5电磁炉断续加热维修
主板JYCP----19TK--P11 检测大功率电阻正常,三个大电容正常,电压检测电路,浪涌检测电路正常,测量可调电阻不正常,换一3K可调电阻装机。试机测量电流值为正常。
3)杂牌电磁炉断续加热维修一例
机型:杂牌
故障:加热慢 功率过低 断续加热
维修:拆机,首先常规检查:3电压正常,3电容正常;同步比较、电压检测、浪涌抑制、高压保护等检测取样大电阻正常。再查电流电路,疑可调电位器(203)损坏,在路测量为40多K,取下检查已经开路。更换,调整好整机电流,试机恢复正常加热。
4) 九阳JYC-17BD电磁炉不加热,不报警故障
九阳JYC-17BD电磁炉不加热,不报警。通电复位后有'嘀’的一声,显示窗显示0,然后按下面板按键后各个功能键操作正常,风扇正常运转。就是不加热,也不报警。 开盖检修,无明显异常。因机子比较老旧,先将板子用热水加洗涤剂洗净晾干。直观看并无明显损坏件,大致量了下保险,IGBT管,谐振电容都无异常。后来细量驱动对管8050,8550无异常,最后测得
1. 高压脉冲电阻R37,R39变化,原配电阻是2W,330K的四色环电阻,经测量变为360K,370K。
2. 电压异常采样电阻R38断路,原配电阻是2W,820K的四色环电阻,经测量断路。
都更换后整机恢复正常。
5)电磁炉不加热,不报警,又是康铜丝惹的祸
主板为TM-SI-01D-A。美的触摸屏电磁炉,能开机显示正常,但不加热,不报警。维修过程如下:
主板太脏,先清洗烘干,趁热测量CPU 的9脚和13脚(同步电压比较)16脚(电网电压检测),17脚(电流检测)。数据依次是9脚2.7V,13脚2.9V, 16脚1.3V,17脚4.8V (测量时我常串上100W灯泡进行电路保护,所得数据会与标准数据略偏小)。发现17脚(电流检测)电压异常(正常应为0V),等电路板完全冷却,再测量17脚电压时电压下降至2.2V.。查电流检测电路中R57(47K)R58(22K)基本正常,测康铜丝引脚两端焊点电阻近0欧,基本正常,用热吹风加热康铜丝部分,发现两端电阻增至无穷大。对康铜丝引脚焊点进行补焊,CPU的17脚(电流检测)数据恢复为0V,试机正常。
6)艾美特电磁炉断续加热
试机分析可能散热不好,更换风扇。试机工作正常.
7)美的电磁炉不加热
美的电磁炉不加热通电试机,按开机键发光管全亮并闪烁,不加热。开盖观察,发现300V滤波电容引脚开焊打火烧坏,检测其它电路元件无损坏,更换一电容后,试机工作正常.
8)电磁炉间歇性加热又一解决法宝
现在电磁炉维修量大,在实际维修中间歇性加热故障比较多见,也是维修人员对电磁炉维修的最大难点。最近连续维修两例间歇性加热故障,花了很多时间和精力最终攻克顽敌,现分享给大家,希望对您有一定帮助:首先按常规修理方法测试300V 18V 5V正常,代换5U 0.27U电容无果,开路测所有大阻值电阻无异常,查功率调节可调电阻是好的,能加热时电流最大7A左右,说明无过流,查所有元件无虚焊,最后惑疑主板漏电但清洗数次仍然不见故障消除,维修限入困境,于是搁置一边,几天后心空又拿出来维修,上次检查的地方不再检测,感觉热敏温控电阻还没检测,焊下炉面和IGBT热敏电阻测试,常温为100K,加热后阻值能变小,与新品完全一样,说明这两个热敏电阻也是好的,考虑间歇性加热会不会是过热保护,炉面温度由于水没烧开决对不存在超温保护,只有IGBT元件有过热可能,而该检测热敏电阻又是好的,会不会是设计欠佳,于是根据原理将IGBT检测热敏电阻换成一只150K的电阻正常。
9)美的C21系列电磁炉间隙不定时加热
美的C21系列的电磁炉。都是先烧掉功率管和保险,18V稳压管,修好之后出现不定时的间隙加热,小锅具可以加热,上茶壶加热变出现不定时加热。加热一会停一会,各类器件代换均无效,最后断定是由于发热线盘局部短路所造成。(线盘局部短路,IGBT会发热严重损坏,从线圈表面也能看出来是否有过热现象。)

10)电磁炉我是这样修的
下面把平时维修中总结的方法分享给同行, 首先试机时看是啥问题,如不通电或是指示灯不亮,可大概分为两种情况。
1. 保险管断了同时功率管也击穿了,个别的整流桥也坏了,注:保险管不合格。
2 . 保险管没断,就是付电源坏了。
修理:功率管击穿并换好之后,先不要试机,用表分别测一下0.3的谐振电容.5微法滤波电容. 和两只推动管,【用空芯针断开元件一脚测,不必去下元件】,如没问题可通电试机,先不放锅用表测桥堆整流后是否是300伏以上,18伏是否正常,不正常必烧功率管【重要】。放锅时在电源线处卡钳形电流表,【重要】先把电磁炉调至低档,再看电流是否过大,一般品牌机电流最大时8安多一点,其它机不足8安。无名烧功率管的都是电流过大引起的,这是因为电磁炉试用一段时间后,由于尘土. 油泥等引起电路性能降低或是调电流的可调电阻变值引起电流变大了。
遇到电磁炉不加热的机器时,可参照【故障维修代码】都能解决问题。大部分此故障都是“传说的大电阻” 取样电压变值引起。此电阻坏没坏可用测电压来看,就是电磁线盘两边通向339块的电阻低端电压,分别是2.8伏和2.9伏。{47型表}
经验:如果电磁炉通电后看似正常,不加热,不报警,不停机,换339后都会好的。{大部分此故障}。记得换保险时可不能过大。
修好后记得用松香水清洗一下线路板。
11)电磁炉加热慢
一台电磁炉加热慢,测电流最大4A,最小2.5A,拆下5UF和0.3UF电容用220V交流电火花法检测正常,在路测功率可调电阻为1K,拆下测已开路,用两只1K电阻并联代替可调电阻,试机正常,电流升至7A。
12)上电开机,E0,报警
掉了标签的杂牌电磁炉
用户报不清故障现象,越听越糊涂
只有试机看看
上电开机,E0,报警;放锅,加热正常
细听,没有听到风扇转动的声音,再观察风扇一动不动;心中已然明白!
拆机,上电测风扇插头两端电压正常,证实风扇已坏。
更换风扇,工作正常。
13、九阳JYC-18X2电磁炉开机E0维修
机型:九阳JYC-18X2
故障:开机E0
维修:E0,内部故障。因此,首先常规检查3电压正常,3电容正常;再分别脱开同步比较电路两路检测电阻的一端,检查为门控管C极取样检测电阻R20(470K/2W)变值为620K;更换R20,故障排除。
14、报警不加热,机内有“叭,叭”声
美的电磁炉,主板为MT―SI—01A—A。,开机检查,发现康铜丝虚焊,R2过耗烧坏,给康铜丝补焊,给R2换上1K 电阻。试机加热,发现电磁炉开机电流就有12安,仔细检查发现VR1(500欧)异常,换上VR1调整后试机,电流正常。开机时电流为6安,最大功率为7.5安左右。
15、九阳JYC-20BS6 电磁炉 检锅 不加热
机型:九阳JYC-20BS6 JYCP-21TD1 ZH75505 VER:A/0 2008.02.26.
故障:检锅 不加热
维修:在路常规粗测3电压正常,3电容正常,各大电阻正常;再查电流电路,首先检测可调电位器,在路检查发现异常,取下测量已经开路!更换VR1(103)可调并调至原位,试机正常。
16、九阳jyc-19as8不停检锅声,不加热
九阳JYC-20BS3不停检锅声,不加热,不出现故障代码,不放锅有故障代码E1,有时按“智能菜单”键档能检锅加热
测同步电阻正常,换功率调节电阻,LM339,5UF,0.3UF电容,5V供电管8050用7805代换,最后连整流桥,IGBT都代换故障不能排除。上网查此故障挺多但没有具体的排除方法。
仔细分析电路:LM339的8脚9脚为同步检测,10脚11脚为震荡信号,11脚通过1个10K和3.3K电阻接CPU功率控制。此机驱动电路与其它电磁炉不同,功率管G极通过3个8050放大驱动输出未采用8050和8550对管设计,第一级8050放大的E极通过一个8050(作用短路第一个8050的E极到地)接地它的B极受CPU的POWER ON控制。
最后在10K和3.3K电阻中间点通过加一10K电阻到+5V使此点电压由2.5V提高到3.1V左右(使功率提高一点),各档位检锅加热正常。 我在网上搜到的资料,此方法修好了电磁炉。
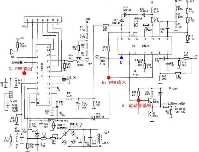
17、电磁炉不检锅的维修方法
修不检锅的电磁炉,对熟手来说是轻而易举的事,但新手往往会觉得较难查,而很容易误判为MCU损坏。针对这一情况,我把平时积累得的一点经验说给大家听听,同时也是为了能与大家多多交流,相互提高自己的技术水平。
对不检锅的电磁炉,我把常见的故障归为以下三类:
1、300V 滤波电容不良造成主电压过低而使同步电路检测到的电压不正常。
2、同步电路的大功率电阻变质或开路导致检测电路不正常。
3、PWM 脉冲信号失常而不检锅。(检查PWM脉冲的方法简单,就是找一小型的变压器,在初级上接一只发光二极管,放在电磁炉的发热盘上后开机,发光二极管有闪光说明PWM脉冲正常,无反应则不正常)
下面着重讲一下第三点,在没有图纸的情况下怎样才能快速准确地找出 PWM 脉冲信号进出方向呢?这就先要了解好 LM339 的内部框图(图一),
1、先找到两驱动管的基极(图二中的A点),再看其与LM339的哪个脚相连。
2、根据LM339的内部框图可以看到与其相关的另外两个脚,这两个脚必定有一个是通往MCU的,通往MCU的这一脚就是 PWM 脉冲信号的输入脚(图二中的5脚)。
3、找出该脚后问题就简单了,下一步可先断开图二中的 D20 后测量MCU输出的PWM脉冲信号是否来判定故障位置。到这里后,其它具体的检测步骤就不用再说了,相信有一点基础知识的朋友都知道该怎么去查了。
4、从图二中可看出还有一个关键点,就是B点与D点是相连的(1与5脚),1脚与6、7脚相关,如6、7脚的电压产生变化,那么1脚的电压也会随之变化,PWM 脉冲信号必然会受到影响。最常见的也就是这个问题,就是6、7脚之间的绦纶电容(2A222J)不良造成不检锅。
对不检锅的电磁炉,我把常见的故障归为以下三类:
1、300V 滤波电容不良造成主电压过低而使同步电路检测到的电压不正常。
2、同步电路的大功率电阻变质或开路导致检测电路不正常。
3、PWM 脉冲信号失常而不检锅。(检查PWM脉冲的方法简单,就是找一小型的变压器,在初级上接一只发光二极管,放在电磁炉的发热盘上后开机,发光二极管有闪光说明PWM脉冲正常,无反应则不正常)
下面着重讲一下第三点,在没有图纸的情况下怎样才能快速准确地找出 PWM 脉冲信号进出方向呢?这就先要了解好 LM339 的内部框图

(图一)

(图二)
2、根据LM339的内部框图可以看到与其相关的另外两个脚,这两个脚必定有一个是通往MCU的,通往MCU的这一脚就是 PWM 脉冲信号的输入脚(图二中的5脚)。
3、找出该脚后问题就简单了,下一步可先断开图二中的 D20 后测量MCU输出的PWM脉冲信号是否来判定故障位置。到这里后,其它具体的检测步骤就不用再说了,相信有一点基础知识的朋友都知道该怎么去查了。
4、从图二中可看出还有一个关键点,就是B点与D点是相连的(1与5脚),1脚与6、7脚相关,如6、7脚的电压产生变化,那么1脚的电压也会随之变化,PWM 脉冲信号必然会受到影响。最常见的也就是这个问题,就是6、7脚之间的绦纶电容(2A222J)不良造成不检锅。
修不检锅的电磁炉,对熟手来说是轻而易举的事,但新手往往会觉得较难查,而很容易误判为MCU损坏。针对这一情况,我把平时积累得的一点经验说给大家听听,同时也是为了能与大家多多交流,相互提高自己的技术水平。
18)九阳JYC-17BD电磁炉不加热,不报警故障
九阳JYC-17BD电磁炉不加热,不报警。通电复位后有'嘀’的一声,显示窗显示0,然后按下面板按键后各个功能键操作正常,风扇正常运转。就是不加热,也不报警。 开盖检修,无明显异常。因机子比较老旧,先将板子用热水加洗涤剂洗净晾干。直观看并无明显损坏件,大致量了下保险,IGBT管,谐振电容都无异常。后来细量驱动对管8050,8550无异常,最后测得
1. 高压脉冲电阻R37,R39变化,原配电阻是2W,330K的四色环电阻,经测量变为360K,370K。
2. 电压异常采样电阻R38断路,原配电阻是2W,820K的四色环电阻,经测量断路。
都更换后整机恢复正常。
19)九阳电磁炉维修一例
一台九阳21DS31电磁炉开机显示E0,检查发现R405阻值由330K增大到400K左右,一时找不到五环电阻,用一四环电阻330K代用,工作正常。
20)九阳触摸式电磁炉不工作维修一例
开机检测保险管熔断发黑,全桥和IGBT管已经损坏,驱动电路贴片三极管损坏,更换以上元件,通电试机本机工作正常。
21)机型:雅乐思CD20D电磁炉
故障:不工作 自动关机
现象:上电,电源灯亮;开机,屏显----;按功能键启动工作(如火锅键),伴随“喳”一下检锅音,紧接着B-一声报警,同时屏显由1300瞬间变成----,B-、B-报警,反复几秒后自动关机
维修:经验说明,同步电阻最易损坏,因此,拆机后直接在路检查同步比较电路取样电阻;首先检查门控管C极820K电阻正常,再查300V端检测电阻R19(820K/1W)异常,取下检测已经开路阻值无穷大,更换R19,试机加热正常。

22)美的SF205电磁炉间歇加热的修复记
一台美的SF205电磁炉间歇加热,加热1-2秒间歇1-2秒再加热,水能烧开就是时间长点。
首先检查三电压正常;又查大电阻正常值,无虚焊;大电容5uf、0.3uf正常范围,2uf失容,换后试机,故障依旧,空欢喜一回。
测控制板插头CN4各点电压,发现第6、8脚电压有变化,6脚(控制脚K)待机和间歇时0.01v,加热时5v,8脚(PWM)待机和间歇时2.17v,加热时3v,其他脚无论加热还是间歇电压无变化;分析认为是某种原因导致CPU判断为异常,指令6脚(控制脚K)保护性关断激励脉冲,停止加热后异常原因消除,CPU判断为正常,指令6脚(控制脚K)取消保护,送出激励脉冲,重新开始加热........如此往复,这个原因无非是过流或是过压,电流监测脚(7脚)电压始终是5V,过流的可能性不大,而8脚(PWM)待机和间歇时2.17v,加热时3v,该脚通过R34(5.1K)与过压检测输出(LM339的1脚)通过R33(56欧)相连,因而电压异常极有可能导致8脚电压变化,引起间歇加热,间歇加热说明LM339能正常翻转,外围元件损坏的可能性要大一些,在线检查发现贴片电阻R33(56欧)变质为800多欧,心想是它了高兴,取一只小五环电阻换上,结果还是不行,又空欢喜一回,累了暂放一边。
歇了几天,网上搜搜,根据网友经验整流排、5uf和0.3uf大电容、IGBT管,18V稳压管不良也会导致间歇加热,统统代换之,故障依旧。想想还是小板上的贴片元件嫌疑最大,下功夫逐个在线测量,果然又发现R29(200欧)变质成12K多,其位置竟然是电流检测比较器基准电压取样的下偏电阻,是我先前并不怀疑的,R29变大导致取样值变化,比较器提前翻转,CPU判定过流,指令6脚(控制脚K)保护性关断激励脉冲,停止加热后电流下降为0,比较器翻回原来状态。由于这个动作过程极短,数字万用表反映不出这个变化,容易判断失误,R29应该是真凶了,再用200欧五环电阻换上,试机完全正常----这回是真高兴了。
通过修这台电磁炉,学到了不少知识,另有3点体会:
1 贴片元件易损,应作为一个检查重点。
2 对电压的瞬间变化,指针万用表比数字万用表要灵敏一些。
3 实在不行,要扩大查找范围,包括自己认为没问题的部位。
23)美的c21-st2107电磁炉不通电
美的c21-st2107电磁炉
故障:不通电,拆盖检查发现保险丝烧坏,5UF电容炸裂,功率管烧坏。查功率驱动电路未见有损坏的原件,将损坏的元件换新开机能加热,加热到两分钟后显示故障代码E1,查美的电磁炉代码表显示E1是温度传感器开路,查板上温度控制电路未发现元件损坏,测面板上温度电阻阻值不管加温还是在常温状态下阻值是无穷大(温度传感器电阻引脚及外观未见损坏),换新的热敏电阻,加热一切正常。
24)美的EP--201B电磁炉多次发生在炉面移走锅时1GBT管损坏
美的EP--201B电磁炉多次发生在炉面移走锅时1GBT管损坏维修一例。据用户反央在待机状态下从炉面移走锅时损电坏的,根据经验分析故障可能发生在谐振电路或待机控制电路,先查谐振电容良好,又查待机控制电路也就是1GBT管使能电路,发现1GBT管使能电路的Q6三极管的一引脚脱焊,补焊并更换损坏故障元件后,试机故障排除。分析:原因是由于Q6引脚脱焊不能在待机时对1GBT管进行保护控制,导致1GBT管不能可靠截止,在炉面移走锅时高压谐振回路的谐振频率发生变化,导致1GBT管过压击穿损坏。
25)苏泊尔C21S27-B电磁炉显示E0维修
接修一台苏泊尔C21S27-B电磁炉开机显示E0,查故障代码为内部线路故障。检测300V,18V.5V供电正常,查同步电压339的8脚4.1V;9脚4.35V也正常,测到第10脚电压为4.5V异常,正常电压应为5.45v。查周边元件为二极管D11(4148)击穿短路。换新电压恢复正常,故障排除。提供339的静态正常电压供大家维修时参考:1(4.9);2(1.47);3(17.54);4(1.03);5(3.48);6(1.63);7(4.86);8(3.97);9(4.13);10(5.45);11(1.47);12(G); 13 (0); 14 (4.9)
更多家电维修干货,请前往应用市场*载下**"扳手APP",百万维修师傅的互联网聚集地。可在线接单,提升维修技能,疑难问题咨询解答!