


































另外28个自动控制电气原理图:
1
单相照明双路互备自投供电电路

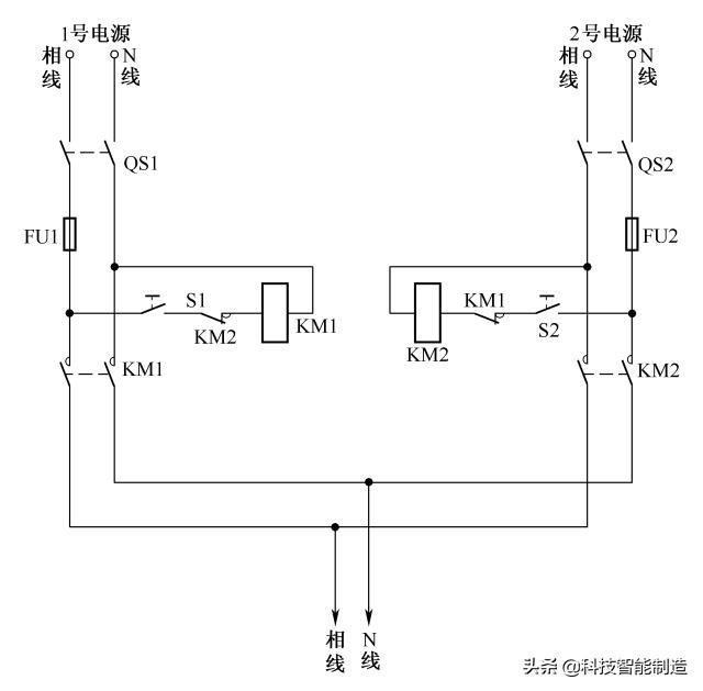
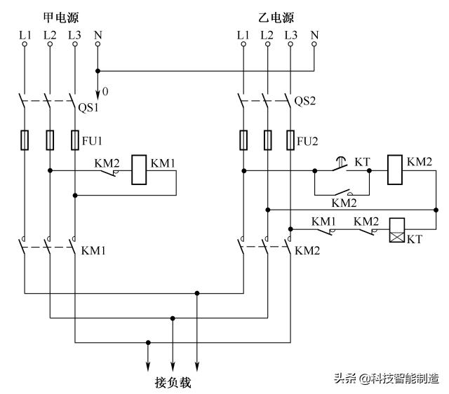
2
双路三相电源自投电路

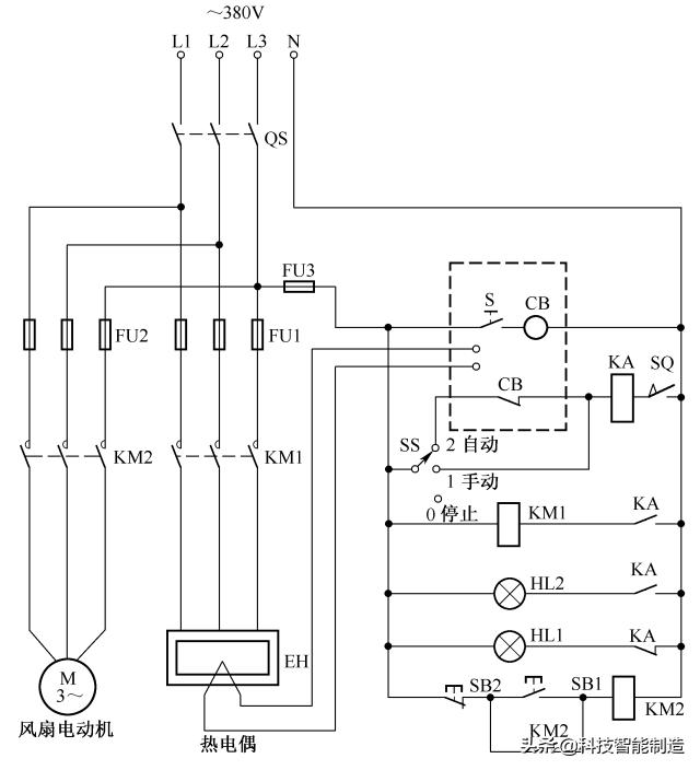
3
茶炉水加热自动控制电路

4
简单的温度控制器电路

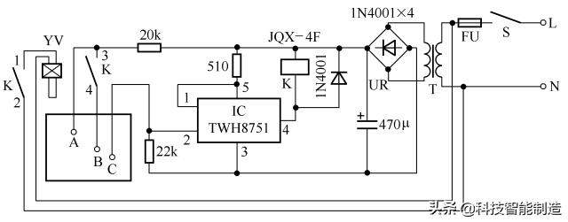
5
简易晶闸管温度自动控制电路

6
用双向晶闸管控制温度电路

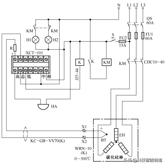
7
XCT-101动圈式温度调节仪控温电路

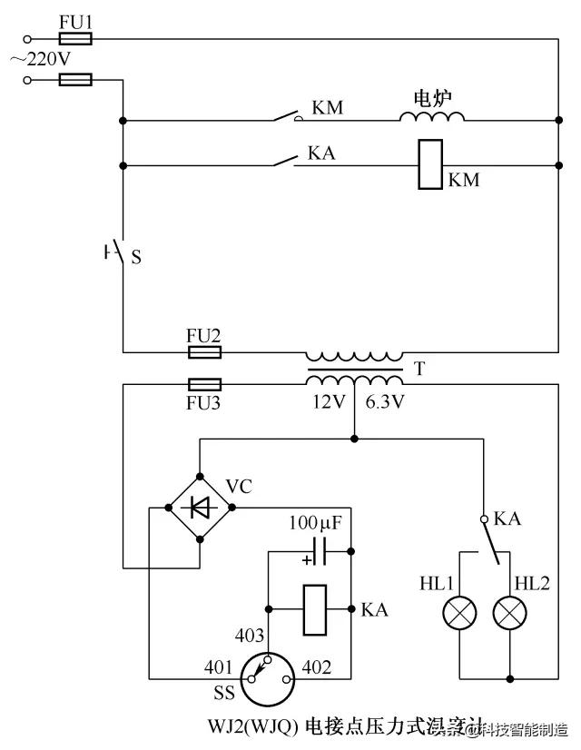
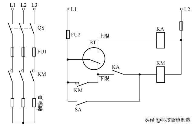
8
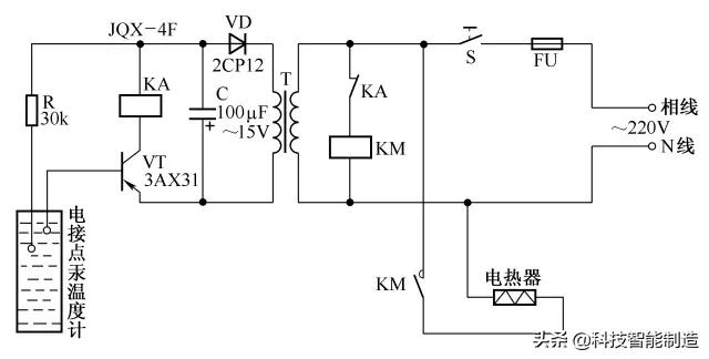
电接点压力式温度表控温电路

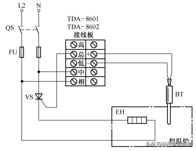
9
TDA-8601型温度指示调节仪控温电路

10
XMT-DA数字显示调节仪控温电路

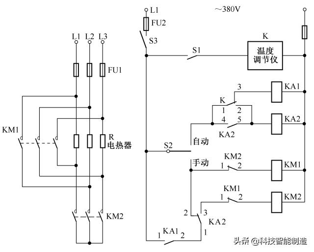
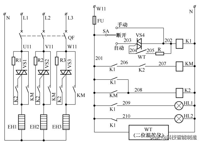
11
△/Y变换的炉温控制电路

12
简易温度控制电路

13
双功能三相电阻加热炉控制电路

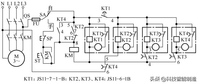
14
自动气体循环炉控温电路

15
喷水池自动喷水控制电路

16
自动节水电路

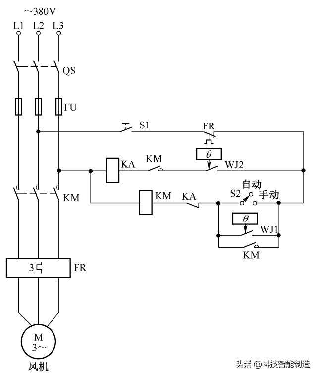
17
电力变压器自动风冷电路

18
用电接点压力表做水位控制电路

19
UQK-2型浮球液位变送器接线电路

17
UQK型液位变送器(旧型号GSK)接线电路





21
GDB型双池液位控制器电路

22
供水、排水应用电路

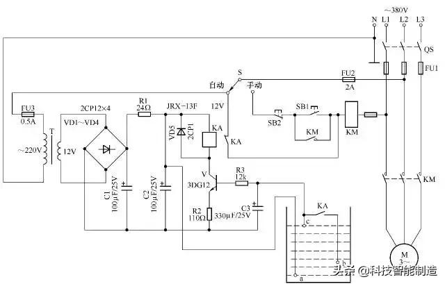
23
简易水位自动控制电路

24
全自动水位控制水箱放水电路

25
改进的水位自动控制电路

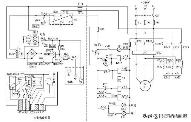
26
大型水塔自动控制供水电路

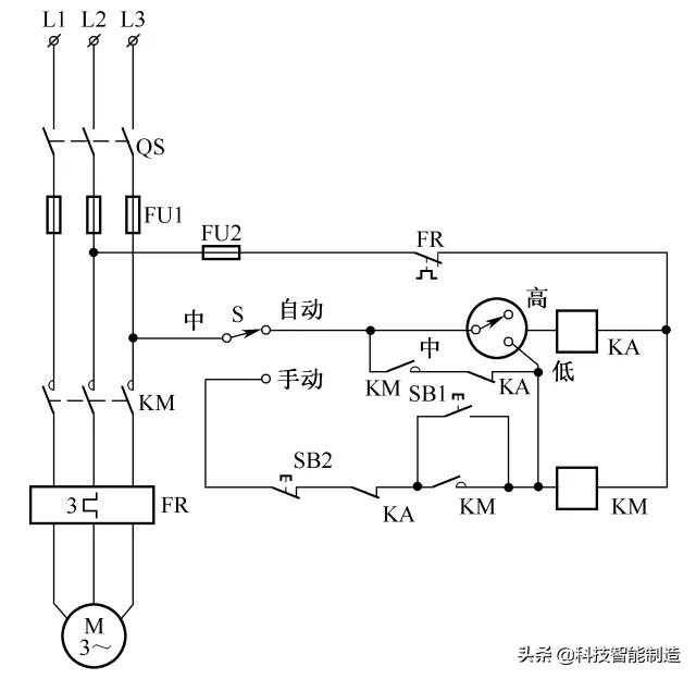
27
高位停低位开的自动控制电路

28
排气扇自动控制电路
