引言
服务于企业端的行业会展是一个行业最好的风向标和晴雨表,其发展规模和社会影响力代表一个行业的发展是好是坏,是蓝海还是红海,是应该立马大举布局还是继续谨慎观望。
随着中国老龄化加速和银发经济蓬勃发展,以服务银发企业学习、交流、推广、交易为目的的银发会展也在全国各地争相创办。
银发财经特地梳理全国主要的7个银发会展,从会展经济角度透视当下中国银发经济的发展现状和未来机会,发现:
- 北京会展最多市场已饱和,上海最悠久影响最大,广州、成都、青岛后起直追
- 展区覆盖银发经济各领域,行业论坛、招商对接成标配,C端中老年用户活动成新亮点
- 地方积极支持银发经济,政府助力展会宝贵“初始流量”
银发会展特点一:北京会展最多市场已饱和,上海最悠久影响最大,广州、成都、青岛后起直追
银发财经梳理7个全国最有影响力的银发会展,除了上海国际养老、辅具及康复医疗博览会是早在20多年前的2000年创办之外,其余6个都是最近十年举办,其中有三个是2017年及之后创办的。

7个银发会展中,北京数量最多,有3个,上海、广州、成都、青岛各有1个。
在展会规模上,各家分化差距较大。规模最大的是上海国际养老、辅具及康复医疗博览会(上海老博会),2021年的展会面积是40000平方米,其他几家大多只有这个数字的1/2上下。
从展商数量和观众人数来看,上海国际养老、辅具及康复医疗博览会也是最高的,分别为403家、40000余名(2021年),其他几家展商大多在200至300家,观众在2万至4万之间。
由于中国银发经济市场的吸引力越来越大,海外展商成为银发展会越来越重要的参与力量。在2021年的上海国际养老、辅具及康复医疗博览会,403家展商中有95家来自海外12个国家和地区,占比接近1/4。
位于改革开放前沿广州的中国(广州)国际老龄产业博览会,2020年第七届的317家展商中,国际展商占比30%,约90余家。刚刚过去的2021年第八届,疫情影响部分海外企业无法到会,但日本展团依然积极参与,由日本贸易振兴社组织的品牌企业达21家。结合日本企业参与国内其他展会的热情程度,中国可能已成为日本企业越来越看重的银发市场。
值得一提的是,展商最少的当属位于北京的中国(北京)国际老龄产业博览会,根据公开信息,2019年第八届博览会仅有80多家企业参展。
银发财经注意到,整个北京有三个大规模的银发行业展会,另两个是中国(北京)国际养老服务业博览会CISSE(2012年创办,2019年第八届有200多家单位参展),中国(北京)国际养老产业博览会(2017年创办,2019年第三届的面积为16000平方米,观众38800余名),规模在全国来看都是属于中游水平。
这可能说明,三个展会已经超过北京所代表的北方地区银发经济产业基础的负担能力,北京的银发会展市场已经饱和。所以并不奇怪,三个展会中的两个,第四届中国国际养老产业博览会和第九届中国(北京)国际老龄产业博览会,前段时间宣布合并举行。
对于专业的行业会展,来的人不是越多越好,而是越精准越好。因此除了观众数量外,观众质量是一个更为重要的维度。
根据展后报告,2021年的上海老博会拥有强大的政府买家团:各地民政参观团观众人数630人,涵盖全国20个省、直辖市及自治区,包括地市部门57个,区县部门113个,厅局级干部18人。
而广州的2021年第八届中国(广州)国际老龄产业博览会,拥有超过100个专业参观团。
需要注意的是,位于成都的中国成都国际养老服务业博览会,公开信息称2020年的展会面积达60000平方米,展商871家。但因为同期合作举办多个医疗医药器械行业活动,专属于银发经济的展会面积和展商,可能少于上海的40000平方米和403家。
再看各个银发展会的展位价格水平。根据官网公开报价,9平方米的标准展位在7500-15800元之间,光地展位的每平方米价格在800-1580元之间,成都老博会价格最低,上海老博会价格最高。
假设按每个展会展商数量300家、每个展商租一个标准展位10000元估算,不计算展位折扣和赞助费收入,一个展会的展位收入水平大概在300万元量级。

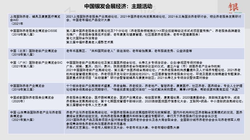
银发会展特点二:展区覆盖银发经济各领域,行业论坛、招商对接成标配,C端中老年用户活动成新亮点
7个银发展会的参展企业范围基本一致,覆盖了传统养老和新型消费等银发经济各个领域,只是各家的叫法和展品、展商构成比例上有所不同:
2021年的上海老博会展品占比:养老服务25%,辅助器具23%,康复医疗18%,生活护理6%,健康管理8%,宜居建筑20%。
2020年的广州老博会展品构成为:康复护理22%,养老照护服务20%,智慧养老18%,无障碍生活16%,保健养生15%,特色老年服务6%,老年生活用品3%。
除了展区这个基本盘外,为了扩大影响力、吸引社会关注度,紧抓国家政策热点、邀请主管领导和行业专家站台的论坛,已成为各个银发展会的标配。

除了行业论坛外,银发展会还纷纷加强了招商对接的功能。
2021年第八届中国(广州)国际老龄产业博览会同期举办的广州市养老服务供需对接交流活动上,现场签约金额超6500万元。博览会期间,广东、湖南、重庆、四川、贵州、陕西旅居养老合作框架协议签约仪式,建立六省(市)旅居养老产业合作机制。
2019年第三届中国(北京)国际养老产业博览会举办“特邀买家商业配对活动”,一站式解决采购需求。另据官网称,整个展会期间现场成交额突破15亿元人民币。
位于青岛的2020年第五届中国·山东青岛国际养老产业与养老服务博览会,也对外宣称,现场成交额突破10亿元人民币。
此外,为了积聚展会人气、为企业扩大用户层面的知名度,部分银发展会还举办了中老年特色活动。
- 中国(北京)国际老龄产业博览会(2019年第八届):老年书画展区、“共和国同龄老人”幸运活动、老年瑜伽展演、老年服装走秀、公益讲座等
- 中国国际养老服务业博览会CISSE(2019年第八届):第三届中福杯最美老人摄影艺术展
- 中国成都国际养老服务业博览会(2020年):第三届蓉城中老年人文艺大赛
- 中国·山东青岛国际养老产业与养老服务博览会(2021年):开幕式文艺演出、中老年人相亲交友大会、中老年书法大赛、中老年婚纱摄影大赛
值得关注的是,上海老博会依靠长三角地区深厚的经济产业基础,还举办了中国老年福祉产品设计大赛,由上海市民政局、上海市科学技术委员会、上海市经济和信息化委员会、上海市商务委员会、上海市教育委员会共同主办,迄今是第九届。大赛有五大功能区域——福祉赛史走廊、创意设计展区、创新产品展区、创业孵化展区、直播洽谈区,为创新企业投身银发经济营造了发展空间。
银发会展特点三:地方积极支持银发经济,政府助力展会宝贵“初始流量”
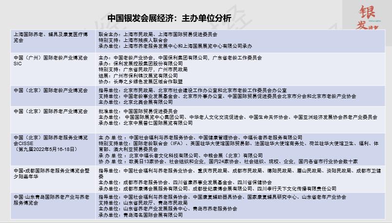
银发会展普遍受到各地政府的强烈支持,7个银发会展中,几乎都有当地民政部门和各级老龄委、行业协会,作为支持单位、主办单位。

为了突出国际交流合作,一些银发展会还获得外事、贸易部门的支持。比如中国(北京)国际老龄产业博览会,支持单位中便有北京市外事办公室、中国国际贸易促进委员会北京市分会。上海老博会的联合主办单位,除了业务直接相关的上海市民政局外,还有上海市国际贸易促进委员会。
主办阵容里最具国际化色彩的当属中国(北京)国际养老服务业博览会,其特别支持单位是5个外国机构,国际老龄联合会(IFA),英国驻华大使馆国际贸易部,法国驻华大使馆商务处,荷兰驻华大使馆卫生、福利、体育部,澳大利亚贸易委员会。另外还有欧美日等国的13家协会、社会组织和企业参与。
最有北京特色的则是中国(北京)国际养老产业博览会,在其主办单位中,除了中国国际展览中心集团公司这个业务职能单位外,另外三个主办单位都是社会组织,透着北京特有的红色底蕴:
- 中华老人文化交流促进会:成立于1989年4月15日,“中央老领导*真彭**、*一波薄**、*任穷宋**等同志支持下,经时任中央政治局委员、全国人大副委员长*冲彭**同志批准,由老一辈无产阶级革命家刘澜涛、陈丕显和张友渔同志负责组建”,全国性一级社团组织。
- 中国生命关怀协会:成立于2006年,“在全国人大常委会原副委员长彭珮云、顾秀莲倡导和关怀下成立并发展起来”,国家卫计委直接主管,社会组织评估等级AAA。
- 中国亚洲经济发展协会养老产业委员会:协会为由中国外交部主管、民政部注册的全国一级社团法人机构。
地方政府对银发展会的支持还体现在养老、老龄化相关的规划政策里:
- 北京:《北京养老服务专项规划(2021-2035年》提出,“举办区域性和全国性养老用品交易会、养老慈善项目展览会和养老产品文化博览会,重点发展面向京津冀乃至全国的养老产品用品市场主体。”
- 上海:《上海市老龄事业发展“十四五”规划》提出,“依托中国国际进口博览会、上海国际养老辅具及康复医疗博览会等展会平台,持续举办中国老年福祉产品创意创新创业大赛,促进老龄产业相关产品和服务供需对接。”
- 广州:《广州市养老服务体系建设“十四五”规划》提出,“依托中国国际进口博览会、上海国际养老辅具及康复医疗博览会等展会平台,持续举办中国老年福祉产品创意创新创业大赛,促进老龄产业相关产品和服务供需对接。”
- 青岛:2019年发布的《青岛市人民政府关于深化养老服务改革全面提升养老服务水平的实施意见》提出,“支持中国青岛国际养老博览会做大做强,更好地发挥平台作用。”
地方支持不是停留在政策文件上,而是在一个银发展会最开始的阶段,缺展商、缺专业观众、缺站台嘉宾的时候,可以给予最宝贵的初始“流量”,然后才能有进一步良好发展的可能。
以青岛为例,山东省民政厅曾于2020年5月下发红头文件《关于组织参加“2020中国山东青岛国际养老产业与养老服务博览会”的通知》:
- “为加强省内外养老行业经验交流,请各市统一组织观摩交流团,组织本地区养老服务机构(组织)及相关人员,参加现场观摩合论坛交流等活动”;
- “各市要积极组织当地养老企业,参与推介会、洽谈会合集中签约仪式”;
- “推荐有投资意向的大型企业,在招商推介会上进行现场发言,展示企业发展优势合投资合作意向”;
- “欢迎有招商意向的有关市民政局在推介会上发言,宣传当地招商政策、规划合合作项目。”
所以并不奇怪,在本文所分析的7个银发展会里,青岛老博会2016年创办,时间上并不占优,同时北有北京、南有上海,受到几个重量级全国性展会的“南北夹击”,但依然在近几年获得快速发展,2021年第六届展览面积20000平方米,展商300家,国际企业50家,观众30000人次,专业买家比例70%,在国内银发展会中处于中上游水平。
环顾这些年涌现出的诸多银发展会,各家不仅名称类似(“中国”+“城市名”+“国际”+“养老”、“老龄”、“老年”+“产业”、“行业”、“服务业”+“博览会”),实际做法也是大同小异,首先拼政府和行业资源,其次拼产品组合(展区+论坛+招商对接+C端用户活动),再拼服务,最终只能拼向一个实际含义不明的 “创新”上。
客观地说,一个行业的展会是否兴盛,要看其产业基础是否雄厚,企业数量是不是够多,企业利润是不是够足,行业人才是不是充足。与汽车、电子、食饮、美妆等诸多行业对比,银发经济的展会发展水平显然还处在起步阶段,而且在部分地区已经出现过剩现象。
随着每一次政策热点的兴起,狭义的养老行业或广义的银发经济,都会迎来或大或小的波澜,各方都在一次次满怀期待中渴望行业爆发的预言实现。但养老行业注定是个慢行业,银发经济注定是个长坡厚雪、注重长期积累、步步为营的领域,对于银发会展同样如此。