
一位朋友的父亲为某事业单位退休职工,因经济犯罪曾被判处有期徒刑1年(刑期为2018年11月2日-2019年11月1日,其中2018年11月-2019年7月处于被羁押状态,2019年8月判决)。今年上半年,他忽然收到当地社保部门的函件,被指冒领并要求退还2018年12月-2019年7月之间的养老金。朋友很疑惑地问我:“没人通知我不能领啊,我也不知道不能领,怎么能叫冒领呢?另外,已经服完刑了,以后还能继续发放养老金吗?”
我查询了一下,这还真不是个能够一言以蔽之的问题。我国的养老保险制度一直在变化之中,到2014年之前形成了“*轨双**制”的养老金体系,即针对不同用工性质的人员采取不同的退休养老金。一套是政府部门、事业单位的退休制度,由财政统一支付;另一套是社会企业单位的“缴费型”统筹制度,由单位和职工本人按一定标准缴纳。2014年10月1日起国务院开始对机关事业单位工作人员养老保险制度进行改革[1],并轨统筹制度。又导致了一部分机关事业单位人员的养老金前半段由财政统一支付、后半段由个人与单位共同支付。
养老金来源的不同决定了养老金性质的不同。由财政统一支付养老金的,是一种伴随着公务人员、事务单位人员身份的福利待遇,一旦这种身份被剥夺,则其享受养老金的待遇也随之被剥夺;而统筹缴费的制度中,基本养老金的是由国家、企业和个人共同负担的,即使丧失了某种身份,甚至被剥夺了政治权利,也无碍其行使依法享受养老保险待遇的权利。
要说清这个问题,要以“是否已享受养老保险待遇”为界,分情况讨论。一是被判刑时未达到法定退休年龄的,服刑期满仍未达到/已达到退休年龄;二是被判刑时已达到法定退休年龄并享受养老保险待遇的,服刑期间及期满是否能继续享受养老待遇。在对象上,分为参加社会养老保险的人员、未参加社会养老保险的公务员和事业单位人员、并轨后部分参加了社会养老保险的公务员和事业单位人员。对于已享受养老保险待遇的公务员和事业单位人员,根据其判处刑罚的不同待遇领取情况也有所区别。
达到法定退休年龄前被判刑的人员如何享受养老保险待遇
一、服刑期满未达到法定退休年龄
(1)参加社会保险的人员:可以按照《社会保险法》及相关规定享受养老保险待遇。适用性规定为:“对被判刑或劳教前已经参加企业职工基本养老保险的刑释解教人员,重新就业的,应按国家有关规定接续养老保险关系,按时足额缴纳养老保险费;达到法定退休年龄的,按规定享受相应的养老保险待遇”[2]。关于缴费年限,服刑期满继续缴纳社会保险的缴费年限可以和之前的合并计算。视同缴费部分的年限作废,实际缴费年限保留,可以和出狱后的实际缴费年限,合并或累计计算缴费年限[3]。
(2)没有参加社会养老保险的公务人员和事业单位人员:如果已经被原单位开除,即使服刑期满也没办法再接续之前的缴费年限,只能重新缴纳养老保险。
二、服刑期满时已达法定退休年龄
(1)参加社会养老保险的人员:参加企业职工基本养老保险的人员被判处拘役及以上刑罚或劳动教养的,服刑或劳动教养期间达到法定退休年龄的,暂缓办理退休手续,待服刑或劳动教养期满后按规定办理退休手续[4]。在服刑期满后,符合《社会保险法》领取养老保险待遇的规定的,可以领取养老金。缴费不满十五年的,按相关政策办理,大概有补缴、延缴、转入城乡居民基本养老保险、一次性取出个人账户储存额,终止职工基本养老保险关系等几种处理方式,在此不再赘述。
(2)没有参加社会养老保险的公务人员和事业单位人员:根据规定,公务人员只要被判处刑罚的,一律给予开除处分[5]。处分决定机关尚未做出开除处分决定的,从人民法院判决生效之日起,取消原工资待遇[6]。行政机关任命的事业单位工作人员,被判处有期徒刑以上刑罚的,给予开除处分[7]。公务员和事业单位人员一旦被开除,一应待遇也随之丧失,即使服刑期满也无法再享受养老保险待遇。
(3)部分参加社会养老保险的公务人员和事业单位人员:虽在国家层面无明文规定,但是财政统一支付的养老保险及视同缴费部分是基于其身份获得的。一旦该人员因受刑事处罚而被开除,因其工龄无法连续计算,之前视同缴费年限作废。对该问题,地方性文件多有规定,如云劳社[2002]76号第二条规定:“被追究刑事责任、劳动教养、开除公职、除名、自动离职的人员,其原工作年限不得视同缴费年限,达到退休条件时,只能按实际缴费年限计算基本养老金”。皖安帮发[2002]3号第二条规定:“被判刑或者劳动教养前已经参加企业基本养老保险社会统筹的刑释解教人员,应继续按规定缴纳基本养老保险费,其基本养老保险关系按规定接续。达到国家法定退休年龄时,按基本养老保险统一规定享受基本养老保险待遇。其中,被判处拘役、管制并剥夺政治权利、有期徒刑及以上的刑释人员,其缴费年限从本人随所在企业在当地参加基本养老保险社会统筹时计算(被判刑期间不计算缴费年限);被判处有期徒刑缓期执行、劳动教养、管制但未剥夺政治权利的人员,其参保前按国家规定计算为连续工龄的工作年限,可视同缴费年限(劳教期间不计算缴费年限)。”

我们曾承办过一个类似的案件:某事业单位职工,于1979年入职,2015年3月被判有期徒刑6个月(刑期为2014年11月至2015年5月),单位于2015年5月与其解除劳动关系,该职工于2015年9月达到法定退休年龄。该职工服刑期满后便要求单位补缴2014年10月-2015年9月的社保并为其办理退休手续,因单位于2014年10月份开始参加社会保险,因而只为该职工实缴了2014年10月份的养老保险。后该职工撤回了对用人单位的起诉,转而起诉朝阳区人社局,要求为其做出基本养老核准。二审法院认为:根据《国务院关于处理国家机关工作人员退职、退休时计算工作年限的暂行规定》第八条规定,工作人员受过开除处分或刑事处分的,应当从重新参加工作之日起计算工作年限。而该员工服刑期满后并未再就业,而单位为其缴纳的社会保险为1个月,故而认为人社局核定其视同缴费年限为0,实际缴费1个月,缴费不足15年,不符合办理基本养老保险待遇核准条件,并无不当[8]。
一个问题:服刑期间是否可以缴纳社会保险?
从法理上看,社会保险是社会保险权的体现,是公民的一项基本*权人**。它保障公民在年老、疾病或者丧失劳动能力的情况下,有从国家和社会获得物质帮助的权利。被判处刑罚的人员,在服刑期间只是当然地丧失了政治权利,但并不应被剥夺社会保险权。虽然公务人员及事业单位人员被开除后,无法由单位缴纳社会保险,但不应剥夺其自行缴纳社会保险的权利。
但在司法实践中,被判处有期徒刑及以上的人员在服刑期间是无法缴纳社会保险的。对于该问题,2019年7月,人社部对服刑人员在服刑期间是否可以缴纳社会保险作出了书面回复,但对该问题并无明确的处理意见。其回复内容如下:
“服刑人员在服刑之前和服刑之后,其职工基本养老保险缴费年限,以及个人账户储存额可以累计计算,按规定应享有的基本养老保险权益不受影响。关于罪犯在服刑期间能否缴纳城乡居民基本养老保险费问题,下一步我们将会同有关部门进行深入研究。”[9]
但就目前来看,多地的地方性规定均规定服刑人员在服刑期间不允许缴纳社会保险。如浙劳险[1995]221号、浙劳社厅字[2005]153号以及浙人社函[2010]358号文件规定,“被判处拘役、有期徒刑及以上刑罚或被劳动教养的人员,其被羁押和在监所服刑或劳动教养期间,不能以城镇个体劳动者身份参加或继续参加职工基本养老保险”。沈政办发[2001]26号第十三条第三款规定:“职工在服刑或劳动教养期间,不缴纳基本养老保险费,不计算缴费年限,个人帐户予以保留继续计息。”
退休后被判刑的人员如何享受养老保险待遇
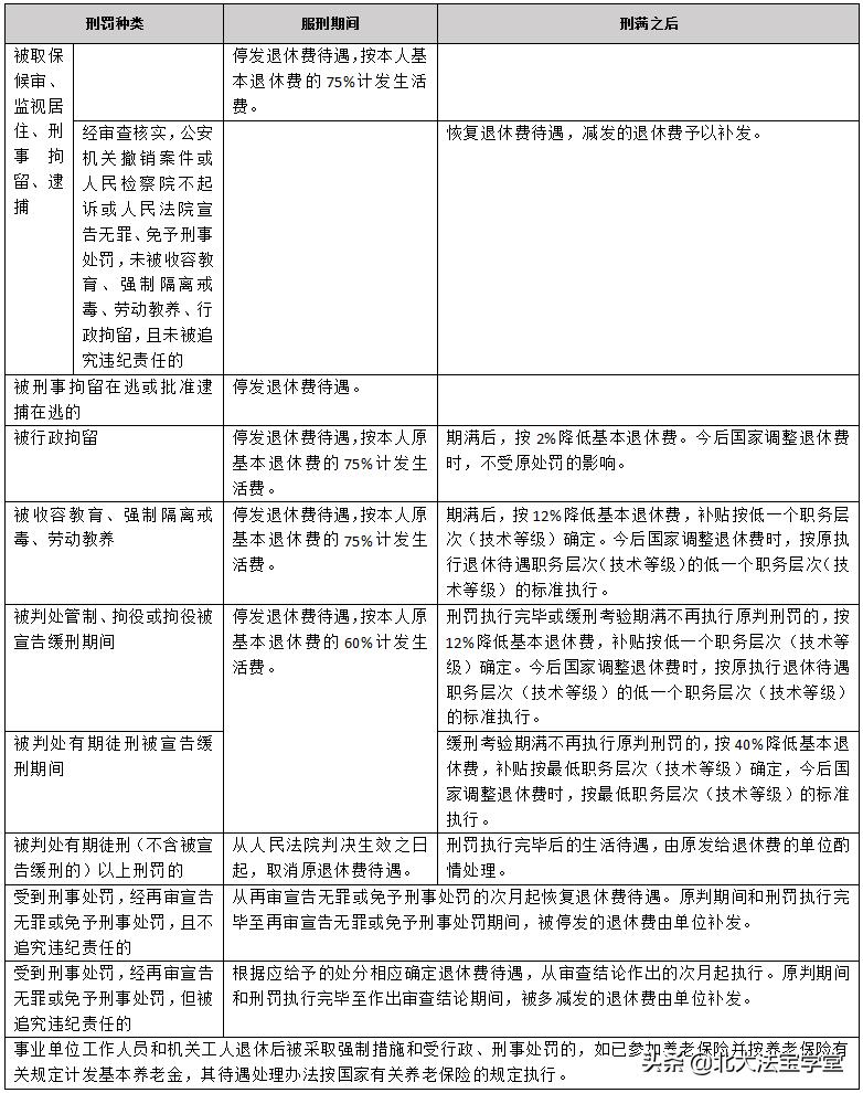
针对参保人员身份的不同,针对一般待遇领取人员、公务员、事业单位人员有不同的规定。根据《人力资源社会保障部关于印发<城乡居民基本养老保险经办规程>的通知》(人社部发〔2019〕84号),待遇领取人员在领取待遇期间服刑的,应参照劳社厅函〔2001〕44号和劳社厅函〔2003〕315号文件进行处理(见附表一)。公务员和事业单位人员退休后被采取强制措施和受行政、刑事处罚的退休费待遇处理分别由人社部发〔2010〕104号文件、人社部发〔2012〕69号另行规定(见附表二、附表三)。
另一个问题:取消原退休待遇的,服刑期满怎么办?
上述文件中对各类刑罚服刑期间待遇领取人员的养老保险待遇做了较为明确的规定,但是对于被取消退休待遇人员服刑期满后的养老金如何发放规定得十分模糊。劳社厅函〔2001〕44号文件的表述为“可以按服刑或劳动教养前的标准继续发给基本养老金”。“可以”二字表述得非常不明确,是“应当”继续发、还是可以发也可以不发呢?因此产生了许多争议和行政诉讼。这个问题在人社部发〔2010〕104号文件、人社部发〔2012〕69号做了进一步明确,即将处置权限交于原单位:
1. 公务人员:公务员退休后被判处有期徒刑以上刑罚的,从人民法院判决生效之日起,取消原退休费待遇。刑罚执行完毕后的生活待遇,由原发给退休费的单位酌情处理。
2. 事业单位人员:事业单位工作人员和机关工人退休后被判处有期徒刑(不含被宣告缓刑的)以上刑罚的,从人民法院判决生效之日起,取消原退休费待遇。刑罚执行完毕后的生活待遇,由原发给退休费的单位酌情处理。
也有些地方性文件直接对此问题做了规定,如渝人社发[2011]282号将上文中的“酌情处理”具体规定为“刑罚执行完毕后,由原发给退休费的单位,按当地城市居民最低生活保障标准发给生活费”。
关于“酌情”两字引发的争议,在能够查询到的判例中都是原单位在被判刑职工服刑期满后不再发放养老金,职工提起行政诉讼要求恢复养老保险待遇,法院判决驳回其诉讼请求,认为原单位有酌定是否继续发放的权利[10]。至于是否有更多的恢复原待遇的情形则因无判例可查不得而知了。
回到最初的案例,我朋友父亲这个情况,根据人社部发〔2012〕69号规定:“事业单位工作人员和机关工人退休后被取保候审、监视居住、刑事拘留、逮捕期间,停发退休费待遇,按本人基本退休费的75%计发生活费……从人民法院判决生效之日起,取消原退休费待遇。”并没有规定拘留期间取消待遇或要求判决后退还拘留期间的退休费待遇。所以即便退还拘留期间退休费也不应该退全部。而且申报职责在原单位、核定是否应该发放及发放比例的职责在社保部门,对于普通人来说,自己名下借记卡里的钱当然是可以自行支配的,实在算不上什么“冒领”。对于服刑期满后的养老金是否可以继续领取,只能向单位和社保部门写书面申请,看单位如何“酌定”了。
附表一:待遇领取人员在领取期间服刑的养老金的处理(劳社厅函〔2001〕44号和劳社厅函〔2003〕315号)

附表二:公务员退休后被采取强制措施和受行政、刑事处罚的退休费待遇处理(人社部发〔2010〕104号)

附表三:事业单位工作人员和机关工人退休后被采取强制措施和受行政、刑事处罚的退休费待遇处理(社部发〔2012〕69号)

【注释】 [1]《国务院关于机关事业单位工作人员养老保险制度改革的决定》(2014年10月1日生效)[2]参见:《关于进一步做好刑满释放、解除劳教人员促进就业和社会保障工作的意见(【2004】4号)》第三条[3]未查到明确规定,只有渝劳办发[2000]184号(已作废)可为佐证。另参见:人社建字〔2019〕11号。[4]参见:劳社厅函〔2003〕315号[5]《行政机关公务员处分条例》第十七条第二款[6]《监察部、国家公务员局关于公务员被*规双**采取强制措施和受行政刑事处罚工资待遇处理有关问题的通知》第四条[7]《事业单位人员处分暂行规定》第二十二条第二款[8]参见:(2019)京03行终562号民事判决书[9]人社建字〔2019〕11号《人力资源社会保障部对十三届全国人大二次会议第6293号建议的答复》[10]参见:(2019)湘03行终181号
来源:北*法大**宝律所实务
合作机构:京都律师事务所
作者:杨木青
如需转载须联系作者并取得授权,要特别注明作者和出处来源!
免责声明:文字仅供学习、交流使用,不具有任何商业用途,版权归原作者所有,如有问题请及时联系我们以作处理。本声明未涉及的问题参见国家有关法律法规,当本声明与国家法律法规冲突时,以国家法律法规为准。
加入圈子:北*法大**宝学堂研习社,与法律人一起学习!
了解最新法律资讯动态,请关注“法宝头条”公众号(ID:gh_1897e00540c1)
获取更多优质课程,请关注“法宝学堂”公众号(ID:PKUFBXT)
(此处已添加圈子卡片,请到*今条头日**客户端查看)
