本指导原则是供申请人和审查人员使用的指导文件,不涉及注册审批等行政事项,亦不作为法规强制执行,如有能够满足法规要求的其他方法,也可以采用,但应提供详细的研究资料和验证资料。应在遵循相关法规的前提下使用本指导原则。
本指导原则是在现行法规、标准体系及当前认知水平下制定的,随着法规、标准体系的不断完善和科学技术的不断发展,本指导原则相关内容也将适时进行调整。
一、适用范围
本指导原则适用于第二类超声洁牙设备,频率在18kHz—60kHz范围内,由超声换能器产生连续或准连续超声波能量,用于口腔洁牙,常用名称为超声洁牙机。
如果超声洁牙设备为医用电气系统中的一部分,则本指导原则也适用于该部分。
二、技术审查要点
(一)产品名称要求
产品的命名应参考《医疗器械通用名称命名规则》(国家食品药品监督管理总局令第19号)和国家标准、行业标准上的通用名称要求,或以产品结构和适用范围为依据命名,如超声洁牙机、内置式超声洁牙机等。不得使用“智能洁牙机”“超声洁牙美容机”“超声洁牙止痛机”等不规范的名称,型号规格等也不宜列入产品名称。
(二)产品的结构和组成
主要由功能控制电路、液路、手柄及与手柄相配接的各种作用头、电源/电源适配器(如有)、脚踏开关(如有)等组成。内置式超声洁牙机没有完整外壳,通常安装在牙科综合治疗台内,不直接与网电连接,靠牙科综合治疗台供电。
用于本设备的作用头由于应用部位及实现功能不同,作用头可包含多种形式,通常洁牙用的作用头称为工作尖。
典型的结构示意框图如图1所示:

产品图示举例如图2和图3:

凡附带有其他辅助功能的超声洁牙设备(如:根管治疗、窝洞制备),如果其主要功能仍为超声洁牙,则本指导原则适用于洁牙部分的要求。其他辅助功能部分,如果工作原理与超声洁牙部分一致,仅通过不同的作用头(包括根管锉、车针等)实现其辅助功能,可参考本指导原则要求。
注1:不同于《医疗器械分类目录》(国药监械〔2002〕302号)中第二类6855—5洁牙、补牙设备中的根管治疗仪,本原则所指根管治疗辅助功能仅具有牙齿根管的清洁、荡洗作用,可与根管锉配合使用。
注2:窝洞制备辅助功能是指清除牙科龋齿损坏部分、制备窝洞形状的操作,可与车针配合使用。
(三)产品工作原理/作用机理
1.工作原理
由高频振荡电路产生高频振荡信号并作用于超声换能器上,利用逆压电效应(或磁致伸缩效应)产生超声振动,作用头受到激励产生共振,利用超声波产生的各种效应将牙齿表面的菌斑、结石或牙周表面的细菌等清除。
2.作用机理
2.1作用头尖端与菌斑和结石的直接接触下,产生刮除或者剪切的作用。
2.2该区域内产生的超声喷流和空化。
2.3被剥下的结石微粒的研磨作用。
由以上三个方面共同对牙齿表面的菌斑及结石或牙周表面的细菌产生清除作用;同时尖端喷出的冲洗水流冷却手柄和作用头并冲刷工作表面,产生冷却、润滑、冲洗的效果。通过清除牙齿表面的菌斑结石等,达到改善口腔环境,防治龋齿和牙周疾病的目的。
(四)注册单元划分的原则和实例
超声洁牙设备产品的注册单元原则上以技术结构和性能指标作为划分依据,不同的注册单元应分别编制相应的产品技术要求。
1.不同的结构类型应作为不同注册单元进行注册。
如普通型超声洁牙设备和内置式超声洁牙设备应按照两个注册单元进行。
2.按照YY0460—2009《超声洁牙设备》要求,性能指标尖端主振动偏移、尖端振动频率、半偏移力差异较大的超声洁牙设备产品,应考虑划分为不同的注册单元。
3.辅助功能不同的产品应划分为不同的注册单元。
(五)产品适用的相关标准
下列标准可以应用于本文件。本文件发布时,所示版本均为有效。所有标准都会被修订,使用本文件的各方应探讨使用下列标准最新版本(包括所有的修改单)的可能性。
超声洁牙设备根据产品自身特点适用以下相关标准:
表1 产品适用的相关标准


上述标准包括了注册产品技术要求中经常涉及到的标准。有的企业还会根据产品的特点引用一些行业外的标准和一些较为特殊的标准。
通过企业的符合性声明和产品技术要求的逐项审查等方法,对产品执行标准的齐全性和适宜性进行审查,也就是在编写企业产品注册技术要求时与具体产品安全和性能等相关的国家、行业标准是否进行了引用,以及引用是否全面、准确、可靠。
(六)产品的适用范围/预期用途、禁忌症
超声洁牙设备的预期用途应体现临床适应症和作用范围。例如清除口腔牙齿表面的牙结石、牙斑等牙渍;清除牙周组织的牙结石和菌斑。
应在说明书中详细列出超声洁牙设备的禁忌症。
(七)产品的主要风险
超声洁牙设备的风险管理报告应符合YY/T 0316—2016《医疗器械风险管理对医疗器械的应用》的有关要求,审查要点包括:
1.与安全性有关特征的判定可参考YY/T 0316—2016附录C。
2.危害分析是否全面可参考YY/T 0316—2016附录E。
3.风险控制的方案与实施、综合剩余风险的可接受性评价及生产和生产后监视相关方法可参考YY/T 0316—2016附录F、G、J。
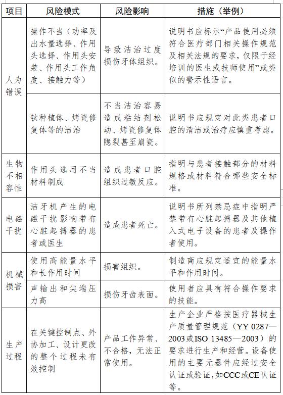
超声洁牙设备的可预见性危害主要存在于产品的设计、生产和使用环节。如产品设计方面的可预见危害主要有:电能危害、热能危害、生物不相容性(作用头对人体的影响等)等;生产方面的初始可预见危害主要有:不合格材料、部件的非预期使用(采购或供方控制不充分),部件焊接、粘合和连接的不完整(制造过程控制不充分)等;使用的可预见危害主要有:未限制非预期使用,未限制使用环境及人员,未告知正确使用、维护、消毒、灭菌、保养设备的方法等导致设备不能正常使用等。
以下依据YY/T 0316—2016的附录E(表E.2)从九个方面提示列举了超声洁牙设备可能存在的危害因素,提示审查人员可从以下九个方面考虑。
表2 产品主要初始危害因素



(八)产品技术要求应包括的主要性能指标
产品技术要求的审查是产品主要技术性能指标审查中最重要的环节之一。首先应对产品技术要求的内容是否齐全进行审查,然后通过对检验报告内容的审查来评价产品主要技术性能指标是否达到了要求。
超声洁牙设备的主要技术性能指标可以分解为技术性能要求和安全要求两部分。至少包括以下要求:
1.安全要求
电气安全应符合GB 9706.1—2007《医用电气设备第1部分:安全通用要求》和GB 9706.15—2008《医用电气设备第1—1部分:安全通用要求并列标准:医用电气系统安全要求》(若适用)的要求。
电磁兼容应符合YY 0505—2012《医用电气设备第1—2部分:安全通用要求并列标准:电磁兼容要求和试验》的要求。
2.产品性能方面要求
2.1整机性能指标
产品技术要求应给出下列参数的具体指标:尖端主振动偏移、尖端振动频率、半偏移力的数值、尖端的主振动偏移的调节、冲洗水压或流量的调节等。产品技术要求中性能指标的制定应参考相关国家标准/行业标准的要求并结合具体产品的设计特性、预期用途等方面的要求,这些指标均不应低于YY 0460—2009的相关要求。
2.2电源电压适应能力
2.2.1采用交流电源供电的仪器,在交流220V±22V的范围内,仪器应能正常工作;采用其他额定工作电压时(如安装在牙科综合治疗台上的内置式超声洁牙机或宽电压供电的产品),在其额定工作电压90%—110%的范围内,仪器应能正常工作。
2.2.2采用电池供电的仪器,在电压下降至额定值的90%时,仪器应能正常工作。
2.3连续工作时间
采用交流供电的仪器,应可在常温下连续工作4h以上;采用电池供电的仪器,连续工作时间应达到制造商在随机文件中公布的数值。
2.4正常工作条件(包括环境温度、相对湿度、大气压力、电源等)。
2.5外观和结构要求
由制造商在产品技术要求中明确,如:
2.5.1外表应色泽均匀、表面整洁、无划痕、裂缝等缺陷。
2.5.2面板上文字和标志应清楚易认、持久。
2.5.3控制和调节机构应灵活、可靠,紧固部位无松动。
2.5.4管道密封无泄漏(如适用)。
2.6功能要求
仪器应具备制造商在随机文件或使用说明书中规定的各项功能。
2.7环境试验要求
应符合GB/T 14710—2009、YY 0460—2009的相关要求。
3.作用头要求
如果国家医疗器械分类目录或界定文件规定作用头需单独注册,则作用头在与超声洁牙设备一起注册时应在产品技术要求中增加作用头的性能指标。
(九)同一注册单元内注册检验代表产品确定原则和实例
同一注册单元应按产品风险与技术指标的覆盖性确定典型产品。典型产品应是同一注册单元内能够代表本单元内其他产品安全性和有效性的产品,即功能最全、结构最复杂和风险最高的产品。如两个型号的超声洁牙设备,其主要性能指标一致,一个型号为带有根管治疗辅助功能,另一个型号为不带有根管治疗辅助功能,应选取带有根管治疗辅助功能的型号作为典型产品。
同一注册单元中典型产品与被覆盖型号产品间有差异时,应做差异化检验。实施检测时可以针对差异部分和由其引起产品其他相关安全性、有效性变化的部分进行检测。当没有充足证据能够证明同一注册单元内不同型号规格产品之间电磁兼容性能可以覆盖时,应选取每一型号规格产品进行电磁兼容项目检测。
(十)产品生产制造相关要求
应当明确产品生产工艺过程,可采用流程图的形式,并说明其过程控制点。有多个研制、生产场地,应当概述每个研制、生产场地的实际情况。
(十一)产品的临床评价细化要求
依据《医疗器械注册管理办法》(国家食品药品监督管理总局令第4号)及《关于发布免于进行临床试验的第二类医疗器械目录的通告》(国家食品药品监督管理总局通告2014年第12号)的规定,超声洁牙设备免于进行临床试验。
临床评价应按照《关于发布医疗器械临床评价技术指导原则的通告》(国家食品药品监督管理总局通告2015年第14号)的要求进行。注册申请人需将申报产品与豁免目录所述内容进行对比以判定申报产品是否为列入豁免目录的产品。列入豁免目录产品是指与豁免目录所述的产品名称、产品描述、预期用途具有等同性的产品。注册申请人应对申报产品的相关信息与豁免目录所述内容进行对比,论述其相同性和差异性。当二者的差异性对产品的安全有效性不产生影响时,认为二者具有等同性。
注册申请时,按《关于发布医疗器械临床评价技术指导原则的通告》(国家食品药品监督管理总局通告2015年第14号)的要求提供临床评价资料。包括:
1.提交申报产品相关信息与目录所述内容的对比资料,审查重点是申报产品的工作原理和适用范围是否符合豁免目录中的产品描述要求;
2.提交申报产品与目录中已获准境内注册医疗器械的对比说明,对比说明应当包括《申报产品与目录中已获准境内注册医疗器械对比表》(国家食品药品监督管理总局通告2015年第14号附件1)和相应支持性资料。审查重点是基本原理(工作原理/作用机理)、结构组成、产品制造材料或与人体接触部分的制造材料(作用头的材料)、性能要求、灭菌/消毒方式(作用头/手柄)、适用范围、使用方法等是否具有等同性。
超声洁牙设备的采用不同于本指导原则所述的其他作用机理的,或者增加了除超声洁牙以外的、新的预期适应病症(如增加根管治疗辅助功能、窝洞制备功能等),则注册申请人应按《关于发布医疗器械临床评价技术指导原则的通告》(国家食品药品监督管理总局通告2015年第14号)的要求提供临床评价资料。
(十二)产品的不良事件历史记录
制造商应关注相关产品的不良事件记录并提供产品的不良事件监测记录。
如上市后发生了召回,应当说明召回原因、过程和处理结果。
(十三)产品说明书和标签要求
医疗器械注册申报资料应提供说明书和标签样稿,说明书、标签应当符合《医疗器械说明书和标签管理规定》(国家食品药品监督管理总局令第6号)、YY/T 0466.1—2009《医疗器械用于医疗器械标签、标记和提供信息的符号第1部分:通用要求》和GB 9706.1—2007中6.8的要求。
由于超声洁牙设备是一种超声能量设备,同时作用头在使用过程中有造成患者出血的可能,为避免意外伤害和交叉感染,在以上的规定和标准中,应特别注意:
1.涉及慎重使用的人群和部位应尽可能详细,清楚,以提示使用者慎重使用;
2.作用头的灭菌方法和使用期限应明确。作用头及整机使用期限的确定方法应在产品研究资料中明确。
3.防止手柄接触到患者可能引起交叉感染所采取的措施。
(十四)产品的研究要求
1.产品性能研究
应当提供产品性能研究资料以及产品技术要求的研究和编制说明,包括功能性、安全性指标(如电气安全与电磁兼容、辐射安全)以及与质量控制相关的其他指标的确定依据,所采用的标准或方法、采用的原因及理论基础。作用头应有性能指标(如硬度、耐腐蚀和耐疲劳等项目)的相关研究资料。
2.生物相容性评价研究
应对产品中与患者和使用者直接或间接接触的部件(例如管路、作用头等)的生物相容性进行评价。按照YY/T 0294.1—2005《外科器械金属材料第1部分:不锈钢》、GB/T 16886系列标准和/或YY/T 0127系列标准进行生物相容性评价,并提供相关研究资料。生物相容性评价研究资料应当包括:
(1)生物相容性评价的依据和方法。
(2)产品所用材料的描述及与人体接触的性质。
(3)实施或豁免生物学试验的理由和论证。
(4)对于现有数据或试验结果的评价。
3.灭菌/消毒工艺研究
(1)终端用户灭菌:应当明确推荐作用头的灭菌工艺(方法和参数)及所推荐的灭菌方法确定的依据;并应当提供产品相关推荐的灭菌方法耐受性的研究资料。
(2)残留毒性:如灭菌使用的方法容易出现残留,应当明确残留物信息及采取的处理方法,并提供研究资料。
(3)终端用户消毒:应当明确推荐手柄的消毒工艺(方法和参数)以及所推荐消毒方法确定的依据。
4.产品有效期和包装研究
(1)有效期的确定:如适用,应当提供产品有效期的验证报告。
(2)对于有限次重复使用的部件,如作用头,应当提供使用次数验证资料。
(3)包装及包装完整性:在宣称的有效期内以及运输储存条件下,保持包装完整性的依据。
5.软件研究
若产品带有作为医疗器械组成部分的软件,参见《医疗器械软件注册技术审查指导原则》(国家食品药品监督管理总局通告2015年第50号)的相关要求。
6.其他资料
证明产品安全性、有效性的其他研究资料。
三、审查关注点
(一)注册产品技术要求
注册产品技术要求中应明确产品的名称、型号和/或规格以及其划分的说明。对同一注册单元中存在多种型号和/或规格的产品,应明确各型号及各规格之间的所有区别。
产品的性能要求和安全要求是否执行了规定国家和行业的强制性标准,如安全标准包括GB 9706.1—2007、GB 9706.15—2008和YY 0505—2012等,性能指标标准包括YY 0460—2009、YY/T 0751—2009和GB/T 14710—2009等。
(二)与患者接触的作用头的要求
是否已按要求进行了生物相容性评价。作用头的性能指标是否有相关的研究资料或者依照国家相关规定(或相关标准)增加到了产品技术要求中。
(三)产品的主要风险以及风险控制措施是否清晰明确地列举。
(四)产品的预期用途是否明确,与临床试验豁免目录的内容是否相符。
(五)说明书必须告知用户的信息是否完整以及外部标记是否符合相关的要求。
四、编写单位
广西壮族自治区食品药品监督管理局。