
【文末附领取方法】
这是一套从事营销多年的朋友分享给小编的史玉柱亲笔写的脑白金策划方案。
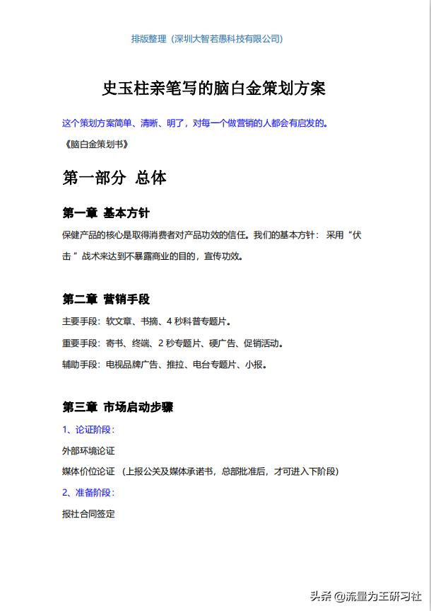
这个策划方案简单、清晰、明了,对每一个做营销的人都会有启发的。

史玉柱
涵盖有:
第一部分 总体
第一章 基本方针
第二章 营销手段
第三章 市场启动步骤
第二部分 基础工作
第一章 公共关系
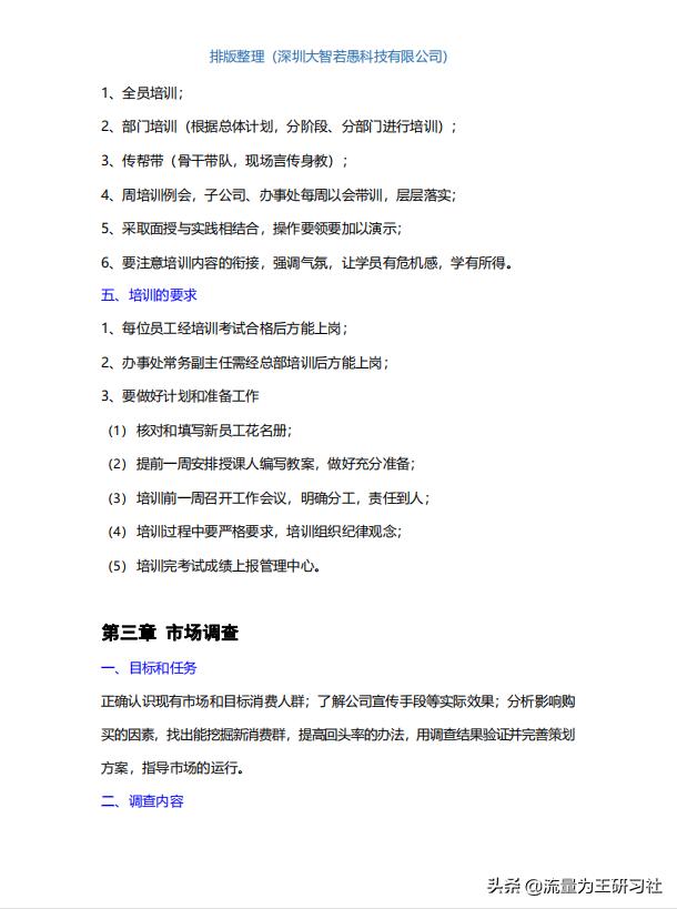
第二章 培训
第三章 市场调整
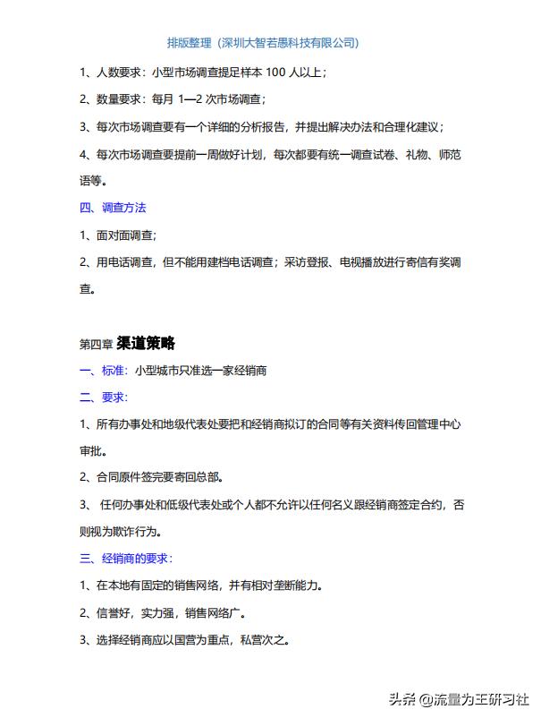
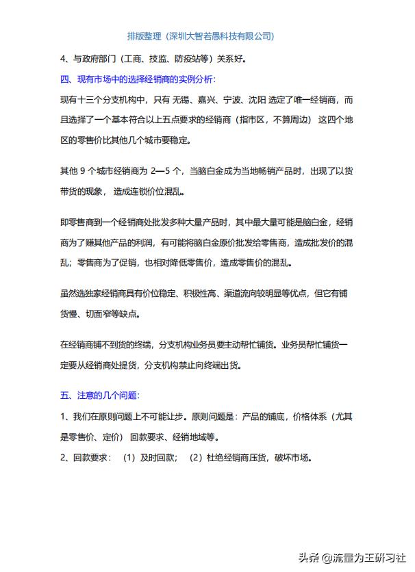
第四章 渠道策略
第五章 终端
......









史玉柱亲笔写的脑白金策划方案完整版,小编已经给你整理好了。
如何领取呢???
↓↓↓↓

领取方法

【文末附领取方法】
这是一套从事营销多年的朋友分享给小编的史玉柱亲笔写的脑白金策划方案。
这个策划方案简单、清晰、明了,对每一个做营销的人都会有启发的。

史玉柱
涵盖有:
第一部分 总体
第一章 基本方针
第二章 营销手段
第三章 市场启动步骤
第二部分 基础工作
第一章 公共关系
第二章 培训
第三章 市场调整
第四章 渠道策略
第五章 终端
......









史玉柱亲笔写的脑白金策划方案完整版,小编已经给你整理好了。
如何领取呢???
↓↓↓↓

领取方法