2020年3月初,*共中**淄博市委、淄博市人民政府制定出台《关于开展高质量发展“十二大攻坚行动”的实施方案》(以下简称“方案”)。3月23日,淄博日报刊发了方案全文。
支持淄博职业学院创办职业技术师范大学
根据方案,在科教创新攻坚行动中,淄博市将依托淄博职业教育联盟平台,制定实施方案,打造淄博职业教育创新发展高地,支持淄博职业学院“双高”建设和申办职业教育本科专业,支持淄博职业学院举办职业技术师范大学。

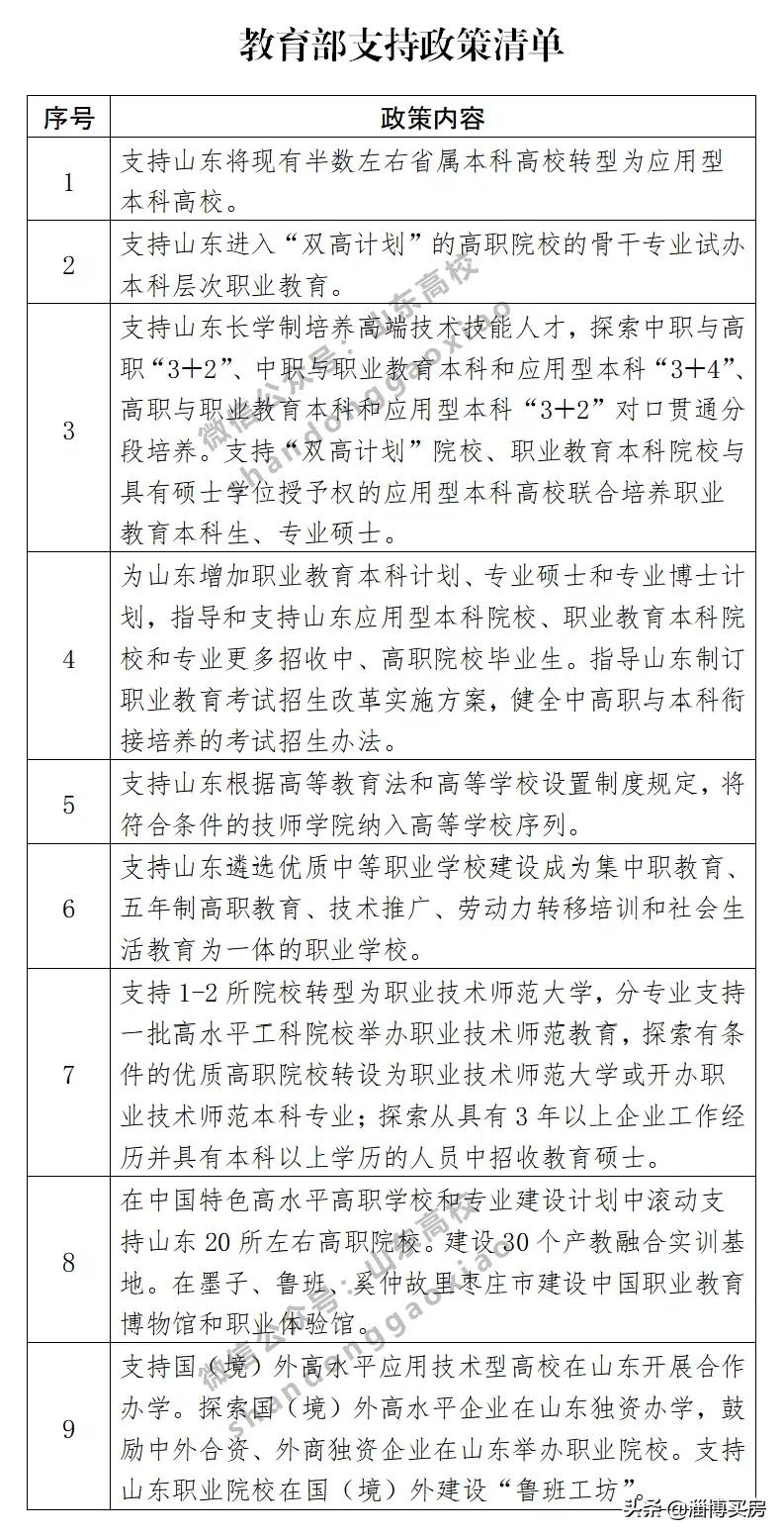
2020年1月14日,教育部、山东省人民政府公布实施《关于整省推进提质培优建设职业教育创新发展高地的意见》(鲁政发〔2020〕3号,以下简称《意见》),并正式启动了由教育部、山东省人民政府共建的首个“国家职业教育创新发展高地”。
《意见》指出,支持1-2所院校转型为职业技术师范大学,分专业支持一批高水平工科院校举办职业技术师范教育,探索有条件的优质高职院校转设为职业技术师范大学或开办职业技术师范本科专业;探索从具有3年以上企业工作经历并具有本科以上学历的人员中招收教育硕士,创新学习方式和学习内容,定向培养职业教育师资;鼓励支持符合条件的职业院校教师参与专业学位研究生人才培养;把教师职业资格证书获取与教师在职培养结合起来,构建职前职后一体化、校企双主体的职业院校教师培养培训体系。

淄博职业学院是《意见》实施后,首个爆出争建职业技术师范大学的高职院校。
淄博职业学院综合实力强劲,2007年入选国家示范性高职建设计划,2017年入选山东省优质高职建设工程,2019年入选中国“双高计划”,在山东省高职高专院校综合排名中长期居于前三,有望获得山东省和教育部支持,转设为职业技术师范大学。
招引大院大校,创建淄博大学城
此外,淄博市“十二大攻坚行动”实施方案还提到了推动青岛科技大学在淄博市设立研究生院,开设医药、化工等专业硕士点,建设本科生实习、实训基地;推动山东工艺美术学院淄博陶瓷学院新校区规划建设,支持景德镇陶瓷学院与淄博职业学院共建二级学院;推动山东农业工程学院淄博校区建设,布局重点学科专业建设与地方产业发展紧密结合;推进山东中德智能制造产教融合示范基地和山东新景职业学校建设;支持建设山东理工大学稷下书院;加快推进齐创大厦等项目建设;加强与山东第一医科大学战略合作,重点推进管理学院、医养结合战略研究院等7个项目。

为推动淄博高等教育高质量发展,淄博市正不遗余力地引进高等教育资源。2018年4月,淄博市正式提出“大院大所大校大企招引工程”,并明确提出将在淄博经济开发区建立大学城,以现有的淄博职业学院、齐鲁医药学院为依托,力争三年内引进1~2所综合性普通本科院校,或者与淄博市主导产业关联度高的理工类普通本科院校。
据了解,2020年3月7日,淄博市委和市教育局相关领导已到淄博经开区现场调研青岛科技大学研究生院选址工作情况。山东农业工程学院淄博校区预计今年招生,根据《淄博市人民政府 山东农业工程学院合作共建山东农业工程学院淄博校区的框架协议》,在淄博校区招生办学后即将淄博作为学校注册地,山东农业工程学院主校区将迁至淄博。山东工艺美术学院淄博陶瓷学院已于2015年12月26日挂牌成立,位于淄博市博山区,主要开展专业学习和实践教学,规划建设新校区或为大范围开展基础教学做准备。
2019年11月3日,淄博市人民政府与山东第一医科大学签署战略合作框架协议,双方达成了山东第一医科大学淄博医院项目、山东第一医科大学医院管理学院项目、医养结合战略研究院项目、儿童健康计划项目、重点专科建设项目、高层次人才培养项目、基层医疗卫生人才教育合作项目七大合作内容。
附1:
2019年12月20日上午,山东第一医科大学与滨州市人民政府签署战略合作协议暨山东第一医科大学附属滨州市人民医院揭牌仪式在济南举行。此次签署的战略合作协议,包括滨州市人民医院列为山一大附属医院、设立医养结合战略研究院分院等合作项目,将依托大学学科和人才优势,立足地方产业和资源基础,加快构建医学人才培养、临床专科建设等新平台,力争取得实实在在的合作成效。
附2:
2020年1月10日,教育部和山东省人民政府发布《关于整省推进提质培优建设职业教育创新发展高地的意见》(鲁政发〔2020〕3号,以下简称《意见》);1月14日,部省共建国家职业教育创新发展高地领导小组召开第一次会议,审议通过上述《意见》,研究确定部省共建机制;同日,山东省教育厅举行新闻通气会,宣布由教育部、山东省人民政府共建的首个“国家职业教育创新发展高地”正式启动;2月28日,山东省教育厅印发《关于迅速行动加快推进职教创新发展高地建设的通知》(鲁教职函〔2020〕3号),要求全面提速,整体提升工作节奏。3月份成立了部省共建国家职业教育创新发展高地领导小组。