ofo或将被滴滴低价收购 戴威已将目光转投区块链

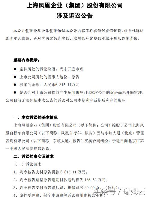
8月31日,上海凤凰自行车有限公司一纸诉状,再一次将ofo的资金链问题推向了风口浪尖。凤凰自行车此次起诉ofo共享单车运营商东峡大通拖欠自行车货款人民币6815.11万元。ofo对此不予置评。
此外,另据第一财经记者独家获悉,滴滴仍酝酿于今年第四季度低价接盘ofo,后者公司内部正在逐步实施裁员。有ofo内部员工对记者透露称,八月下旬ofo总部只剩750人左右,九月初计划进一步裁员,人员规模大幅缩减,部分被允诺一定赔偿金的员工目前并没有到位。第一财经就此询问ofo,该公司否认了这一消息。
此外,作为被告方ofo创始人的戴威,目前已投身于区块链项目运作当中,通过与波场创始人孙宇晨的同学关系,积累到相关资金资源。同时多名原ofo共享单车主体老员工,也已从ofo转投到戴威所创立的区块链项目当中。
减缩员工与业务

据知情人士对第一财经记者透露,ofo内部裁员一直进行着,截至目前,包括行政、人力资源、公共关系、风险控制等基本职能部分几乎都有涉及。
实际上,关于ofo裁员的消息自今年上旬便频频传出,当时消息称,ofo因资金链紧张,总部开始逐步裁员。随后,如同多米诺骨牌效应一般,ofo国际业务逐步收缩、甚至直接关闭。
6月,ofo取消原来推行的25城芝麻信用免押;7月,ofo逐渐削减在美业务,同时撤出德国、澳大利亚、以色列等刚进入不久的国家;8月,《韩国先驱报》报道称ofo正准备退出韩国市场,将重心转至国内,同时ofo大部分韩国员工也被裁员。
业务收缩必然伴随人员裁减,ofo联合创始人于信曾公开表示,5月中旬,ofo计划将员工数量1.2万人裁减至8000人,大量运维师傅被“优化”,总部裁员500人。
据ofo内部员工透露称,八月下旬ofo总部只剩750人左右,九月初计划进一步裁员400人,人员规模大幅缩减,计划减至300人以内。但这些“裁员”举措均未伴随相应的赔偿方案。一方面,为避免主动型裁员所需要支付的赔偿金,ofo方面不会主动开口,但也不会派发重要任务或进行工作管制,感觉事业被耽误的员工会自己主动提出离职;另一方面,部分被允诺一定赔偿金的员工目前并没有到位。
“但是报销款项相继发放出来了,”另一名已离职的ofo员工对第一财经记者表示,他称,之前ofo主要将资金用于发放在职员工工资上,完全无暇顾及离职员工的赔偿或报销款,但近几日相关款项逐渐发放出来了。他认为上海凤凰自行车还是选择起诉ofo,是因为拖欠款项金额实在太大的原因。

矛盾爆发
8月31日,上海凤凰公告称,控股子公司上海凤凰自行车有限公司因与东峡大通(北京)管理咨询有限公司买卖合同纠纷,于近日向北京市第一中级人民法院提起诉讼。起诉理由为——2017年,凤凰自行车与东峡大通签订了《自行车采购框架协议》后,凤凰自行车与东峡大通签订了多份采购合同。经双方核对,截至起诉之日,东峡大通仍欠凤凰自行车货款人民币6815.11万元。

实际上,除了上海凤凰自行车厂,第一财经记者了解到,ofo与多家自行车厂与物流业务厂商之间爆发矛盾。
2017年5月,ofo与上海凤凰自行车厂达成战略合作,凤凰方面为ofo一年提供500万辆自行车,并预期通过此次合作实现4000万元收益。而整个2016年,凤凰自行车年产量为300万辆左右。
行业沉寂许久的凤凰自行车厂,寄希望于通过与ofo之间的合作实现行业翻身,承担“共享单车系列方案提供商”的角色,甚至于去年下半年直接投资了北京微蓝畅享与上海摩亭两家公司,用于研发智能锁与共享平台交易管理系统。

可惜,事与愿违,ofo于2017年底便停止自行车生产。今年5月6日,上海凤凰发布公告称,2017年ofo计划向其采购的自行车订单数量只兑现40%。其最新披露的半年报显示,截至2018年5月5日,凤凰自行车共向东峡大通及其关联公司提供各类自行车产品187万辆。同时,上海凤凰上半年业绩也急速下滑,报告期内营收3.53亿元,同比下滑55.72%;净利润1911.35万元,同比下降55.44%。8月,双方矛盾彻底公开化,上海凤凰直接将ofo运营商东峡大通告上法庭。
第一财经记者了解到的情况是,除了与自行车厂商之间龃龉深化,ofo与物流配送行业也闹翻。接近ofo方面的人士对第一财经记者表示,本周云鸟已连续两天到ofo总部公司前来催账,云鸟系一家致力于“同城供应链配送”的互联网平台,是在ofo产业链条上业务占比很大的物流服务商。第一财经记者据此向云鸟方面求证,对方表示会与公司业务部门进行确认。落地何处
此前,关于滴滴或将收购ofo的言论一度被热议,具体金额从14亿、20亿涨至25亿,舆论背后的推手也被多方猜测,有言论称系ofo方面故意抬高价格,或投资人为收购方案早日落地推波助澜,但据第一财经记者独家获悉,滴滴方面并无高额收购ofo的意愿,其计划是于第四季度直接低价接盘。

一方面,滴滴方面刚刚爆发顺风车命案事件,整个公司深陷舆论旋涡,不论收购事宜或者上市节奏,均在一定程度上受到影响;另一方面,马上进入秋冬季节的共享单车,损毁率将上升、使用率将大幅下跌,使得ofo愈发贬值,更利于收购方低价购入。
一位业内人士则对第一财经记者分析称,ofo一方面到冬季自身大幅贬值,另一方面又负债累累,最后谁来“背锅”、是亏是赚,还是未知数。但无论如何,整个市场上的可选项已然不多。
目前,整个共享单车行业陷入低潮与质疑。自2017年7月始,悟空单车、酷骑单车、小蓝单车、小鸣单车等相继陷入倒闭、合并。2017年10月,哈罗单车投身共享单车第一股永安行旗下,哈罗单车创始人杨磊将出任新公司CEO。今年4月,蚂蚁金服在原有4亿入股基础上,再次增资19亿,彻底将哈罗单车划归旗下。2018年8月23日,永安行发布未经审计的2018年中期业绩报告,上半年营收4.23亿元,同比下降10.8%;净利润6454万,同比增加5.2%。
不仅是ofo,整个市场留给共享单车行业的窗口已然不多。
从这个层面讲,戴威是聪明的,他早已将目光转向更广阔的领域——区块链。
获悉,上文所提原ofo COO张严琪既是离职、又未离开——他离开ofo共享单车主体公司,但参与到戴威新成立的区块链公司运作之中。据知情人士透露,戴威与波场创始人孙宇晨系同学关系,也曾炒过币、赚过钱,积累了相关资源。但孙宇晨所创立的波场及其发布的波场代币波场币TRX颇受质疑,此为另一话题。该人士对第一财经记者称,戴威不仅仅是通过区块链赚钱,是切实希望通过技术做些实事的。