
最近,很多家长都在询问三位一体相关信息, 今天从 三一是什么、报名条件、报名流程、高中各年级准备事宜 等方面进行讲解。
三位一体是什么?
“三位一体”是将考生的 学考(高中学业水平考试成绩)、综合素质评价结果(面试)、高考成绩三者按比例折算为综合成绩,择优录取。
一般来说,综合成绩=学业水平测试成绩×15%+综合测试成绩×25%+高考总分×60%
三位一体参与院校,可以分为浙江省属院校和高水平院校2类!
浙江省属院校 参与2021三位一体招生有44所,招生计划近万人,招生院校涉及省属重点大学、普通公办院校、独立院校、民*本科办**、少量 专科院校 , 能报名哪个学校的三位一体是由学考中A和B的个数决定。且考生可报考的院校数量不限。
高水平大学参与三位一体有7所,分别是: 中国科学院大学、复旦大学、上海交通大学、浙江大学 、香港中文大学(深圳)、南方科技大学和华南理工大学。 报名主要以首考成绩为主,同时参考平时成绩。
三位一体适用于各个成绩段的学生,其录取分数相较统招可低几十分。
三位一体适合考生
通过分析三位一体的报名、考核及录取流程,发现 三位一体适合以下六类考生报考:
1、各段线边缘,容易提升就读院校层次。
例如,一段线上下浮动考生想就读本科院校。
2、专业意向明确。
各高校公布三位一体招生章程时,会直接列出招生专业,如果想就读的专业有招生,就可以进行报考
3、能说会道型,更易在综合素质面试中拿高分
省内高校的综合素质测试一般是以面试为主的,如果在面试环节能够更好表现自己的优点,拿取高分,则高考成绩可以相对低十多分,甚至可能达到几十分,毕竟通过折算,面试1分相当于高考5分。
4、学考成绩优秀
这样在选择报考院校时,可以选择范围大且可以尽量选择好的院校。同时,学考等级也要折算分数计入综合成绩,更有优势
5、成绩波动大
有部分考生考试成绩不稳定,忽高忽低,高考发挥怎样不知。可以通过三位一体选择冲稳保院校,最后根据高考成绩发挥好坏,确定是否报考。
6、就读名校
中国科学院大学、复旦大学、上海交通大学通过三一的招生人数是统招的十几倍,再有香港中文大学(深圳)和南方科技大学只通过三位一体招生。
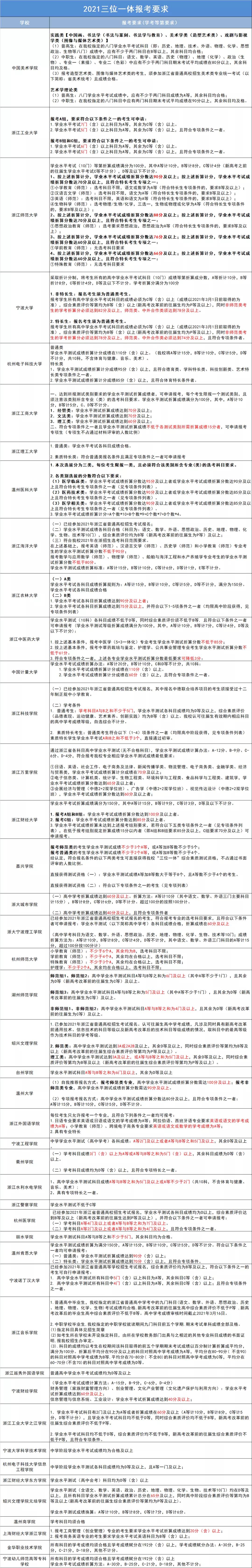
三位一体报名条件

三位一体报考流程
省属高校的三位一体报考流程如下:

学校公布招生章程。
公布时间一般在1-2月左右,因此需要提前准备
每年各高校的报名条件变化不大,所以各位考生可以先参照往年报名条件,结合选择报考院校步骤,提前圈定报考院校。

考生报名并提交材料。
报名是在要报考学校的招生官网下的三位一体系统中进行的,考生需要依据招生章程中需要材料,提前准备。
一般需要材料有:
A、《三位一体综合评价申请表》,可以在系统中填写、提交并*载下**打印,并盖学校教务处公章。然后重新拍照上传。
B、高中阶段获得的获奖证书或证明材料,并拍照上传。
C、个人陈述,须由本人亲笔手写。大家可以提前写好,注意一定要按照招生章程要求且字迹工整。
D、身份证复印件。
除了上述之外,可能还要其他需要材料,大家按照招生章程准备即可。

学校初审并公布初审名单。
学校会依据大家提交材料,由专家评审,最终在三位一体报名系统及招生官网公布通过初审名单,在名单上的考生可以进行确认和缴费,并要为接下来的综合素质测试做好准备。

参加综合素质测试 。
大部分省属院校的综合素质测试时间为3-4月。
综合素质测试考试内容由学校自己决定 ,大部分学校都是面试形式 。 小部分学校的综合素质测试会采用笔试+面试形式进行, 比如温州医科大学和温州商学院。

公布入围名单。
考生参加综合素质测试后,各学校会在报名系统和招生官网公布入围名单。

参加高考。
不管是否报名三位一体,高考都必须参加。

填报志愿。
在入围名单中的考生可以根据高考分数和自己喜好,选择是否要报考,一旦确定填报必须是提前批的第一志愿。不想去就不要填。
注意事项有两点:
一 是不管考生是哪段考生,只要在入围名单就可报考;
二 是如果考生是一段考生,因提前批和一段志愿填报时间一致,所以既要填报提前批志愿,又要填报普通类志愿。防止提前批未录取,一段未填,直接滑档到二段,要知道二段基本没有好的专业和院校。
高水平大学三位一体报考流程:
学校公布招生章程 —— 考生在学校招生官网/阳光高考网进行报名并提交材料 —— 学校初审并公布初审名单 —— 在浙江省教育考试院确认录取顺序 —— 参加高考 —— 进行综合素质测试 —志愿填报— 查询结果。
高中各年级三一备考策略
在这里,要为各位高中生家长提个醒,升学途径多种多样,但是各种升学途径都需要提前了解、准备,三位一体也是一样的。
作为一个高一、二家长 ,如果有意向通过“三位一体”进入高校,认真了解参与三位一体的院校有哪些,评估孩子的成绩,确定几所目标院校,了解近两年招生专业和招生人数,分析近两年的报名条件,提前规划,看孩子是否需要参加竞赛,参加哪类竞赛,选考科目怎样确定以及学考怎样拿到更多的A和B。
如果是报考高水平大学三一,那在选考科目上一定要慎重选择,大部分专业都是必限物理,再有就是笔试一般是以数学物理为主,难度介于高考与竞赛之间,这个需要考生根据自身情况,适当准备。
作为一个高三家长
省属三位一体和成绩无关,提前了解信息,准备材料,为孩子做好准备。
如果是报考高水平大学三一,一定要注重首考,一般来说四门首考的成绩需要在390分及以上,但是各专业的初审通过情况会有所不同,具体看情况;同时各院校之间会有生源竞争,所以,初期报名一定要多报几所,再有就是要去考试院确认录取顺位,但也要根据成绩考虑是否需要。