
一、公司基本情况
1、公司成立于2005年6月22日,于2016年3月8日整体变更为股份有限公司,目前注册资本36,000.8752万元,
2、截至本招股说明书签署日,公司控股股东为葫芦娃投资,其直接持有公司16,707.90万股股份,占公司发行前全部股本的46.41%。
公司实际控制人为刘景萍及汤旭东夫妇。刘景萍通过持有葫芦娃投资60%的股权间接持有公司27.85%的股权,并通过持有杭州中嘉瑞0.42%的份额间接持有公司0.04%的股权;其配偶汤旭东直接持有公司1,095.60万股,占比3.04%,并通过持有葫芦娃投资40%的份额间接持有公司18.56%的股权,通过
持有杭州中嘉瑞67.08%的股权间接持有公司6.12%的股权。
3、截至目前,公司股权结构如下:

其中:杭州中嘉瑞系员工持股平台;卢锦华系汤旭东弟媳;汤杰丞系汤旭东侄子。阮鸿献为一心堂药业董事长;高毅为益丰大药房董事长;此两人供职公司为发行人前五大客户。中证投资和金石翊康系中信证券全资控股企业。
由于阮鸿献和高毅在葫芦娃持有股份,因此发行人将一心堂和益丰大药房参照关联方披露了与此两方的交易,将与一心堂药业以及与益丰大药房的交易价格与其他非关联方进行了对比。
本次发行前各股东间的关联关系及关联股东的各自持股比例如下:

4、本次发行股票数量不超过4,010.00万股,占发行完成后公司总股本的比例不低于10%(最终发行数量以证券监管部门核准的数量为准),不安排公司股东公开发售股份。
本次发行募集资金扣除发行费用后,将按轻重缓急顺序投资于以下项目:

公司的保荐机构为中信建投证券,会计师为天健,律师为北京国枫。
5、报告期内,公司财务状况如下:




从财务状况来看,报告期内,公司的业绩增长是相当强劲的,报告期内,公司营业收入分别为4.87亿元、6.55亿元、9.84亿元和6.11亿元,相应各年度录得归母净利润分别为3,376万元、4,912万元、10,054万元和4,064万元。不只是连续增长,净利润更是在申报期最后一个整年度迈入了亿元门槛,可以说按照最近的审核尺度,公司过会几乎没啥问题。
二、公司业务及财务状况
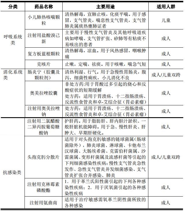
1、公司是以儿科用药为发展特色,主要从事中成药及化学药品的研发、生产和销售、具备完整制药产业链的高新技术企业,产品应用范围涵盖呼吸系统类、消化系统类、全身抗感染类等多个用药领域。
公司主要产品为小儿肺热咳喘颗粒、注射用盐酸溴己新、复方板蓝根颗粒、克咳片等呼吸系统制剂;奥美拉唑肠溶胶囊、肠炎宁(胶囊及颗粒)、注射用奥美拉唑钠、注射用二氯醋酸二异丙胺葡萄糖酸钠等消化系统制剂;头孢克肟分散片、注射用氨曲南、注射用克林霉素磷酸酯等全身抗感染类制剂;以及少部分妇科用药、心血管系统用药、神经性系统用药制剂产品。具体如下:

目前,发行人共拥有295个药品批准文号,其中58种产品进入国家基本药物目录, 97种产品进入国家医保目录,其中公司生产的化积片、尼美舒利缓释胶囊为独家剂型产品,小儿肺热咳喘颗粒(4g)、肠炎宁胶囊(每粒装0.3g)、肠炎宁颗粒(每袋装2g) 为独家规格产品;公司核心产品小儿肺热咳喘颗粒(4g)已纳入国家基本药物目录和国家医保目录,肠炎宁颗粒(每袋装2g)已纳入国家医保目录。
看到上述产品,是不是感觉这些药物都比较耳熟能详,对的,公司与葵花药业、康恩贝等企业在小儿肺热咳喘药物及肠炎类药物方面展开竞争,不过目前公司只是追随者:


报告期内,公司主要产品的销售构成如下:

从公司产品的销售构成可以看出,以上列举的小儿肺热咳喘颗粒和肠炎类药物为公司的主打产品,在主打产品上公司尚不能做到行业领头羊的位置,其他收入占比小的也就可想而知了。公司以上的现状也能从其财务状况中反映出来,从财务数据来看,作为一家医药企业,公司的营销推广费比较高,研发费用相对不那么多:
(1)报告期内,公司销售费用的明细情况如下表所示:

公司销售费用
销售费用占比最大的为业务推广费,报告期内公司业务推广费显著增长,报告期各期内分别为 4,686.43 万元、9,016.30 万元、 30,955.70 万元和 21,763.92 万元,主要系一方面2017年1月全国推广实施两票制,使得原由代理商承担的业务推广费转由公司承担,导致公司销售费用支出明显增加;另一方面公司通过配送商模式销售给医院终端的产品销量有所增长。
业务推广费明细如下:

业务推广费用明细
此外,销售费用中职工薪酬情况:

销售费用中职工薪酬情况
(2)研发费用:

公司研发费用
将研发费用和业务推广费对比可以发现,公司每年的研发支出增长并不是很大,反而销售费用一直呈现翻番式的增长, 笔者认为公司没有自己的独创产品,没有拳头产品,没有自己独创的新产品,做得都是市场上的成熟药物,导致公司自己和其他药企只能展开追随式竞争。
关于研发费用,反馈意见询问如下:招股说明书披露,报告期内发行人研发投入分别为1,119.84万元、1,962.28万元及4,333.49万元。请在招股说明书分析并补充说明:研发费用的范围界定、具体构成和会计核算情况,研发投入是否与发行人的研发项目、技术创新、产品储备相匹配,近三年研发费用所形成的主要成果及对主营业务的贡献程度。是否存在研发投入资本化的情况,无形资产的摊销期、摊销方法及摊销金额,是否符合会计准则的规定,与研发投入相关的内控制度,委托研发项目的研发进度与研发投入配比以及会计处理情况。请保荐机构说明对发行人相关内控制度是否完善、执行是否有效的核查情况。
关于整个期间费用,证监会问询意见如下:(1)结合行业经营特征,补充分析并披露主要期间费用项目的变化与生产经营规模变化、销售增长、实际业务发生情况是否具有一致性,期间费用率逐年波动的合理性以及能否反应发行人的规模效益,是否存在少计费用的情况;(2)业务推广费的具体构成、使用情况及其合理性,业务推广费的主要支付对象、金额及匹配性,防范商业贿赂的相关内部控制措施;(3)请结合报告期内的销量、平均工资等情况逐项说明销售费用和管理费用中各项目的变化是否与发行人的经营状况一致,对于与生产经营的变动情况不符的项目请详细说明原因;(4)量化分析销售费用率、管理费用率低于行业可比上市公司的原因及合理性。请保荐机构、申报会计师核查上述情况,说明期间费用的完整性、期间费用率的合理性,并明确发表意见。
2、报告期内,公司主要产品的单位售价及价格变动幅度情况如下:

主要产品的单位售价及价格变动幅度情况
由上表可知,报告期内,公司几乎所有的大类产品的价格都呈上升态势 。报告期内,公司主要产品价格波动幅度较大,主要原因包括: 1、受两票制影响,公司产品配送商渠道销售占比逐渐上升,且配送销售定价较高,导致主要产品平均单价及毛利率上升;2、因产品单位成本的上升或规格变化公司对部分产品进行提价。
另外,关于销售的季节性:医药与人的生命健康息息相关,具有较强的需求刚性,因此,从整体看医药行业不存在明显的周期性,总体也不存在明显的区域性和季节性。但某些疾病的发生与气候变化相关,且不同地区的经济发展水平、环境状况、医疗水平存在差异,因此对某类药物而言,存在一定的季节性或区域性特征。如消化系统疾病在夏季发病率较高,而呼吸系统疾病则在冬季、春季等时期发病率较高,在一定程度上也会影响相应药品的销量。
公司前五大客户如下:

公司前五大客户
3、报告期内,公司主要原材料采购情况如下:

公司采购情况
报告期内主要原材料采购单价分析:

主要原材料采购单价
从上表可知,公司采购的主要原材料中,除白砂糖采购价格在下降外,其余采购单价基本都在上升。
前五大供应商情况:

三、“两票制”、“带量采购”等医药政策对公司业务的影响
这几年来,医药行业进行了一系列的改革,影响深远的莫过于“两票制”和“带量采购”等政策的实施。这给医药类行业的经营产生了一些影响。
关于一致性评价和带量采购,证监会的反馈意见要求如下:
(1)招股说明书披露,发行人目前公司主要化学药品产品通用名下生产企业通过一致性评价的较少,公司在公立医疗机构集中采购环节受一致性评价影响较小。但是,开展一致性评价将增加公司经营成本,如公司所生产的主要化学药品产品未能通过一致性评价,或通过时间明显晚于其它企业,则将会对公司药品在公立医院集中采购环节的销售环节或未来药品批准文号再注册环节带来不利影响,从而对公司经营业绩产生不利影响。同时,2013年以来,医药工业的销售利润率水平稳步上升。但由于国家通过医保控费、药品招标制度改革、带量采购等手段持续对药品价格进行调控,药品终端价格呈下降趋势。请发行人补充说明上述“一致性评价”“带量采购”等政策对发行人当前及未来生产经营情况的影响,并在重大事项提示中进行充分风险提示。
(2)请发行人、保荐机构说明“两票制”和“一致性评价”对发行人未来经营持续性和稳定性的影响、发行人采取的应对措施,相关行业政策的变化和调整是否对发行人持续盈利能力造成重大不利影响。请发行人结合近年来国家对医药行业出台的相关政策,分析并披露发行人的相关产品是否存在被调出基本药物品种目录或医保目录的风险,发行人的主要产品近期是否存在价格大幅下降的风险。请保荐机构、发行人律师补充披露发行人参与各省区药品招投标的详细情况,就相关合规性发表意见。
在招股书内,公司对上述政策的影响进行了多方面的论述:
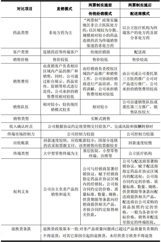
1、“两票制”实施对公司销售模式产生影响:
为顺应国家在药品流通领域改革,公司自2017年开始,针对以公立医疗机构为终端客户的产品,逐步由传统的经销模式转变为配送商模式。配送商模式下配送商主要为具有较强配送能力、资金实力和商业信誉的区域性或全国性的大型医药流通企业,因此,公司直接将产品销往该类客户,并由其直接销往终端医疗机构。
在配送商模式下,公司产品的定价主要在各省市招标价格的基础上,考虑配送商的配送成本、回款周期以及税收等因素确定向配送商销售价格。

报告期内,公司三种模式下的销售情况如下:

2、应收账款情况

对于应收账款的增长,公司解释如下:公司应收账款逐年上升,且占当期主营业务收入比例逐年提高, 主要原因系一方面报告期内公司销售规模不断增长,导致应收账款增加;另一方面受全国推行两票制影响,发行人部分产品销售由传统经销模式改为配送经销模式, 在配送经销模式下公司客户以大型医药流通企业为主的配送商,由于配送商下游客户为医疗机构,回款流程较长,回款时间较慢,公司给予配送商信用期长于传统经销模式,随着配送经销模式下收入的快速增长,公司应收账款规模在报告期内增长较快。
公司应收账款账龄略有所增长,一方面随着公司业务规模的增长,应收账款规模增加,使得累积的逾期应收账款增长;另一方面,由于“两票制”政策实施后,大医药流通企业不断吞并各地小的流通企业,行业集中度提高,部分体量较小的企业发展空间受限, 进行业务转型或不再经营, 受行业波动、 中标区域变化、市场及产品调整、产品合作关系变化等多方因素影响,报告期内公司部分客户不再与公司合作,遗留尾款尚未回收完毕。对于三年以上的应收账款,公司已经全部按照会计政策全额计提坏账。

3、发行人营业成本变动小于营业收入变动,主要原因系受“两票制”政策影响,发行人配送商销售模式下产品单价上升致使营业收入上涨幅度较大,而单位成本构成波动较小。剔除两票制影响因素后,报告期内公司营业收入和营业成本变动趋势基本一致,但营业收入增幅仍略高于营业成本增幅,主要是
一方面受“两票制”政策影响,虽然剔除两票制销售费用影响,但出于回款周期及回款风险考虑,配送商销售模式下产品毛利率仍相对略高,二是公司小儿肺热咳喘颗粒、肠炎宁胶囊、克咳片等产品自主提价以及注射用盐酸溴己新等高毛利率产品销售占比提升,两项因素使得营业收入增长率高于营业成本增长率。
报告期内,发行人营业成本变动小于营业收入变动,发行人营业成本与营业收入的配比关系如下:

4、两票制对毛利率的影响,招股书内做了如下披露:
报告期内,不同产品类型毛利率及毛利率贡献情况如下:

报告期内,不同销售渠道毛利率情况如下:

报告期内,公司综合毛利率提升很快。反馈意见要求如下:
招股说明书披露,报告期发行人综合毛利率分别为40.25%、48.55%和61.38%,毛利率提高较快。请在招股说明书:(1)补充披露不同产品、不同销售渠道毛利率,如果差异较大,说明原因;(2)请分别从上、下游产业的波动情况,补充分析和披露产品售价、单位成本、产品结构的变动趋势,量化分析对发行人毛利率的影响;(3)请补充分析毛利率计算的合规性,说明计算依据是否充分,各报告期收入确认与相关成本费用归集是否符合配比原则,营业成本和期间费用各构成项目的划分是否合理;(4)结合“两票制”,量化实施前后对发行人毛利率的影响,发行人毛利率的绝对值、变动幅度及变动趋势与行业可比公司不一致的原因及合理性。请保荐机构、申报会计师对毛利率变动的合理性、未来趋势、潜在风险进行分析,核查毛利率计算的准确性,并明确发表意见。
其中:配送渠道毛利率高于传统经销渠道的原因主要系配送渠道下产品定价高于传统经销,其定价较高的原因主要包括:A.受两票制政策影响,公司需自行承担渠道开拓、业务推广费用;B.配送渠道的客户回款周期较长导致企业资金成本增加;C.因配送渠道销售价格较高,公司增值税税负相应增加。
招股书内分产品列示了各产品的收入占比、单位售价、单位成本、毛利率、毛利率贡献和变动等。
招股书披露了两票制实施前后对公司毛利率的影响:
报告期内,两票制政策的实施对公司产品销售模式产生较大影响,两票制实施前,公司向公立医院终端客户销售产品主要以传统经销渠道为主,两票制实施后,转为以配送渠道实施产品的销售。由于配送渠道的定价明显高于传统经销模式,配送渠道毛利率明显高于传统经销模式。报告期内,公司各渠道销售占比、毛利率及毛利率贡献情况如下:

公司主营业务毛利率上升较快主要受两票制影响。2016年至2018年度公司直销渠道毛利率贡献略有所下降,传统经销毛利率贡献下降较快,毛利率贡献由2016年27.06%下降至12.86%, 公司综合毛利率增长主要系毛利率水平较高的配送渠道销售占比上升所致。
与同行业可比上市公司的毛利率对比如下:

从毛利率变动趋势来看,报告期内,受 2017 年、 2018 年两票制逐步实施影响,同行业上市公司均有较大幅度增长,其中化药行业受两票制影响较大,公司综合毛利率变动趋势和同行业上市公司一致。
从毛利率变动幅度来看, 2016 年至 2017 年,同行业上市公司平均综合毛利率上升 9.7%,公司综合毛利率上升 8.33%,变动幅度基本一致;2017 年至 2018年,同行业上市公司平均综合毛利率上升 4.25%,公司综合毛利率上升 12.83%,公司毛利率变动幅度大于同行业上市公司平均水平,主要系公司 2018 年通过两票制配送的注射类药品销售情况增长较快,代表性产品注射用盐酸溴己新、注射用奥美拉唑钠、注射用氨曲南等三个产品的毛利率增长贡献占综合毛利率增长的61.42%;2018年至2019年6月,同行业上市公司平均综合毛利率下降0.48%,公司综合毛利率上升0.64%,变动幅度差异较小。
从毛利率绝对值来看,报告期内,公司2016年、2017年主营业务毛利率略低于同行业上市公司,主要系公司以中成药及儿科用药为主,且OTC市场销售占比较高,导致产品毛利率较低。受两票制影响, 2017年以来,化学制剂因处方药占比较高,终端客户以公立医疗机构为主,逐渐采用配送模式进行销售,产品售价及毛利率较高,因此化药行业平均毛利率高于中药行业;报告期内,公司化学制剂营业收入占比不断提高,毛利率增长速度较快,2018年,公司中成药及化学试剂营收比例接近1:1,综合毛利率居于中药行业可比上市公司与化药行业可比上市公司平均毛利率之间,与公司收入结构基本相符。
5、在风险提示部分:
公司披露如下:



6、此外,招股书还披露了发行人参与各省区药品招投标的详细情况,部分内容如下:

四、公司其他信息:
1、对于部分未缴纳住房公积金的员工,公司解释如下:
截至2019年6月末,除退休返聘、在其他单位缴纳/个人身份缴纳、入职30天内新员工等原因外,公司已为符合法定缴纳条件的员工缴纳社会保险和住房公积金,对于符合法定缴纳社保、住房公积金条件而未缴纳的员工主要是由于自愿放弃、处于试用期等原因未缴纳社保、住房公积金。
2016年末和2017年末,发行人未缴纳住房公积金员工人数较多,主要系广西维威、浙江葫芦娃未缴纳公积金。在此期间,发行人采取提供员工宿舍、住房补贴的方式满足员工的住宿需求。
2、由于葫芦娃这一形象耳熟能详,招股书应证监会要求介绍了发行人无形资产与动画形象葫芦娃的关系:

3、由于发行人和中介机构在首次申报时完全按照首发招股书准则的最低要求披露的招股书,证监会认为公司信息披露不全,故在反馈意见内专门做出了如下要求:
请发行人、保荐机构及相关中介机构提高申报文件制作水平和信息披露质量,保荐机构项目组不应仅按照招股书准则的最低要求进行信息披露,请保荐机构内核和质控部门尽职履责,监督项目组提高工作质量和信息披露水平。
总结:
这是一家稳健,但并不那么卓越的企业,上市会比较容易,毕竟有着优良的业绩作为保障。而且在新冠肺炎尚未完全遏制住的背景下,作为一家主打呼吸类药物的企业,无疑是给了审核人员极大的印象分。
不过,从笔者前面分析可以看出,总的来说,公司是个追随者,在研发支出投入不多的情况下,想突破现有局限是不易的,但是作为投行从业人员,这些不是我们需要考虑的问题,我们只要知道,在现行审核背景下,这么一个业绩不错,规范程度相当好的企业,是我们的绝对优质客户就对了。而且招股书内对于两票制和带量采购等的影响分析是很值得投行从业人员学习的。
至于公司上市后,股票价值几何,就要留给市场做判断了。