CPTN讯,大会主题为“SBRT及质子重离子放射治疗”的中国生物医学工程学会精确放疗技术分会放射物理学组第三届学术研讨会将于 2017 年 6 月 17日在广州举办 。
主办方授权CPTN发布会议通知如下:(点击图片*载下**可以放大查看)




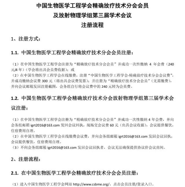
注册流程






大会主席/执行主席、致辞嘉宾、演讲/主持/点评专家介绍:
大会主席

毛凯
中日友好医院放射治疗科首席物理师。
任“全国医用设备资格考试”LA物理师、X(r)刀技师、物理师专业委员会委员兼秘书、全国医用电器标准化技术委员会放射治疗分技术委员会委员、中华医学会北京分会放射肿瘤专业委员会委员、北京市职业卫生(含放射防护)技术机构资质审定专家、北京抗癌协会肿瘤放疗专业委员会委员、北京医师协会放疗专科医师(含放疗技师)分会理事、中国医学装备协会放疗装备与技术分会理事、中国计量测试学会电离辐射专业委员会委员、质子重离子多学科协作组专家、中国生物医学工程学会医学物理分会委员、2000年参与创建中囯生物医学工程学会医学物理分会京津冀物理学组、2015年参与创建中囯生物医学工程学会精确放疗技术分会任副主委、2015创办中囯生物医学工程学会精确放疗技术分会放射物理学组任主委、2017年创办520中囯生物医学工程学会精确放疗技术分会放射物理医工结合的剂量维修学习班、研发多款放疗软件用于临床放射治疗。
执行主席

黄晓延
中山大学肿瘤防治中心放射治疗科副主任、新院区建设办公室副主任,理学硕士
任中国生物医学工程学会精确放疗分会放射物理学组副主任委员、中国生物医学工程学会医学物理分会委员、中国医学装备协会放疗装备与技术分会委员、全国医用电器标准化技术委员会放射治疗核医学和放射剂量学设备分技术委员会委员、广东省医学会放射肿瘤分会委员、广东省抗癌协会放疗专业委员会委员、广东省生物医学协会医学物理专业委员会常委、广州市抗癌协会放射肿瘤学专业委员会常委、《中国医学物理学杂志》、《中华放射医学与防护杂志》编委。
致辞嘉宾介绍

马骏
中山大学肿瘤防治中心常务副主任,常务副院长主任医师,博士生导师
任国务院学位委员会第七届学科评议组副召集人(特种医学组)、中华医学会放射肿瘤治疗学分会常委、中国抗癌协会鼻咽癌专业委员会第四届委员会副主任委员、中国抗癌协会肿瘤分期专业委员会第一届委员会副主任委员、中国抗癌协会鼻咽癌专委会副主任委员、中国医药生物技术协会生物医学信息分会副主任委员、广东省医学会放射肿瘤学分会副主任委员、广东省抗癌学会理事、广东省医学会常务理事、广东省医师协会肿瘤专科医师分会副主任委员、中华放射学会广东省分会副主任委员、中华医学科技奖第三届评审委员会委员以及广东科技奖、国家自然科学基金委和科技部国际合作项目评审专家,并兼任《Chinese Journal of Cancer》执行编委,《Int J Radiation Oncology Biol Phys》、《Yonsei Medical Journal》、《BMC Medical Genomics》、《Oncology Reviews》等杂志特约审稿人和《中华放射肿瘤杂志》、《广东医学》、《中国肿瘤临床》及《癌症》等国内医学杂志编委。

康静波
海军总医院肿瘤诊疗中心主任 、主任医师、医学硕士,硕士研究生导师
任中国生物医学工程学会精确放疗技术分会委员会主任委员、全国肿瘤精确放疗技术学科首席科学传播专家、中国肿瘤微创治疗联盟立体定向委员会主任委员、国际立体定向放射外科协会(ISRS)委员、全军放射肿瘤学会副主任委员、中国医学装备协会常务理事、世界中医药协会疼痛康复委员会副会长、北京抗癌协会放疗专业委员会委员、北京医师协会放射治疗医师(技师)分会理事、中国医学装备协会放疗装备与技术分会委员、中国大型医疗设备上岗正培训专家、中国装备医学杂志编委、癌症进展杂志编委、山东医药杂志编委、慢性病学杂志编委。

王绿化
中国医学科学院肿瘤医院副院长(兼任深圳市肿瘤医院院长),主任医师,博士生导师
任中央保健会诊专家、中华医学会放射肿瘤治疗学分会主任委员、中国抗癌协会肿瘤放射治疗专委会副主任委员、中国临床肿瘤学会(CSCO)副理事长北京医师协会放疗专业专家委员会副主任委员、中国抗癌协会肺癌专业委员会委员、《中华放射肿瘤学杂志》执行编委、《国外医学》临床放射学分册编委、《中国微创外科杂志》编委、《肿瘤研究与临床》编委、《临床肿瘤学杂志》编委、《The Chinese-German Journal of Clinical Oncology》(英文版)编委、Peer Reviewer of 《International Journal of Radiation Oncology Biology & Physics》。

刘孟忠
中山大学肿瘤防治中心放疗科主任导师、教授、博士生导师,食管癌放射治疗首席专家
任中华医学会放射肿瘤治疗学分会委员、广东省医学会放射肿瘤学分会主任委员、广东省放射治疗质量控制中心主任、广东省抗癌协会食管癌专业委员会副主任委员、中山大学肿瘤学教研室副主任、广东省抗癌协会肝癌专业委员会委员、《中华放射肿瘤学杂志》编委、《Chinese Journal of Cancer》编委。
专长:食管癌、肺癌和前列腺癌等胸腹部肿瘤的放射治疗。
演讲专家介绍 (以演讲时间排序)

徐志勇
上海交通大学附属胸科医院放疗科物理技术部主任、博士、副研究员、硕士生导师、注册核安全工程师
任中华医学会放射医学与防护分会委员、中国医师协会肿瘤放射治疗分会委员、世界华人肿瘤放射治疗医师协会常委、中国生物医学工程医学物理分会委员、中华医学会放射肿瘤学分会放射物理组委员、上海市放射治疗治疗控制中心委员兼秘书、上海市医学会肿瘤放射治疗专业委员会委员兼秘书、上海市医学会放射医学与防护分会副主任(筹)、苏州大学放射医学与防护学院兼职教授、江苏省常州市肿瘤研究所副所长、《中华放射医学与防护杂志》编委、《中华放射肿瘤学杂志》编委、《中国医学物理杂志》编委、《国际放射防护核医学杂志》编委。

吴昊
北京大学肿瘤医院放疗科副主任,硕士研究生导师,首席物理师,高级工程师。
任国家级放射卫生技术评审专家、国家卫生标准委员会放射卫生标准专业委员会委员、全国医用电器标准化委员会放射治疗、核医学和放射剂量学设备分会委员、中国辐射防护学会放射卫生分会常务理事、中国抗癌协会肿瘤放射治疗专业委员会委员、中华医学会放射医学与防护学分会委员、中华医学会放射肿瘤治疗学分会青年委员、《中华放射医学与防护杂志》编委。
毛凯(详见大会主席介绍)

郭跃信
郑州大学第一附属医院放射治疗部副主任、主任技师、放射物理师。
任中华医学会放射治疗学分会放疗技术学组副组长、中国生物工程学会医学物理分会京津冀+放射物理专业组委员、中国生物医学工程学会精确放疗技术分会放射物理专业组委员、河南省医学会放射治疗学分会第五届常委、放射物理专业学组副组长、北京医学会放射治疗学会第一届泛京津冀术中放疗协作组常委、郑州市医学会第一届放射肿瘤专业委员会委员、河南省综合评标库专家。

孙文钊
中山大学肿瘤医院放疗科物理师,特种医学在职博士生
长期从事加速器的验收与测试,日常质控,计划设计等临床工作。
申文江(详见主持专家介绍)

金井达明
日本第一个重离子装置HIMAC的研究团队成员,日本国立放射线医学综合研究所NIRS医学物理部部长,群马大学重离子医院开业阶段的首席医学物理师,群马大学博士生导师。

辻井博彦
医学博士,“世界重离子肿瘤治疗第一人”,1990年担任筑波大学临床医学系教授,并实施首例质子束治疗深部肿瘤;1994年担任NIRS重离子医科学中心医院院长,成功实施世界首例重离子肿瘤治疗。
2006年就任国际粒子束治疗研究组(PTCOG)会长,所属日本放射线肿瘤学会/日本医学放射线学会/癌症学会/癌症治疗学会。

熊田雅之
理学博士,现任日本国家中央研究院物理研究所的教授,碳素线癌治疗研究所的教授,放医研的客座教授,PTCOG组委会委员。

肖国青
中国科学院近代物理研究所所长、兰州重离子加速器国家实验室副主任、研究员、博士生导师
任国家基金委咨询委员会委员、空间探测学会副主任、中国核物理学会常务理事、甘肃省物理学会理事长等。长期从事放射性束物理、高电荷态原子物理和重离子应用等研究。2012年获得全国优秀科技工作者称号。

傅深
复旦大学附属肿瘤医院放疗中心副主任,上海市质子重离子医院放疗科主任。教授,主任医师,博士生导师。
任中国抗癌协会肿瘤放疗专委会/中华放射肿瘤学会生物组/中国临床肿瘤学会等5个肿瘤专科委会委员。上海核学会肿瘤放射治疗及影像专业委员会主任委员。93年毕业于复旦大学附属肿瘤医院肿瘤学专业,99年美国约翰.霍普金斯大学肿瘤中心完成博士后。作为第一或通讯作者发表SCI论文50余篇,著作(副主编)2部。作为第一负责人主持含国家自然基金,上海市科委重点项目等各类项目14项,张江国家自主创新重大项目专项负责人之一,国家科技部重点研发项目首席科学家,专业方向为肿瘤综合诊治尤其放疗新技术(包括质子重离子技术)的临床应用及肿瘤临床转化研究。

柴山晃一
任职于放射线医学综合研究所 放射线医学综合研究所医院 诊疗放射科技师室
任日本smart诊疗放射线技师、临床试验指导教官、放射线关联机器管理士、放射线治疗专门放射线技师、日本放射线治疗专门技师认定机构评议委员

李左峰
美国佛罗里达大学医学院放疗系教授,佛罗里达大学质子中心医学物理部主任, 美国医学物理学会(AAPM) 会士(Fellow),博士
曾任美国医学物理学会 (AAPM) 放疗委员会副主任、近距离放疗委员会主任,并参与多个AAPM专业运作标准报告的写作制定。2005年起参与佛罗里达大学质子中心的建造,负责设备安装、调试、及临床技术运行。
黄晓延(详见执行主席介绍)

Jörg Hauffe
物理学博士学位,德国爱尔兰根大学,专注于粒子物理和半导体科技。曾任德国爱尔兰根质子治疗集团董事;PROHEALTH AG首席执行官,负责德国慕尼黑质子中心的开发,建设与管理;AD VERWAR=LTUNGS-GMBH管理总监,负责监管德国、瑞士与意大利的多家医院;HAUFFE-CONSULTING首席执行官与创始人,先进放射治疗项目技术与管理顾问。
参与的粒子治疗项目:1995-1999 德国爱尔兰根质子中心,2000-2015 德国慕尼黑质子中心(RPTC)

戴建荣
中国医学科学院肿瘤医院院长助理、放疗科副主任、物理室主任。理学博士(PhD)、研究员、博士生导师
任中国生物医学工程学会医学物理分会委员候任主任委员、中华医学会放射治疗学分会常委、Medical Physiics杂志副主编、中华放射肿瘤学杂志编辑委员会常委
陈卫强
中国科学院近代物理研究所研究员,博士生导师。
2000年毕业于南开大学获博士学位。先后在德国罗斯托克大学、哥廷根大学、中央研究院化学所/台湾大学从事博士后研究。2004年7月中国科学院理化技术研究所任副研究员,2011年11月中国科学院近代物理研究所任研究员,主要从事粒子束放疗技术、金属纳米粒子的重离子束辐射增敏效应及机制研究。

王学涛
广东省中医院放疗中心主任,南方医科大学客座教授。医学物理博士、主任技师
任国家卫计委大型医用设备评审专家,广东省辐射防护学会培训专家,广东省医学物理学会常委,广东省中西医结合学会放疗专业委员会常委,广东省中医药学会肿瘤治疗与康复专业委员会常委,广州市医师协会放疗专业委员会常委。

单改仙
解放军第306医院物理师
中国生物医学工程学会精确放疗学会放射物理学组青年委员

彭逊
汕头大学医学院附属肿瘤医院放疗科副主任,放疗物理技术部负责人,副主任医生。
广东省生物医学工程学会物理专业委员会委员,广东省放疗抗癌协会放疗专业委员会委员,广东省医学会肿瘤学分会鼻咽癌学组成员。专业方向:肿瘤综合治疗与精确放射治疗。

罗龙辉
广东三九脑科医院肿瘤放射物理、工程师
从事肿瘤放射物理十年,擅长SRS/SBRT 计划设计和质控。参与省课题一项。

罗焕丽
重庆市肿瘤研究所放疗科,工程师,工学博士
主要负责放疗物理、质控及放射生物等相关工作与研究。
主持专家介绍(以主持时间排序)

王连元
中国人民解放军总医院放射治疗科主任技师物理师。
任全军放射肿瘤治疗学专业委员会放射物理工程技术组组长,医学装备协会放疗设备与技术分会副主任、中国粒子加速器学会理事。国家标准化委员会放疗分技术委员会专家,中国医学装备杂志编委,中国科学院重离子治疗专家委员会委员,CFDA审评专家,原医学物理分会副秘书长,全国LA岗位培训专家

高远红
中山大学肿瘤防治中心放疗科副主任,主任医师,硕士生导师
任中国抗癌协会大肠癌专业委员会放疗学组副组长、广东省抗癌协会大肠癌专业委员会常委、中国医师协会外科分会MDT指导委员会委员、广东省抗癌协会儿童肿瘤专业委员会委员

王石
清华大学工程物理系系医学物理与工程研究常务副所长,博士,高级工程师
任中华医学会放射肿瘤治疗学分会物理学组委员,全国医用计量技术委员会委员,中国生物医学学会医学物理分会理事。从事医学物理与工程科学研究与人才培养,2005年创建医学物理工程硕士班,十年来培养物理师200余名。

刘慧
中山大学肿瘤防治中心放疗科副主任,主任医师,教授
中国抗癌协会食管癌专业委员会青委会副主任委员、肿瘤营养与支持治疗专业委员会放疗学组委员、中华医学会放射肿瘤学分会会员、美国放射肿瘤协会(ASTRO)会员、广东省胸部肿瘤防治研究会副理事长

申文江
北京大学医学部放射肿瘤学系终身名誉教授。教授,主任医师。享受国家特殊津贴。
曾任中华医学会放射肿瘤学会常委;中华医学会科学普及学会主任委员;北京医学会放射肿瘤专业委员会主任委员;现任CSCO指导委员;中国老年肿瘤协会常委;国家标准委员会放疗分标委员会主任委员;北京医师协会放疗专家委员会主任委员;北京医师协会放疗医师(技师)分会会长;医学参考报放射肿瘤治疗学频道主编。
王绿化 (详见致辞嘉宾介绍)

钱朝南
中山大学肿瘤防治中心副主任、副院长。研究员、博士生导师。
曾兼职新加坡国家癌症中心转化研究实验室副主任。承担过国家自然科学基金重点项目和面上项目、卫生部重大专项分题等多项科研项目。2009年底开始担任Chinese Journal of Cancer 副主编。在SCI收录的杂志发表论文140余篇,为30多个国际期刊担任审稿人。是多个国家级科研基金委的评审专家,包括中国自然科学基金委、英国 The Medical Research Council、新西兰 Foundation of Health Research Council,等。

陈佳艺
上海交通大学附属瑞金医院放射治疗科主任,博士生导师,主治医师
任中华医学会放射肿瘤学会副主任委员,中国抗癌协会乳腺癌专业委员会常委,CSCO乳腺癌专委会委员,中国女医师协会肿瘤分会常务委员,中国医师学会肿瘤放射治疗分会会员,中国生物医学工程学会辐射与环境专业委员会常委,NCCN中国版乳腺癌专家组成员卫生部医政司乳腺癌诊疗常规修订专家组成员

席许平
主任医师,现任湖南省肿瘤医院放疗科常务副主任兼二病区主任;南华大学硕士生导师。
任:北京大学医学部近距离放疗研究中心客座教授;国家肿瘤质控中心放射治疗质控专家委员会委员;中国抗癌协会放射治疗专业委员会委员、鼻咽癌专业委员会常委及乳腺癌专业委员会委员;中国医学装备协会放射治疗装备与技术专业委员会常委;中国老年学学会老年肿瘤专业委员会放射治疗分委会常委;中国鼻咽癌分期工作委员会委员;泛珠江区域肿瘤放射治疗协作组常务执行委员;中华医学会医疗鉴定专家库成员;中华放射肿瘤学杂志编委; 中国健康促进基金会靶向药物临床研究专项基金专家委员会委员;甘肃武威重离子医院临床多学科协作组专家;湖南省放射治疗质量控制中心主任;湖南省医学会放射肿瘤学专业委员会主任委员及放射医学与防护专业委员会副主任委员;湖南省抗癌协会常务理事;湖南省卫生信息与医学装备学会理事及大型医用设备管理咨询专家委员会委员。

何韵
中山大学肿瘤防治中心院长助理、医务处处长、医保办主任。硕士学位
任广东省家庭医师协会副会长,广东省医院协会医务管理专业委员会副主任委员,广东省医学会医事法律专业委员会常委,广东省医院协会医院维权与自律委员会常委,广东省医院协会医疗保险管理专业委员会常委。

孙颖
中山大学肿瘤防治中心院长助理、放疗科副主任、*党**支部书记。医学博士(M.D., Ph. D.),教授,主任医师,博士生导师
任中华医学会放射治疗学分会青年委员、中国抗癌协会鼻咽癌专业委员会青年委员

林承光
中山大学肿瘤防治中心放射治疗科技师长,中山大学新华学院医学生物工程学系兼职教授。
任中华放射肿瘤学会技术学组副组长,广东省放射肿瘤学会技术学组组长,广东省抗癌协会放疗专业委员会常委,广东省放射治疗质控委员会委员,卫生部人才中心卫生专业技术人才评价专家,《中华放射肿瘤学杂志》通讯编委,全国大型医疗设备上岗证考试命题专家等职位。
点评专家介绍(以点评时间排序)

徐晓
天津医科大学总医院 教授,硕士生导师。
现任学术兼职 中国科协医学物理首席科学传播专家,中国医学装备协会理事,中国生物医学工程学会精确放疗分会物理学组常委,京津冀+医学放射物理专业组副主委,天津市建设项目职业病危害评审委员会评审专家,天津市职业病诊断与鉴定技术指导委员会评审专家,天津市医学考试命、审题专家委员会专家,中华医学会《中华放射医学与防护杂志》审稿专家,《中国肿瘤临床》特聘审稿专家;
曾担任中国生物医学工程学会医学物理学分会委员,中华医学会放射肿瘤学会物理学组委员,全国高校规划教材《医学辐射防护学》副主编,高等教育出版社。

钱剑扬
毕业于北京大学物理系,分配于中山医学院肿瘤医院放疗科担任放射物理工作,创建并长期负责了肿瘤医院放疗科放射物理实验室。中山医科大学放疗科教授。
曾担任:中华医学会广东省放射肿瘤学会第1-4届常委 ,中国医学物理学会第3届委员会理事,北美华人医学物理学家协会会员,美国医学物理学会(AAPM)通讯会员,中国医学物理学杂志副主编,中华放射肿瘤学杂志编委,中华医学会放射肿瘤学分会放射物理专业委员会常委 等多项学术工作。

狄小云
浙江省肿瘤医院教授级高级工程师 硕士生导师
任中国临床生物医学工程学会医学物理分会常委;中华放射肿瘤学会放射物理学组委员;浙江省抗癌协会放射物理技术专委会主任委员;浙江省医学会放射肿瘤学专委会副主任委员;浙江省医学高等职业学校兼职教授;中国医学物理学杂志编委;肿瘤学杂志编委

贾明轩
中国医科大学附属盛京医院,肿瘤科教授,放射治疗室主任
中华放射医学与防护杂志编委,辽宁省抗癌学会理事

王小虎
甘肃省肿瘤医院 甘肃省医学科学研究院副院长,兰州重离子医院筹建组负责人;博士生导师;卫生部突出贡献中青年专家
任中华医学会放射肿瘤治疗学分会常务委员;中国抗癌协会放射治疗专业委员会常务委员;中国科学院兰州重离子加速器国家实验室学术委员会委员;西部放射治疗协会副理事长;甘肃省科技领军第一层次人才;甘肃省“十佳”优秀科技工作者;甘肃省抗癌协会副理事长等。

吴大可
四川省肿瘤医院肿瘤研究所研究员、教授。先后任四川大学物理系,四川大学医学机器人技术研究中心,成都电子科技大学高能所、生命技术科学院,泸州医学院兼职教授,硕、博研究生导师。
美国医学物理学会(AAPM)会员,中国生物医学工程学会中国医学物理学会放射物理专业委员会付主任委员,四川省放射肿瘤学会放射物理专业委员会主任委员,中华放射肿瘤学杂志编委,中国医学物理学杂志常务编委。四川省有突出贡献优秀专家、 卫生部先进工作者、西部放疗协会付祕书长、理事,中国生物医学工程学会精确放射治疗分会顾问、中国医疗装备协会顾问。

胡逸民
中国医学科学院协和医科大学肿瘤研究所肿瘤医院研究员、博士生导师
中国医学物理分会主任委员、亚太医学物理联合会(AFOMP)主席、国际医学物理和生物医学工程科*联学**盟执委、国际医学物理组织院士(IOMP Fellow)、全球50位对世界医学物理学发展杰出贡献者

王伟
天津医科大学肿瘤医院放射治疗中心放射物理室副主任,副研究员。
任中华医学会放射肿瘤学分会放射物理分组委员;中国医学装备协会放射治疗装备技术专业委员会委员; 中国生物医学工程学会医学物理分会委员;中国生物医学工程学会精确放疗技术分会委员 。中国北方肿瘤放射治疗协作组委员;京津冀+放射物理专业组常务委员;天津市医学会放射治疗分会常务委员。

邢晓汾
山西省肿瘤医院放疗技术中心副主任,物理师、副主任技师
任中华医学会放射治疗专业委员会物理学组委员、中国装备协会放疗技术与装备专业委员会常委、中国生物医学工程学会物理分会委员、山西省生物医学工程学会放射物理专业委员会主任委员

吴湘阳
陕西省肿瘤医院放疗区副主任,放疗物理室主任一职。正高级职称。
任中华医学会放射肿瘤治疗学分会物理学组委员、中国生物医学工程学会医学物理专业委员会委员、中国医疗装备专业委员会委员,中国抗癌协会肿瘤微创专委会委员,中华医学会陕西省放射肿瘤治疗学专业委员会常委兼秘书、陕西省抗癌协会放疗专委会副主任委员兼物理学组组长。陕西省抗癌协会转移专委会委员,陕西省大型医疗设备质控专家组成员。陕西省大型医疗设备配置证评审专家组成员。核心期刊《现代肿瘤医学》特邀审稿专家。

张*志红**
中国医学科学院,北京协和医学院肿瘤医院研究员,清华大学工程物理系特聘研究员
中华医学会放射肿瘤治疗学分会原副主任委员,物理学组顾问,中国抗癌协会肿瘤放射治疗专业委员会委员,《中华放射肿瘤学杂志》编辑部原主任

张中柱
高级工程师,有资深加速器研发经历,1974年参与清华大学第一台医用加速器会战,1983年公派英国菲利浦进修加速器制造。1984年隨吴桓兴院长创建中国癌症基金会任付祕书长,1988年参与创建中国医用加速器学会任祕书长。1997年创办中康联公司。2003年参与创建中国生物医学工程学会肿瘤靶向治疗技术分会任祕书长,2015年参与创建精确放疗技术分会任顾问,2016年任吴阶平医学基金会顾问。

▼联系我们请点击“阅读原文”或网址vipyiyi.com