一、AV信号输入电路工作原理
1.AV信号输入电路
AV信号输入电路如图1所示。信号从P304插孔输入,图像信号输入之后,直接送入主芯片电路64脚中,伴音信号输入之后,则送往伴音信号选择电路U301(HEF4052B)中。
2.工作原理
图1中,R227为图像信号输入负载电阻,R357、R358为左右路伴音信号输入负载电阻。F310、F318、F319为放电间隙,V270RA为双向限幅稳压保护二极管。
电路中,视频信号与伴音信号输入孔的颜色是不相同的,视频信号输入孔为黄颜色(YELLOW),音频信号输入孔为红(RED)、白颜色(WHITE)。视频信号耦合电容的容量一般为nF数量级,音频信号耦合电容的容量一般为μF数量级。

二、多路信号输入选择电路
电视机输入的伴音信号有多种,如AV1、AV2、YUV、VGA、HDMI,以及从天线输入的伴音信号,由伴音信号选择电路HEF4052B来完成选择,选择电路如图2所示。图中,三路的伴音输入信号从不同的孔输进来,在遥控系统的102~103脚送来的两位二进制A、B信号的控制下,完成信号的选择。

三、伴音功放电路
伴音放大电路由伴音前置放大、伴音功放两部分电路组成。
1.由运放构成的前置放大电路
伴音前置放大电路由RC4558来完成,电路原理图如图3所示。RC4558的引脚功能见表。

2.伴音功放电路
如图4所示,音频信号,经过R603隔离,C602耦合,从IC601的2脚入,进行前置放大。该前置放大器的增益受控于4脚的电压,即4脚为音量控制电压输入端。音频信号前置放大后再进行功率放大,功放后的音频信号从IC601的8脚输出,经C608送往扬声器。8脚外接的R606、C609为消振元件;R605、R604、C605为负反馈元件,使音质良好。5脚所接的电容为退耦电容。
遥控音量控制原理是,按遥控器或本机面板VOL增减键时,微处理器的2脚VOL端,会输出一个占空比连续可变的脉宽调制信号,经R609与C611滤波后,变为平滑的(0~12)V连续可变的电压,送人IC601的4脚内,以实现音量控制。R608为IC001的2脚上拉电阻,其作用相当于共发射极放大电路中的Rc。当电视机处于调台状态、换台瞬间、按下静音键、无节目信号时,微处理器IC001的2脚输出电压都会为0V,关闭功放通道而实现静音。

四、伴音变频电路
彩电可以接收6.5 MHz(D/K制),与6.0 MHz(I)制伴音信号。6.5 MHz或6.0 MHz的第二伴音中频信号,从IC201的59脚输出,进入IC102的5脚。
IC102(TA8710)为6.5 MHz与6.0 MHz伴音中频自动转换电路,其内部由500 kHz振荡器,带通滤波、混频器等电路组成,电原理图,如图5所示。IC102各引脚功能见表。

6.5 MHz与6.0 MHz伴音中频自动转换原理如下。
IC102的2、3脚内外电路,组成一个0.5 MHz的正弦波振荡电路,0.5 MHz的本振信号送人内部的混频器。从IC102的5脚送来的6.5 MHz或6.0 MHz的第二伴音中频信号,也进入混频器,混频结果,见表。

由上表可见,不论输入的第二伴音中频是6.5MHz,还是6.0 MHz,与本振0.5 MHz信号混频的结果,总有6.5 MHz或6.0 MHz的信号存在,可用滤波器取出任一个中频,送往鉴频电路进行鉴频。本电路用IC102的6脚外接的LC选频回路、IC102的7脚所接的Z104陶瓷滤波器,进行6.0MHz选频,取出混频后的6.0 MHz信号,进入鉴频电路。

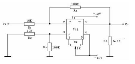
五、实用前置放大电路与功放电路


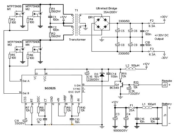
六、12V低音炮30W---50W的电路图
