——原标题:预见2022:《2022年中国超导行业全景图谱》(附市场现状、竞争格局和发展趋势等)
行业主要上市企业:西部超导(688122)、永鼎股份(600105)、汉缆股份(002498)、综艺股份(600700)、中天科技(600522)等。
本文核心观点:超导行业市场规模、超导行业竞争格局、超导行业产业链等
行业概况
1、定义
超导是指在一定温度条件下物质电阻突然消失的现象,超导体是指能够产生超导现象的物质。1911年,荷兰科学家昂尼斯(Onnes)发现,在液氦(4.2K)低温条件下水银的电阻突降为零。这种在低温条件下物质电阻突然消失的现象被称为超导现象,转变温度称为临界温度(Tc)。
超导材料是指在一定条件下,具有直流电阻为零和完全抗磁性的材料。目前,已发现有46中元素和几千种合金、化合物可以成为超导材料。超导材料按照其化学成分可以划分为元素材料、合金材料、化合物材料和超导陶器。

超导材料根据临界转变温度的不同可以划分为低温超导材料和高温超导体材料。

2、产业链剖析
超导材料产业链上游为矿资源,如钇、钡、铋、锶、硼等金属;中游是超导材料,如YBCO、BSCCO和MgB2等;下游是超导应用产品,如超导电缆、超导限流器、超导滤波、超导储能以及超导发电机等。

超导材料产业链上游为原材料,如铌、钛、钇、钡、铋、锶、硼等金属材料,中游为超导材料相关公司,如江苏中天科技、特变电工、西部超导、青岛汉缆、北京英纳超导等,下游为超导设备应用。

行业发展历程:我国超导行业进展基本与国际同步
根据国家新材料产业发展战略咨询委员会的分析,整体而言,我国在超导材料领域的研究进展基本与国际同步。其中,低温超导材料、超导电子学应用以及超导电工学应用领域的研究已达到或接近国际先进水平。我国NbTi线材性能和性价比已优于发达国家,Nb3Sn线材综合水平与发达国家相当。

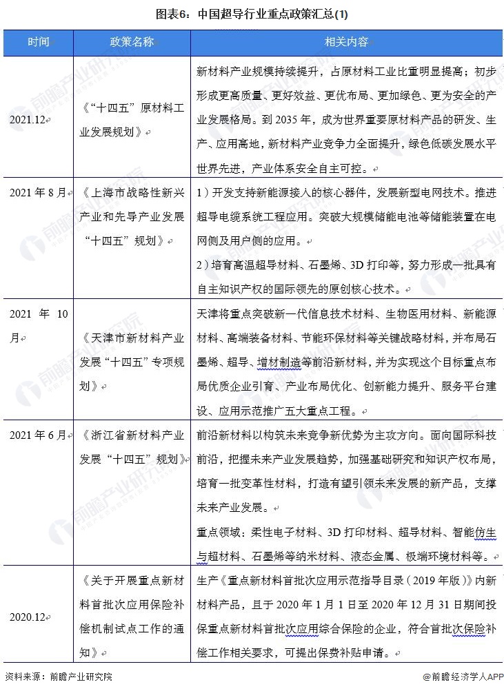
行业政策背景:行业更加规范化
近年来,国家制定了一系列“超导”相关规定以及政策,目的在于为了规范行业内生产经营活动,加强监督管理,促进行业进一步发展。行业主要重点政策汇总如下:




行业发展现状
1、供给端:研发机构主要以院校为依托
国内超导技术研究起步较早,清华大学超导实验室从20世纪90年代就开始进行超导技术研究,但是国内的超导行业产业化起步较晚,由于较高的技术壁垒,直到2011年国内才第一次实现超导产品产业化批量生产和销售。
目前,国内涉及超导的研究机构有中国科学院物理研究所、中国科学技术大学、*京大南**学、中国科学院电工研究所、中国科学院等离子体物理研究所等,超导相关论文篇数均在600篇以上,总的来说,研发机构主要以院校为依托。

研发企业数量方面,根据智慧芽专利网站的统计,截至2022年3月,我国共有29087家公司申请超导相关专利,15700家院校及科研所申请超导技术专利。

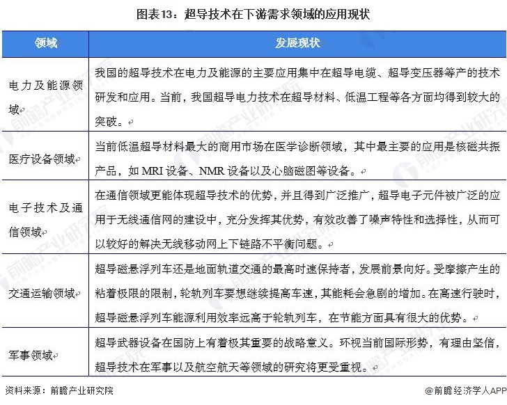
2、需求端:超导技术在各行业的发展中有着重要的研究和开发价值
超导材料是一项具有远大战略意义的高新技术,可以广泛用于电子通信、医疗设备、交通运输、电力能源等领域,其中超导技术在MRI、超导限流器、超导电缆等产品开发中均已成功应用。可以看出,超导技术在各行业的发展中有着重要的研究和开发价值。

我国的超导技术在电力及能源的主要应用集中在超导电缆、超导变压器等产的技术研发和应用。超导产业主要应用在医疗设备领域的技术主要是超导磁体技术,主要应用在核磁共振等方面。在通信领域被广泛的应用于无线通信网的建设中,充分发挥其优势。

行业竞争格局
1、区域竞争:超导行业相关企业主要集中于广东省、山东省、江苏省等省份
从区域分布来看,超导行业相关企业集中于广东省、山东省、江苏省以及陕西省等省份。
2、企业竞争:在超导材料领域已拥有一大批代表性企业
我国在超导材料领域已拥有一大批代表性企业,主要包括西部超导、英纳超导、上海超导、上海上创超导、苏州新材料研究所、宝胜科技、海泰超导、综艺超导、百利机械装备以及原力辰超导等。

业务竞争格局方面,各家公司涉足低温超导产业链领域均不相同。与低温超导产业链相关的领域包括NbTi锭棒和线材、Nb3Ti线材、超导磁体和超导设备。全球各家公司所涉足的领域均有不同,仅有少数几家公司掌握低温超导线材的生产技术,分布在英德日中等国家。
在NbTi锭棒领域,国内仅有西部超导掌握相关技术,西部超导NbTi合金铸锭、棒材的工程化制备相关技术获授权专利6项,相关技术成果获国家技术发明二等奖,产品实现了批量化生产且成功应用于ITER项目及MRI超导线材制备任务。
在超导线材领域,西部超导采用“青铜法”和“内锡法”两种方法生产Nb3Sn线材,其他公司目前还未进行布局。
在超导磁体领域,有多家企业拥有制备能力,国内主要有宁波健信、西部超导和潍坊新力,成都奥泰拥有自由的超导磁体工厂,但所生产产品不对外出售。
在超导设备领域,目前高端超导MRI市场被GE、PHILIPS、SIEMENS三家国外公司垄断,主流产品以3.0T为主,而SIEMENS已经开始量产7T产品。国内成都奥泰、苏州安科等多家企业目前已实现1.5T、3T超导MRI的商业化生产。

行业发展前景及趋势预测
1、未来中国超导市场将保持较快发展的速度发展
随着实用化高温超导材料制备和产业化技术的突破性进展,各国政府和大企业对超导电气技术的应用研究开发给予了大力支持。超导电缆、超导限流器、超导变压器、超导储能系统、超导电机、多功能集成超导电力装置和超导变电站是实现超导电气技术重大革新的基础,是超导应用技术这一战略性新兴产业中最具市场潜力和应用价值的关键技术。
虽然目前国内从事超导材料制备和超导应用的企业都处于持续亏损的境地,但由于超导技术的先进性和在特定领域的不可替代性,未来前景广阔,各家超导机构仍保持着对超导技术的持续投入,超导产业发展前景良好。

2、超导行业集中度会进一步提升
我国超导行业经历了打破国外垄断、传统产业爆发和新型产业部署三个阶段,随着我国发展云计算、人工智能、大数据的热情越来越高涨,我国超导支出额以及市场规模总额都已增长到较大规模,预计未来随着数字经济、新基建等战略实施,我国超导市场规模将继续增长。

以上数据参考前瞻产业研究院《中国超导行业发展前景与投资战略规划分析报告》,同时前瞻产业研究院还提供产业大数据、产业研究、政策研究、产业链咨询、产业图谱、产业规划、园区规划、产业招商引资、IPO募投可研、IPO业务与技术撰写、IPO工作底稿咨询等解决方案。