502 Bad Gateway


nginx
- 在哪儿资讯网

502 Bad Gateway

502 Bad Gateway


nginx

(登陆未来智库www.vzkoo.com获取高端报告。)

1.医疗信息化行业龙头,业绩增速稳健

1.1 公司简介

公司成立于 1994 年,专注于医疗健康信息化业务,2011 年公司登陆深交所后,利用资本市场优势先后并购宇信网景、山西导通、上海天健、浙江万鼎、杭州东联等公司,内生与外延相结合,逐渐成为国内医疗信息化龙头。

公司致力于提供医疗健康卫生信息化"一体化解决方案",自主研发适应各类应用场景的产品和解决方案,业务覆盖智慧医院、区域卫生、基层卫生、公共卫生、医疗保险和健康服务等领域,公司产品线完备,产品化能力强,是国内唯一一家跻身 IDC全球医疗科技 50 强的中国企业,竞争优势显著。

公司坚持传统医疗信息化与互联网+健康服务双轮驱动战略,公司认为传统的医疗卫生信息化是立足之基础,创新的互联网+医疗健康服务将是大势所趋,也是公司发展的提升之道,公司一方面通过内生式发展和外延式扩张强化自身在传统医疗卫生信息化业务的,另一方面制定了"4+1"发展战略(4 代表云医、云康、云险、云药四个业务板块,1 代表创新服务平台)利用传统业务庞大用户群体和资源,构建线上线下相结合的涵盖药品流通、诊疗、医保风控、保险理赔、健康管理等多个环节的医疗健康服务体系,将商业模式逐渐由项目制向服务化、运营化拓展。

<html>
<head><title>502BadGateway</title></head>
<body>
<center><h1>502BadGateway</h1></center>
<hr><center>nginx</center>
</body>
</html>
<!--apaddingtodisableMSIEandChromefriendlyerrorpage-->
<!--apaddingtodisableMSIEandChromefriendlyerrorpage-->
<!--apaddingtodisableMSIEandChromefriendlyerrorpage-->
<!--apaddingtodisableMSIEandChromefriendlyerrorpage-->
<!--apaddingtodisableMSIEandChromefriendlyerrorpage-->
<!--apaddingtodisableMSIEandChromefriendlyerrorpage-->

1.2 股权结构

公司股权结构稳定。实际控制人周炜、王英夫妇,两人及其子周成合计持股 20.08%,构成一致行动人。2018 年蚂蚁金服通过全资子公司上海云鑫入股公司,持股比例达5.03%。

<html>
<head><title>502BadGateway</title></head>
<body>
<center><h1>502BadGateway</h1></center>
<hr><center>nginx</center>
</body>
</html>
<!--apaddingtodisableMSIEandChromefriendlyerrorpage-->
<!--apaddingtodisableMSIEandChromefriendlyerrorpage-->
<!--apaddingtodisableMSIEandChromefriendlyerrorpage-->
<!--apaddingtodisableMSIEandChromefriendlyerrorpage-->
<!--apaddingtodisableMSIEandChromefriendlyerrorpage-->
<!--apaddingtodisableMSIEandChromefriendlyerrorpage-->

1.3 财务分析

1.3.1 经营状况稳中求进

2019 上半年公司实现营业收入 6.70 亿元,同比增长 22.44%;实现归母净利润 1.62亿元,同比增长 36.61%;实现扣非后归母净利润 1.28 亿元,同比增长 15.06%;2019 上半年公司将研发投入资本化比例由 54.51%降至 44.11%影响了 2019H1 扣非后归母净利润的表现。2014-2018 年公司营收 CAGR 30.84%,扣非后归母净利润CAGR 25.63%,持续保持快速增长态势。,值得注意的是,由于医院、卫生部门等机构采购集中在上半年,打款往往集中在下半年,因此公司营收大头往往集中在三四季度,从近几年的数据来看上半年占全年营收比重平均在 45%左右,2018-年以来公司承接不少体量较大的订单,一定程度上导致收入确认周期进一步延后。

<html>
<head><title>502BadGateway</title></head>
<body>
<center><h1>502BadGateway</h1></center>
<hr><center>nginx</center>
</body>
</html>
<!--apaddingtodisableMSIEandChromefriendlyerrorpage-->
<!--apaddingtodisableMSIEandChromefriendlyerrorpage-->
<!--apaddingtodisableMSIEandChromefriendlyerrorpage-->
<!--apaddingtodisableMSIEandChromefriendlyerrorpage-->
<!--apaddingtodisableMSIEandChromefriendlyerrorpage-->
<!--apaddingtodisableMSIEandChromefriendlyerrorpage-->

公司业务主要由软件销售、硬件销售、技术服务三大块构成,2019 年公司继续加强核心产品软件销售及技术服务业务,该项业务占营收比重从 18H1 的 74.81%提升至 75.32%,该部分同比收入增长 23.27%。在加强软件和技术销售的同时,公司根据市场情况及时做了调整,削减了毛利率较低和账款回收期较长的硬件销售业务,将目光聚焦于高毛利业务上。2019H1 年公司毛利率提升 1.49pct 至 51.42%,近五年来公司毛利率均维持在 50%以上,高于东软集团、万达信息、创业慧康、思创医惠等竞争对手,处于行业领先水平。

2019 上半年公司持续深化"双轮驱动"发展战略,持续做大做强主营业务,传统的医疗卫生信息化业务订单持续保持快速增长,增速较去年同期进一步加快,新增千万级订单近 20 个,持续保持高景气态势。同时,创新的互联网+健康服务业务整体有序推进,2019 上半年创新业务中,云险新增覆盖医疗机构百余家,新增交易金额80 多亿,新增交易笔数 5400 多万笔;云医业务主体纳里健康累计接入医疗机构2500 余家,注册医护人员超过 20 万名,其余各项业务数据均保持良好增长态势;截止 2019 年 6 月底,"药联体"合作成员超过 7 万家,合作保险达公司 50 余家,管理保费金额超 35 亿。

虽然上半年创新业务整体持续保持良好的增长态势,但因第三方支付公司返点费率大幅下调(下调幅度达 75%)等原因,导致卫宁互联网(单体)收入同比仅略微增长(其中第二季度收入同比为下降);,但因项目结算滞后等原因,导致纳里健康收入同比为下降(其中第二季度收入同比基本持平)。此外,钥世圈收入同比高速增长;卫宁科技收入同比小幅增长,整体亏损交去年同期有所放大,预计下半年创新业务盈利将逐渐好转。

<html>
<head><title>502BadGateway</title></head>
<body>
<center><h1>502BadGateway</h1></center>
<hr><center>nginx</center>
</body>
</html>
<!--apaddingtodisableMSIEandChromefriendlyerrorpage-->
<!--apaddingtodisableMSIEandChromefriendlyerrorpage-->
<!--apaddingtodisableMSIEandChromefriendlyerrorpage-->
<!--apaddingtodisableMSIEandChromefriendlyerrorpage-->
<!--apaddingtodisableMSIEandChromefriendlyerrorpage-->
<!--apaddingtodisableMSIEandChromefriendlyerrorpage-->

1.3.2 研发投入持续增加,经营现金流回升

公司持续加大对传统业务的再开发和创新业务的研发力度,大力开拓"4+1"发展战略,研发投入持续上升。2019H1 公司研发投入 1.59 亿元,占营业收入 23.75%。费用方面,公司将三项费用控制在较低水平,其中管理费用率(旧会计准则口径)连续三年下降,销售费用率有所上升,主要受传统业务和创新业务拓展所致。

<html>
<head><title>502BadGateway</title></head>
<body>
<center><h1>502BadGateway</h1></center>
<hr><center>nginx</center>
</body>
</html>
<!--apaddingtodisableMSIEandChromefriendlyerrorpage-->
<!--apaddingtodisableMSIEandChromefriendlyerrorpage-->
<!--apaddingtodisableMSIEandChromefriendlyerrorpage-->
<!--apaddingtodisableMSIEandChromefriendlyerrorpage-->
<!--apaddingtodisableMSIEandChromefriendlyerrorpage-->
<!--apaddingtodisableMSIEandChromefriendlyerrorpage-->

据公司 18 年年报及 19 年半年报披露,受益于行业整体景气度提升,公司业务订单快速增长,2018 年订单增速超过 40%。预收款项受此影响,同比大增 115.48%。2019 年上半年公司订单增速相比去年同期进一步提升,2019H1 公司预收款项 1.55亿元,同比增长 46.06%。

2017 年,公司经营活动产生的现金流量净额同比下降 43.15%,主要原因是购买商品、支付劳务、人工成本增加、以及支付的其他与经营活动有关的现金增加。2018年,公司加大了管理水平和经营质量的提升,收款明显好转,销售回款同比增 38.11%,经营活动产生的现金流量净额触底回转,同比增 55.28%。经营现金流趋于向好。2019H1 公司经营性现金流净额-2.04 亿元,同比增长 25.49%,延续 2018 年经营质量优化态势。

<html>
<head><title>502BadGateway</title></head>
<body>
<center><h1>502BadGateway</h1></center>
<hr><center>nginx</center>
</body>
</html>
<!--apaddingtodisableMSIEandChromefriendlyerrorpage-->
<!--apaddingtodisableMSIEandChromefriendlyerrorpage-->
<!--apaddingtodisableMSIEandChromefriendlyerrorpage-->
<!--apaddingtodisableMSIEandChromefriendlyerrorpage-->
<!--apaddingtodisableMSIEandChromefriendlyerrorpage-->
<!--apaddingtodisableMSIEandChromefriendlyerrorpage-->

2.产品线完备、技术领先,核心竞争优势显著

2.1 产品线覆盖完备

1、传统产品覆盖全面

受益于传统医疗信息化领域利好政策,行业呈现高景气态势,公司医疗信息化建设迎来高峰期。传统业务上公司有两大板块:智慧医院和智慧卫生,当前公司将业务重点放在电子病历 EMR、互联互通、区域医联体建设三个方向,加快推进各省内服务网络布局,订单充足,订单金额也有了大幅提升。

智慧医院板块主要提供数字化医院产品和解决方案,包括 HIS、CIS、医技产品等产品线。HIS(Hospital Information System)产品聚焦于医院行政管理与事务管理的支持作用,CIS(Clinical Information System)用于支持医院收集和处理病人临床信息,更好的进行临床医学护理,医技产品也可归类于 CIS,指的是在影像、心电、血透等技术层面提升医生诊断质量。公司智慧医院产品线以医院信息平台为主线,集成功能、联动业务,提升了医生和医护职业能力,改善患者就医体验,全面推进了医院智能化建设水平。

<html>
<head><title>502BadGateway</title></head>
<body>
<center><h1>502BadGateway</h1></center>
<hr><center>nginx</center>
</body>
</html>
<!--apaddingtodisableMSIEandChromefriendlyerrorpage-->
<!--apaddingtodisableMSIEandChromefriendlyerrorpage-->
<!--apaddingtodisableMSIEandChromefriendlyerrorpage-->
<!--apaddingtodisableMSIEandChromefriendlyerrorpage-->
<!--apaddingtodisableMSIEandChromefriendlyerrorpage-->
<!--apaddingtodisableMSIEandChromefriendlyerrorpage-->

智慧卫生业务聚焦于推动区域医疗、区域公卫建设,主要产品包括区域卫生信息平台、区域公共卫生解决方案、区域医疗解决方案、基层医疗卫生机构信息系统等。区域卫生信息平台包含四个层级:国家级、省级、城市级、区县级,通过互联互通以实现医疗卫生信息的整合。

<html>
<head><title>502BadGateway</title></head>
<body>
<center><h1>502BadGateway</h1></center>
<hr><center>nginx</center>
</body>
</html>
<!--apaddingtodisableMSIEandChromefriendlyerrorpage-->
<!--apaddingtodisableMSIEandChromefriendlyerrorpage-->
<!--apaddingtodisableMSIEandChromefriendlyerrorpage-->
<!--apaddingtodisableMSIEandChromefriendlyerrorpage-->
<!--apaddingtodisableMSIEandChromefriendlyerrorpage-->
<!--apaddingtodisableMSIEandChromefriendlyerrorpage-->

在 Winning World 2018 大会上,公司对未来做了规划。在智慧医院领域,公司将迈向智慧医院 2.0 时代,即以数据为核心,AI 为引擎,平台为基础,利用物联网、云计算及大数据技术,构建"以人为中心"的新医疗服务体系,建设更高级的智慧医院。在卫生领域,公司将努力实现区域卫生 3.0,即响应新医改政策,打造全民健康、三医联动、分级诊疗、便民惠民、综合监管等业务体系,推动行业进入新阶段。

2、创新业务发展良好,商业模式逐渐跑通

公司创新业务分为四朵云——"云医、云药、云险、云康",四云围绕创新服务平台,形成联动体系。

<html>
<head><title>502BadGateway</title></head>
<body>
<center><h1>502BadGateway</h1></center>
<hr><center>nginx</center>
</body>
</html>
<!--apaddingtodisableMSIEandChromefriendlyerrorpage-->
<!--apaddingtodisableMSIEandChromefriendlyerrorpage-->
<!--apaddingtodisableMSIEandChromefriendlyerrorpage-->
<!--apaddingtodisableMSIEandChromefriendlyerrorpage-->
<!--apaddingtodisableMSIEandChromefriendlyerrorpage-->
<!--apaddingtodisableMSIEandChromefriendlyerrorpage-->

云医,是打破医院传统界限的尝试,通过纳里健康平台,对云诊所、云 HIS、云影像和院际协同进行布局,整合分级诊疗、家庭医生签约、公共卫生、健康管理等行业资源,尝试连接医院、医生、患者三方,打造互联网+的新业态。今年 1 月,纳里健康和阿里健康联手打造的全国首个互联网医院平台在浙江省上线,截止到 2019年 6 月,纳里健康平台已入驻医疗机构超 2500 家,医护人员 20 多万名,服务患者超 2 亿次。

云药,致力于打造"处方流转、药险联动、B2B 赋能、健康服务"四位一体的药联体,连接医院、药房、保险三方,整合钥世圈云药平台和卫宁医疗健康业务,加以拓展和延申。云药第一阶段,实现保险与全国药房的互联互通:向上对接上游保险机构及各险种,向下对接各连锁药店和医疗终端。第二阶段,努力实现处方共享:让处方在医疗机构医生、药师、药监、卫健委、人社局等责任方间永久可追溯。目前,云药处于第一和社会药房之间联通,启用区块链技术,保证处方在医疗机构、阶段,截止到 2019 年 6 月合作成员已超 7 万家,合作保险公司超过 50 家,覆盖国内主流保险企业,管理保费超过 35 亿元,依托"药联体"等平台,整体交易额累计超过 4.5 亿。

<html>
<head><title>502BadGateway</title></head>
<body>
<center><h1>502BadGateway</h1></center>
<hr><center>nginx</center>
</body>
</html>
<!--apaddingtodisableMSIEandChromefriendlyerrorpage-->
<!--apaddingtodisableMSIEandChromefriendlyerrorpage-->
<!--apaddingtodisableMSIEandChromefriendlyerrorpage-->
<!--apaddingtodisableMSIEandChromefriendlyerrorpage-->
<!--apaddingtodisableMSIEandChromefriendlyerrorpage-->
<!--apaddingtodisableMSIEandChromefriendlyerrorpage-->

<html>
<head><title>502BadGateway</title></head>
<body>
<center><h1>502BadGateway</h1></center>
<hr><center>nginx</center>
</body>
</html>
<!--apaddingtodisableMSIEandChromefriendlyerrorpage-->
<!--apaddingtodisableMSIEandChromefriendlyerrorpage-->
<!--apaddingtodisableMSIEandChromefriendlyerrorpage-->
<!--apaddingtodisableMSIEandChromefriendlyerrorpage-->
<!--apaddingtodisableMSIEandChromefriendlyerrorpage-->
<!--apaddingtodisableMSIEandChromefriendlyerrorpage-->

云险,重在打造基于医院的统一支付平台和保险风控体系,解决自费、商保、医保支付等医疗场景下的常见问题,为客户打造统一多渠道的支付服务、商保快速理赔服务以及企业年金的保险升级服务。云险业务已经在已在上海、贵州、安徽、江苏、重庆、广西、四川、广东、湖北、天津、浙江、湖南、青海、内蒙古、山西、山东、云南、福建、北京、河南等地近 1,000 家医疗机构投放支付设备 12,000 多台,2019上半年公司新增交易机构百余家,新增交易金额 80 多亿元,交易笔数超过 5,400多万笔。

云康,致力于实现线上线下一体化的居民保健+慢病管理+就医导医+体检服务,向上连接公立医院和民营医院的体检中心,向下连接企业团体用户和个人用户,开展云体检、保健服务、就医导医、慢病管理等服务业务,公司参股的上海好医通健康信息咨询有限公司布局"互联网+体检",目前已连接 1500 多家医院及体检中心,年服务 32 万人次。

从收费模式来看,创新子业务商业模式优于传统业务。纵观子公司创新业务收费方式,可以基本分为两种,一种是系统安装费或平台接入费,这种费用一般是一次性收费的;另一种是走流量抽成,或是走金额流量,或是走数据流量,持续性较好。这种一次性+持续性收费的收费模式,利于使创新业务长久发展下去。

<html>
<head><title>502BadGateway</title></head>
<body>
<center><h1>502BadGateway</h1></center>
<hr><center>nginx</center>
</body>
</html>
<!--apaddingtodisableMSIEandChromefriendlyerrorpage-->
<!--apaddingtodisableMSIEandChromefriendlyerrorpage-->
<!--apaddingtodisableMSIEandChromefriendlyerrorpage-->
<!--apaddingtodisableMSIEandChromefriendlyerrorpage-->
<!--apaddingtodisableMSIEandChromefriendlyerrorpage-->
<!--apaddingtodisableMSIEandChromefriendlyerrorpage-->

从经营情况来看,创新业务市场推进速度很快,效果显著。覆盖区域、合作机构、服务人次、交易金额四个维度上每年均有大幅提升,云医、云药、云险的年度营收都在千万级,未来产品在市场全面铺开后有望迎来建设成本下行、营收提升,从而扭亏为盈。

<html>
<head><title>502BadGateway</title></head>
<body>
<center><h1>502BadGateway</h1></center>
<hr><center>nginx</center>
</body>
</html>
<!--apaddingtodisableMSIEandChromefriendlyerrorpage-->
<!--apaddingtodisableMSIEandChromefriendlyerrorpage-->
<!--apaddingtodisableMSIEandChromefriendlyerrorpage-->
<!--apaddingtodisableMSIEandChromefriendlyerrorpage-->
<!--apaddingtodisableMSIEandChromefriendlyerrorpage-->
<!--apaddingtodisableMSIEandChromefriendlyerrorpage-->

2.2 客户覆盖广泛,技术实力强大

客户覆盖广泛。公司作为医疗信息化全国领军企业,深耕行业多年,销售渠道遍布全国,积累了众多客户资源。智慧医院方面,公司在全国服务的医疗机构超过 6000家,服务的主体大多为二级医院,主要分布在三四线城市及县级,少数为三级医院,这一部分数量在 400 多家。区域卫生渠道遍布全国 17 个省市自治区,覆盖了近 120个卫生管理机构。

技术实力领先。2019 年 6 月 10 日,国家卫生健康委正式发布 2018 年度 EMR 分级评价评审结果,卫宁健康负责承建的四家医院达到电子病历五级标准,目前累计通过电子病历五级以上的高级别医院共有 84 家,公司承建了其中的 17 家。2018年度国家医疗健康信息互联互通成熟度测评中,卫宁健康承建的 6 家卫生机构又分获四级甲等和五级乙等级别称号。

<html>
<head><title>502BadGateway</title></head>
<body>
<center><h1>502BadGateway</h1></center>
<hr><center>nginx</center>
</body>
</html>
<!--apaddingtodisableMSIEandChromefriendlyerrorpage-->
<!--apaddingtodisableMSIEandChromefriendlyerrorpage-->
<!--apaddingtodisableMSIEandChromefriendlyerrorpage-->
<!--apaddingtodisableMSIEandChromefriendlyerrorpage-->
<!--apaddingtodisableMSIEandChromefriendlyerrorpage-->
<!--apaddingtodisableMSIEandChromefriendlyerrorpage-->

迈向智能化。医疗信息化行业处于快速发展阶段,新技术的应用层出不穷,其中公司认为有必要牢牢抓住 AI 技术在该行业的应用趋势,为此公司提出"智慧医院 2.0"、"区域卫生 3.0"、"互联网+2.0"战略。此外,在 2019 年,公司将重点实施 HBT技术(医疗业务技术:内容及服务重构实现生态赋能)在产品和技术研发中的应用,解决服务中的问题并重构服务,规划设计新一代的产品,使之具备智能化、云化、集团化的架构,以此增强技术对公司竞争力的推动。

<html>
<head><title>502BadGateway</title></head>
<body>
<center><h1>502BadGateway</h1></center>
<hr><center>nginx</center>
</body>
</html>
<!--apaddingtodisableMSIEandChromefriendlyerrorpage-->
<!--apaddingtodisableMSIEandChromefriendlyerrorpage-->
<!--apaddingtodisableMSIEandChromefriendlyerrorpage-->
<!--apaddingtodisableMSIEandChromefriendlyerrorpage-->
<!--apaddingtodisableMSIEandChromefriendlyerrorpage-->
<!--apaddingtodisableMSIEandChromefriendlyerrorpage-->

2.3 与阿里联手,携手建设互联网+医疗

2018 年,蚂蚁金服通过全资子公司上海云鑫创投入股公司 5.05%股份,卫宁、蚂蚁金服、云鑫创投三方达成合作框架协议,一方面要结合蚂蚁金服、云鑫创投及其各自关联方在区块链、金融云、信用认证、智能客服等方面的实力,与卫宁健康和卫宁互联网进行资源和能力互补,实现"互联网+医疗健康"生态系统的建设;另一方面,协议各方将基于各自平台和业务的优势,在医疗支付领域和支付宝的应用进行融合,利用支付宝平台和实力开展医疗费用支付的合作。

我们看到,蚂蚁金服通过子公司入股卫宁健康,有望通过阿里系强大的 C 端资源,为公司引导客户流量,这将有效赋能公司创新业务,同时,阿里系强大的技术实力也有望促进公司技术水平升级换代,另一方面,阿里系在医疗健康领域布局久远,与公司业务有诸多契合之处。

阿里健康经过多年的发展,已经形成了医药电商、智慧医疗、产品追溯三个业务板块。从阿里健康的布局来看,与公司创新业务有众多契合之处。

<html>
<head><title>502BadGateway</title></head>
<body>
<center><h1>502BadGateway</h1></center>
<hr><center>nginx</center>
</body>
</html>
<!--apaddingtodisableMSIEandChromefriendlyerrorpage-->
<!--apaddingtodisableMSIEandChromefriendlyerrorpage-->
<!--apaddingtodisableMSIEandChromefriendlyerrorpage-->
<!--apaddingtodisableMSIEandChromefriendlyerrorpage-->
<!--apaddingtodisableMSIEandChromefriendlyerrorpage-->
<!--apaddingtodisableMSIEandChromefriendlyerrorpage-->

医药电商业务:打通线下医药连锁企业和上游品牌商、经销商,通过自营大药房和天猫医药馆代运营方式营业。自营大药房的 B2C、B2B 集采分销业务为商家和消费者提供更多增值服务。可对标公司云药。

智慧医疗业务:三大板块,一是互联网医疗业务(可对标公司云医),该业务帮助患者在线找寻医生进行诊疗;二是人工智能业务(可对标公司智能化战略),该业务下设人工智能开放平台、医师训练平台、肺结节智能检测、科研数据平台以及糖尿病智能用药引擎,用人工智能技术赋能平台战略发展;三是健康管理业务,具体开展了个人健康管理中心,以提供专业化个性化健康管理方案,同时开展了智能关爱计划和个人健康管理服务,这部分业务可对标云康。

产品追溯业务:"码上放心"追溯平台可处理千亿级码量大数据,可以为医药行业各方的药品、食品、滋补品进行数据化和透明化管理,具体开发了产品追溯、渠道管理、疫苗冷链追溯、患者管理和医保控费等功能。

3.医疗信息化机遇来临,时势造英雄

3.1 医疗信息化行业现状

3.1.1 我国的医疗信息化渗透率仍有较大的提升

中外医疗信息化水平差距明显,国内有巨大提升空间。西方发达国家的医疗信息化建设起步很早,最早可以追溯到上世纪 50 年代,经过 60 年的发展,目前发展水平很高,以电子病历 EMR 为例,西欧一些国家电子病历建成比例达到 95%以上。根据 HIMSS 的数据显示,2018 年美国通过 HIMSS 电子病历评审超过 6 级的医院数量达到 2363 家,同期中国通过 HIMSS 电子病历 6 级仅有 59 家,根据国家卫生健康委医院管理研究所的数据显示 2011-2018 84 家医院通过 5 级以上的电子病历评审,与美国相比中国医院电子病历的水平仍有很大的提升空间。

我国医疗信息化发展经历了三个阶段:

第一阶段,上世纪 80 年代到 2003 年"非典"之前,是我国医疗信息化建设的起步阶段。全国以大型医疗机构为牵头主力,建设信息化的工作软件,加大工作流程的电子化水平,当时医疗性细化主要是开发一些应用以及小型管理软件,后面才开始建立小型局域网;

第二阶段,2003 年"非典"事件爆发到 2009 年深化医改之前,是公共卫生积极建设期。这一阶段由国家牵头加大对公共卫生的信息化投入,重点建设了传染病预防控制、卫生应急指挥、妇幼卫生保健等信息系统,硕果累累,这个阶段几乎所有三级医院以及 80%的二级医院都开展了信息化建设;

第三阶段,2009 年深化医改至今,可以称作医疗信息化的现代化建设阶段。我国组织地方积极建设了区域医疗卫生服务系统,组织大型医院开展建设以 EMR 为基础的医院信息系统、临床信息系统等,信息化水平逐步提升。

<html>
<head><title>502BadGateway</title></head>
<body>
<center><h1>502BadGateway</h1></center>
<hr><center>nginx</center>
</body>
</html>
<!--apaddingtodisableMSIEandChromefriendlyerrorpage-->
<!--apaddingtodisableMSIEandChromefriendlyerrorpage-->
<!--apaddingtodisableMSIEandChromefriendlyerrorpage-->
<!--apaddingtodisableMSIEandChromefriendlyerrorpage-->
<!--apaddingtodisableMSIEandChromefriendlyerrorpage-->
<!--apaddingtodisableMSIEandChromefriendlyerrorpage-->

如今,我国医疗信息化建设如火如荼,不断取得新的进步,但信息化建设程度和欧美发达国家仍有较大差距,这既是不足,也是发展的机遇。

国家鼓励政策积极出台。2009 年深化医改以来,国家密集出台了大量医疗信息化相关政策文件,鼓励和指导各地提升卫生信息化建设水平,加大政策扶持力度。政策覆盖区域医疗卫生服务、医院信息管理、临床信息管理、医保信息化、互联网+医疗健康等诸多方面,表明医疗信息化进入了全面建设阶段。

3.1.2 从 HIS 发展到 CIS 和 GMIS,渗透率提升、有望带动行业集中

从发展历程上看,HIS 发展到 CIS 是行业发展的必经途径。总的来看,国内医疗信息化行业经历了三个发展阶段,分别是 HIS 阶段、CIS 阶段、数据整合阶段,目前国内大多数医疗机构正处于 CIS 建设阶段,部分医疗机构进入数据整合阶段,未来医疗信息化行业将对智能化进行尝试。

<html>
<head><title>502BadGateway</title></head>
<body>
<center><h1>502BadGateway</h1></center>
<hr><center>nginx</center>
</body>
</html>
<!--apaddingtodisableMSIEandChromefriendlyerrorpage-->
<!--apaddingtodisableMSIEandChromefriendlyerrorpage-->
<!--apaddingtodisableMSIEandChromefriendlyerrorpage-->
<!--apaddingtodisableMSIEandChromefriendlyerrorpage-->
<!--apaddingtodisableMSIEandChromefriendlyerrorpage-->
<!--apaddingtodisableMSIEandChromefriendlyerrorpage-->

HIS 可以视为医疗信息化的第一阶段,组成系统可划分为医院业务系统和事务管理系统两大类,具体实现医院业务管理和事务管理的数据化,包括十余种子系统。HIS系统是对传统纸质办公阶段的提升,极大减少了信息录入的工作量,提升了工作效率。

CIS 可以视为医疗信息化的第二阶段,该阶段重点建设基于临床的系统需要,侧重治疗过程的细节,这意味着信息技术在医疗过程中得到了真正的应用,技术渗透进治疗过程中。

<html>
<head><title>502BadGateway</title></head>
<body>
<center><h1>502BadGateway</h1></center>
<hr><center>nginx</center>
</body>
</html>
<!--apaddingtodisableMSIEandChromefriendlyerrorpage-->
<!--apaddingtodisableMSIEandChromefriendlyerrorpage-->
<!--apaddingtodisableMSIEandChromefriendlyerrorpage-->
<!--apaddingtodisableMSIEandChromefriendlyerrorpage-->
<!--apaddingtodisableMSIEandChromefriendlyerrorpage-->
<!--apaddingtodisableMSIEandChromefriendlyerrorpage-->

从渗透率上看,HIS 和 CIS 仍具有很大提升空间。HIS 经过近 30 年的建设,建成率和计划建设率已经达到了较高的水平,只剩一些细分领域等待渗透率继续提升。根据 CHIMA《2017-2018 中国医院信息化状况调查报告》,HIS 各子系统建设方面,三级医院约比三级以下医院高 10-20%渗透率,三级医院建设较好但仍有巨大提升空间。随着三级以下医院升级的意愿加大,更多的低级别医院将踊跃完善信息化系统,从而可提升 HIS 渗透水平。

而在医疗信息化的第二阶段,CIS 建设正如火如荼的进行,渗透率快速提高,市场空白份额较 HIS 更大。同时,和 HIS 相比,CIS 在三级医院和三级以下医院间差距更大,意味着三级以下医院在 CIS 建设上明显较为落后,未来医院升级将带来渗透率提升。

CIS 具有更快的更新周期。从更新周期上看,CIS 平均更新周期为 5 年左右,HIS产品更新周期约为 10 年。产品升级的原因有二:一是技术的发展推动需求的升级,比如图像识别分辨率的提高推动医院升级系统,二是供应商推出新一代产品时,老产品不会升级,仅提供运维服务,由此刺激医院升级换代。CIS 由于具有更短的更新周期,因此市场规模的变化也将具有更明显的周期性。

<html>
<head><title>502BadGateway</title></head>
<body>
<center><h1>502BadGateway</h1></center>
<hr><center>nginx</center>
</body>
</html>
<!--apaddingtodisableMSIEandChromefriendlyerrorpage-->
<!--apaddingtodisableMSIEandChromefriendlyerrorpage-->
<!--apaddingtodisableMSIEandChromefriendlyerrorpage-->
<!--apaddingtodisableMSIEandChromefriendlyerrorpage-->
<!--apaddingtodisableMSIEandChromefriendlyerrorpage-->
<!--apaddingtodisableMSIEandChromefriendlyerrorpage-->

系统升级预计带来行业集中趋势,小公司的市场可能会被大公司占据。医疗信息化建设,从 HIS 到 CIS,从 CIS 到医联体、互联互通,建设范围从点到面,对整体性、系统健壮性要求逐渐提高。以往小公司单独承包某个细分系统建设,目前医院则采取区域化统一、总包的形式招标,这要求公司具有驾驭大项目的技术能力。中小公司将会由于技术实力弱、产能不足、产品结构单一而逐渐被市场淘汰,行业将向大型公司倾斜。

<html>
<head><title>502BadGateway</title></head>
<body>
<center><h1>502BadGateway</h1></center>
<hr><center>nginx</center>
</body>
</html>
<!--apaddingtodisableMSIEandChromefriendlyerrorpage-->
<!--apaddingtodisableMSIEandChromefriendlyerrorpage-->
<!--apaddingtodisableMSIEandChromefriendlyerrorpage-->
<!--apaddingtodisableMSIEandChromefriendlyerrorpage-->
<!--apaddingtodisableMSIEandChromefriendlyerrorpage-->
<!--apaddingtodisableMSIEandChromefriendlyerrorpage-->

<html>
<head><title>502BadGateway</title></head>
<body>
<center><h1>502BadGateway</h1></center>
<hr><center>nginx</center>
</body>
</html>
<!--apaddingtodisableMSIEandChromefriendlyerrorpage-->
<!--apaddingtodisableMSIEandChromefriendlyerrorpage-->
<!--apaddingtodisableMSIEandChromefriendlyerrorpage-->
<!--apaddingtodisableMSIEandChromefriendlyerrorpage-->
<!--apaddingtodisableMSIEandChromefriendlyerrorpage-->
<!--apaddingtodisableMSIEandChromefriendlyerrorpage-->

公司明显受益行业集中趋势,公司作为龙头企业前景大好。我们对公司近年来订单进行了汇总统计,2016 年,公司 500 万以上项目个数为 17,到 17 年个数为 38,18年为 43个。500万以上项目占比从 16年的 9.19%提升到 19年上半年的 19.29%。

<html>
<head><title>502BadGateway</title></head>
<body>
<center><h1>502BadGateway</h1></center>
<hr><center>nginx</center>
</body>
</html>
<!--apaddingtodisableMSIEandChromefriendlyerrorpage-->
<!--apaddingtodisableMSIEandChromefriendlyerrorpage-->
<!--apaddingtodisableMSIEandChromefriendlyerrorpage-->
<!--apaddingtodisableMSIEandChromefriendlyerrorpage-->
<!--apaddingtodisableMSIEandChromefriendlyerrorpage-->
<!--apaddingtodisableMSIEandChromefriendlyerrorpage-->

3.2 监管政策带动医疗 IT 行业进入新一轮高景气周期

3.2.1 传统业务新增量:EMR、DRGs、GMIS 等

增量市场之 EMR:

电子病历是指医院信息系统记录的文字、图像、符号、数据等信息的医疗记录,电子病历是 CIS 系统的核心。

目前政策导向主要是推进电子病历为核心的 CIS 系统建设,2018 年 9 月,卫健委下发的《关于进一步推进以电子病历为核心的医疗机构信息化建设工作的通知》强调,医疗机构要在住院病历、医嘱等系统基础上,将电子病历信息化向临床各诊疗环节拓展,全面提升临床诊疗工作的信息化程度。到 2019 年,所有三级医院要达到分级评价 3 级以上,即实现医院内不同部门间数据交换;到 2020 年,所有三级医院要达到分级评价 4 级以上,即医院内实现全院信息共享,并具备医疗决策支持功能,二级医院要达到分级评价 3 级以上。

<html>
<head><title>502BadGateway</title></head>
<body>
<center><h1>502BadGateway</h1></center>
<hr><center>nginx</center>
</body>
</html>
<!--apaddingtodisableMSIEandChromefriendlyerrorpage-->
<!--apaddingtodisableMSIEandChromefriendlyerrorpage-->
<!--apaddingtodisableMSIEandChromefriendlyerrorpage-->
<!--apaddingtodisableMSIEandChromefriendlyerrorpage-->
<!--apaddingtodisableMSIEandChromefriendlyerrorpage-->
<!--apaddingtodisableMSIEandChromefriendlyerrorpage-->

价格:根据剑鱼标讯数据,我们抓取了一些电子病历建设的相关订单,经过统计,EMR 在三级以下医院中标价约为 150 万元,在三级医院中标价约为 500 万元。

渗透率:根据 CHIMA《2017-2018 年度中国医院信息化状况调查报告》,我国三级医院 EMR 建成比例为 49.05%,三级以下医院 EMR 建成比例为 27.60%。

医院数量:根据国家卫健委 2019 年 2 月份公布的最新数据,我国目前有医院 33125家,其中,三级医院 2582 家,二级医院 9061 家,一级医院 10850 家。

根据以上数据,我们对 EMR 在医院中的市场规模进行测算,二级医院 EMR 的建成比例参考三级以下医院 EMR 建成比例,EMR 尚有潜在市场规模 171.06 亿元。

<html>
<head><title>502BadGateway</title></head>
<body>
<center><h1>502BadGateway</h1></center>
<hr><center>nginx</center>
</body>
</html>
<!--apaddingtodisableMSIEandChromefriendlyerrorpage-->
<!--apaddingtodisableMSIEandChromefriendlyerrorpage-->
<!--apaddingtodisableMSIEandChromefriendlyerrorpage-->
<!--apaddingtodisableMSIEandChromefriendlyerrorpage-->
<!--apaddingtodisableMSIEandChromefriendlyerrorpage-->
<!--apaddingtodisableMSIEandChromefriendlyerrorpage-->

增量市场之 DRGs:

DRGs(Diagnosis-Related Groups, DRGs)产生于上世纪 80 年代的美国,当时社会的医疗需求快速扩张,医疗费用给美国政府带来了沉重的财务负担,为解决控费的问题,DRGs 应运而生。DRGs 可以认为是国际上比较公认的合理的医疗费用支付方式,通过对患者年龄、疾病症状、治疗手段、医疗费用进行比较,将相似病人归为一类给予定额付费,实践证明 DRGs 确实能带来良好的控费效果。

2018 年,中国成立国家医保局,正式推动 DRGs 的实施。年底医保局发布《关于申报按疾病诊断相关分组付费国家试点的通知》,决定开展 DRGs 国家试点申报工作,推进中国式 DRGs 建设。

<html>
<head><title>502BadGateway</title></head>
<body>
<center><h1>502BadGateway</h1></center>
<hr><center>nginx</center>
</body>
</html>
<!--apaddingtodisableMSIEandChromefriendlyerrorpage-->
<!--apaddingtodisableMSIEandChromefriendlyerrorpage-->
<!--apaddingtodisableMSIEandChromefriendlyerrorpage-->
<!--apaddingtodisableMSIEandChromefriendlyerrorpage-->
<!--apaddingtodisableMSIEandChromefriendlyerrorpage-->
<!--apaddingtodisableMSIEandChromefriendlyerrorpage-->

DRGs 系统价格:经在投标网站查询,DRGs 整套系统中标价格平均在 90 万元左右。

<html>
<head><title>502BadGateway</title></head>
<body>
<center><h1>502BadGateway</h1></center>
<hr><center>nginx</center>
</body>
</html>
<!--apaddingtodisableMSIEandChromefriendlyerrorpage-->
<!--apaddingtodisableMSIEandChromefriendlyerrorpage-->
<!--apaddingtodisableMSIEandChromefriendlyerrorpage-->
<!--apaddingtodisableMSIEandChromefriendlyerrorpage-->
<!--apaddingtodisableMSIEandChromefriendlyerrorpage-->
<!--apaddingtodisableMSIEandChromefriendlyerrorpage-->

各地区建设进度:从 17-18 年开始,各省开始逐步推行 DRGs 试点建设工作,17-18年可以视为 DRGs 试点推广的元年。按照推广速度预计,目前仍处于系统建设高峰期,市场整体规模较大。

<html>
<head><title>502BadGateway</title></head>
<body>
<center><h1>502BadGateway</h1></center>
<hr><center>nginx</center>
</body>
</html>
<!--apaddingtodisableMSIEandChromefriendlyerrorpage-->
<!--apaddingtodisableMSIEandChromefriendlyerrorpage-->
<!--apaddingtodisableMSIEandChromefriendlyerrorpage-->
<!--apaddingtodisableMSIEandChromefriendlyerrorpage-->
<!--apaddingtodisableMSIEandChromefriendlyerrorpage-->
<!--apaddingtodisableMSIEandChromefriendlyerrorpage-->

DRGS 潜在建设市场空间测算:DRGS 目前建设主要以二三级医院以及地市级别政府为主从招标网站的订单数据显示,三级医院 DRGS 平均预算金额为 120 万元,二级医院的平均预算金额为 20 万元 ,地市级平台平均预算金额为 190 万元,总体市场空间测算 55 亿。(目前处于建设初期,项目数据较少仅供参考)

<html>
<head><title>502BadGateway</title></head>
<body>
<center><h1>502BadGateway</h1></center>
<hr><center>nginx</center>
</body>
</html>
<!--apaddingtodisableMSIEandChromefriendlyerrorpage-->
<!--apaddingtodisableMSIEandChromefriendlyerrorpage-->
<!--apaddingtodisableMSIEandChromefriendlyerrorpage-->
<!--apaddingtodisableMSIEandChromefriendlyerrorpage-->
<!--apaddingtodisableMSIEandChromefriendlyerrorpage-->
<!--apaddingtodisableMSIEandChromefriendlyerrorpage-->

增量市场之 GMIS:

GMIS(Globe Medical Information Service),区域医疗卫生服务,关键是对区域内各机构的数据进行整合,连接各信息化系统。区域医疗服务的主要功能在于,分别建立面向医疗机构和面向居民的门户,通过统一的服务接口,提供不同的医院信息服务,实现个人与医院的信息交流。个人可以网上挂号、服务预约、报告查询等,医生可以查询病人在其他医院的就医情况、医学影像等,帮助区域内实现二三级医疗机构与社区医疗机构的双向转诊。

GMIS 建立在医院 HIS、CIS 较为成熟的前提上,GMIS 在此基础上能够打通区域内医院与医院、医院与各级卫生行政管理机关、医疗保险等机构间的信息通道,消除信息孤岛现象,以提升资源利用水平。

区域医疗卫生服务平台往往有地方医疗部门主导建设。2019 年 5 月 15 日,国家卫健委联合国家中医药管理局下发《关于推进紧密型县域医疗卫生共同体建设的通知》,提出通过紧密型医共体建设,进一步完善县域医疗卫生服务体系,提高县域医疗卫生资源配置和使用效率,推动构建分级诊疗、合理诊治和有序就医新秩序。通知强调了 2020 年前的区域医疗卫生服务建设目标:到 2020 年底,在 500 个县(含县级市、市辖区)初步建成目标明确、权责清晰、分工协作的新型县域医疗卫生服务体系,逐步形成服务、责任、利益、管理的共同体。首批遴选一批试点县进行试点建设。

《通知》附带的指导方案给出了明确建设方向:1、整合县乡医疗卫生资源,每个县组建 1-3 个以县级医疗机构为龙头,其他若干家县级医疗机构及乡镇卫生院、社区卫生服务中心为成员单位的紧密型医共体;2、加强信息化建设,推进医共体内县级医疗机构和基层医疗卫生机构信息系统融合,发展远程医疗服务,以县级医疗机构为纽带,向下辐射有条件的乡镇卫生院和村卫生室,向上与城市三级医院远程医疗系统对接。

GMIS 试点工作正式推进,未来市场空间值得期待,我们同样采集了区域医疗卫生服务相关系统的建设成本,供参考。

<html>
<head><title>502BadGateway</title></head>
<body>
<center><h1>502BadGateway</h1></center>
<hr><center>nginx</center>
</body>
</html>
<!--apaddingtodisableMSIEandChromefriendlyerrorpage-->
<!--apaddingtodisableMSIEandChromefriendlyerrorpage-->
<!--apaddingtodisableMSIEandChromefriendlyerrorpage-->
<!--apaddingtodisableMSIEandChromefriendlyerrorpage-->
<!--apaddingtodisableMSIEandChromefriendlyerrorpage-->
<!--apaddingtodisableMSIEandChromefriendlyerrorpage-->

3.3 创新业务新空间:互联网医院等的新商业模式逐渐跑通

3.3.1 互联网医疗逐渐进入应用成熟阶段

互联网医疗是以互联网为载体将信息技术与传统医疗相结合提供医疗健康服务,利用网络低成本、广触及的优化互联网医疗在优化医疗资源配置、拓展医疗服务范围上起到非常重要的作用。自 2014 年互联网医疗进入启动期以来,经过 5 年的发展,互联网医疗逐渐探索出一批成熟的商业模式,2019 年开始数字化医院、医药电商、问诊挂号 APP 等细分领域进入高速发展阶段,互联网医疗逐渐进入成熟期,商业模式逐渐跑通,未来资源整合、构建全链条服务能力将是未来各家厂商竞争的重点。

<html>
<head><title>502BadGateway</title></head>
<body>
<center><h1>502BadGateway</h1></center>
<hr><center>nginx</center>
</body>
</html>
<!--apaddingtodisableMSIEandChromefriendlyerrorpage-->
<!--apaddingtodisableMSIEandChromefriendlyerrorpage-->
<!--apaddingtodisableMSIEandChromefriendlyerrorpage-->
<!--apaddingtodisableMSIEandChromefriendlyerrorpage-->
<!--apaddingtodisableMSIEandChromefriendlyerrorpage-->
<!--apaddingtodisableMSIEandChromefriendlyerrorpage-->

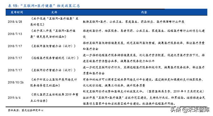
3.3.2"互联网+医疗健康"相关业务迎来政策大力支持

从 2018 年 4 月国务院出台《关于促进"互联网+医疗健康"发展的意见》以来,"互联网+医疗健康"获得了政策支持。2018 年 7 月,卫健委和国家中医药管理局针对互联网医院、远程医疗、互联网诊疗,分别推出了三个管理办法,具体措施涵盖就医诊疗、医疗结算、患者用药、家庭医生、远程诊疗等细分场景。

随着互联网医疗政策文件越来越多的推出,"互联网+医疗健康"行业的成长束缚将逐渐得到放开,市场空间有望进一步扩大。

<html>
<head><title>502BadGateway</title></head>
<body>
<center><h1>502BadGateway</h1></center>
<hr><center>nginx</center>
</body>
</html>
<!--apaddingtodisableMSIEandChromefriendlyerrorpage-->
<!--apaddingtodisableMSIEandChromefriendlyerrorpage-->
<!--apaddingtodisableMSIEandChromefriendlyerrorpage-->
<!--apaddingtodisableMSIEandChromefriendlyerrorpage-->
<!--apaddingtodisableMSIEandChromefriendlyerrorpage-->
<!--apaddingtodisableMSIEandChromefriendlyerrorpage-->

根据 IDC 的数据显示我国互联网医疗 IT 解决方案市场空间达到 11.8 亿元,预计到2023 年互联网医疗 IT 解决方案市场将达到 45.1 亿元,5 年 CAGR 31.1%。根据易观咨询的数据显示 2016 年移动医疗市场规模达到 105.6 亿元,同比增值 116.4%,预计到 2019 年移动医疗市场将会达到 408.6 亿元,3 年 CAGR 56.99%。

<html>
<head><title>502BadGateway</title></head>
<body>
<center><h1>502BadGateway</h1></center>
<hr><center>nginx</center>
</body>
</html>
<!--apaddingtodisableMSIEandChromefriendlyerrorpage-->
<!--apaddingtodisableMSIEandChromefriendlyerrorpage-->
<!--apaddingtodisableMSIEandChromefriendlyerrorpage-->
<!--apaddingtodisableMSIEandChromefriendlyerrorpage-->
<!--apaddingtodisableMSIEandChromefriendlyerrorpage-->
<!--apaddingtodisableMSIEandChromefriendlyerrorpage-->

3.3.3 浙江标杆项目投入运营,互联网医院有望加速推广

2018 年 11 月浙江大学附属邵逸夫医院与纳里健康共同建设的邵医健康云平台 3.0正式上线,邵逸夫自 2014 年开始联合纳里健康打造互联网医疗云平台,从 1.0 的解决院内流程到 2.0 实现院际互联协作,到了 3.0 阶段已经实现线上导诊、问诊、挂号、查单、缴费、远程医疗、慢病随访、处方外送、健康管理等基于用户全流程

移动化智慧医疗无缝衔接,信息互通分享以及院际间高校协同的分级诊疗。传统医疗信息化公司主要以项目制的形式获取医院订单的产生收入,互联网医疗的模式下公司与医院联合打造互联网医院,通过线上诊疗分成与导流获取收入,商业模式由软件实施向运营分成转变,2019 年 6 月国务院深化医药卫生体制改革领导小组简报(第 59 期),专门刊发了《浙江省邵逸夫医院探索"互联网+医疗服务" 新模式提升医疗服务和医院管理水平》经验做法,并向全国转发推广。未来公司互联网医院有望凭借邵医健康云平台的示范效应逐渐向其它医院拓展。

<html>
<head><title>502BadGateway</title></head>
<body>
<center><h1>502BadGateway</h1></center>
<hr><center>nginx</center>
</body>
</html>
<!--apaddingtodisableMSIEandChromefriendlyerrorpage-->
<!--apaddingtodisableMSIEandChromefriendlyerrorpage-->
<!--apaddingtodisableMSIEandChromefriendlyerrorpage-->
<!--apaddingtodisableMSIEandChromefriendlyerrorpage-->
<!--apaddingtodisableMSIEandChromefriendlyerrorpage-->
<!--apaddingtodisableMSIEandChromefriendlyerrorpage-->

3.3.4 人口老龄化医保支出承压,商保兴起大势所趋

医保控费的压力使商保兴起,商保渗透率上升。我国医保基金支出面临严峻的形式。根据 Wind 数据,2017 年我国居民基本医疗保险基金收入 6838 亿元,支出 6121亿元,分别同比增长 12.20%、11.86%。随着人口老龄化加剧和劳动力红利减少,未来医疗保险基金将持续承压。

<html>
<head><title>502BadGateway</title></head>
<body>
<center><h1>502BadGateway</h1></center>
<hr><center>nginx</center>
</body>
</html>
<!--apaddingtodisableMSIEandChromefriendlyerrorpage-->
<!--apaddingtodisableMSIEandChromefriendlyerrorpage-->
<!--apaddingtodisableMSIEandChromefriendlyerrorpage-->
<!--apaddingtodisableMSIEandChromefriendlyerrorpage-->
<!--apaddingtodisableMSIEandChromefriendlyerrorpage-->
<!--apaddingtodisableMSIEandChromefriendlyerrorpage-->

在此环境下,商业健康保险越来越受到重视。商业健康保险被视为缓解基本医疗保险的一*法大**宝。近年来,我国个人医疗费用支出结构和发达国家相比仍处于不太合理的状态,表现为:基本医保偿付额度不足、个人支出金额高、商业保险资源待开发三个特点。

<html>
<head><title>502BadGateway</title></head>
<body>
<center><h1>502BadGateway</h1></center>
<hr><center>nginx</center>
</body>
</html>
<!--apaddingtodisableMSIEandChromefriendlyerrorpage-->
<!--apaddingtodisableMSIEandChromefriendlyerrorpage-->
<!--apaddingtodisableMSIEandChromefriendlyerrorpage-->
<!--apaddingtodisableMSIEandChromefriendlyerrorpage-->
<!--apaddingtodisableMSIEandChromefriendlyerrorpage-->
<!--apaddingtodisableMSIEandChromefriendlyerrorpage-->

这些情况给了互联网医疗保险平台良好的成长环境。互联网保险平台架起患者、保险公司、医院三方沟通的桥梁,方便快捷的处理理赔业务,提升服务质量,降低保险公司和医院的运营成本。卫宁云险业务打造医院的统一支付平台和保险风控体系,解决自费、商保、医保支付等场景问题,公司将继续完善医疗+保险服务链路,打通商保直付通路让保险覆盖更多的诊疗业务。2018 年,卫宁互联网实现营业收入1884.34 万元,同比增 620.09%,卫宁科技实现营业收入 1232.20 万元,同比增39.57%,未来公司云险业务将显著受益。

<html>
<head><title>502BadGateway</title></head>
<body>
<center><h1>502BadGateway</h1></center>
<hr><center>nginx</center>
</body>
</html>
<!--apaddingtodisableMSIEandChromefriendlyerrorpage-->
<!--apaddingtodisableMSIEandChromefriendlyerrorpage-->
<!--apaddingtodisableMSIEandChromefriendlyerrorpage-->
<!--apaddingtodisableMSIEandChromefriendlyerrorpage-->
<!--apaddingtodisableMSIEandChromefriendlyerrorpage-->
<!--apaddingtodisableMSIEandChromefriendlyerrorpage-->

4.新一轮股权激励落地彰显长期增长信心

2019 年 8 月 2 日,公司发布 2019 年股票期权与限制性股票激励计划(草案),拟向 858 名激励对象(公司(含控股子公司)董事、高 级管理人员、中层管理人员、核心技术(业务)人员)授予权益总计 3258.36 万份,实际授予,约占公司公告日股本总额 2.01%,,股权来源为公司向激励对象定向发行公司 A 股普通股,其中拟向激励对象授予 1590.55 万份期权,行权价格 14.02 元/股,约占公司公告日股本总额的 0.98%; 拟向激励对象授予 1667.81 万股限制性股票,限制性股票授予价格7.01 元/股,约占公司公告日股本总额的 1.03%。

此次股权激励的考核目标主要分为两个方面,一个是公司业绩层面,以 2018 年净利润(扣非后净利润且不考虑股权激励产生的股份支付费用)为基数,2019 与 2020年净利润增速不低于 25%与 55%。另一个是个人绩效考核层面,公司将绩效评价结果分为 A、B、C、D、E 五个层级,C 及 C 以上 100%解锁,D 与 E 分别解锁 70%以及 0%。

<html>
<head><title>502BadGateway</title></head>
<body>
<center><h1>502BadGateway</h1></center>
<hr><center>nginx</center>
</body>
</html>
<!--apaddingtodisableMSIEandChromefriendlyerrorpage-->
<!--apaddingtodisableMSIEandChromefriendlyerrorpage-->
<!--apaddingtodisableMSIEandChromefriendlyerrorpage-->
<!--apaddingtodisableMSIEandChromefriendlyerrorpage-->
<!--apaddingtodisableMSIEandChromefriendlyerrorpage-->
<!--apaddingtodisableMSIEandChromefriendlyerrorpage-->

2019 年 9 月 16 日股权激励正式授予完成,实际授予股权激励此次拟股权激励授予面较广、股权激励规模较大,激励力度较大,虽然股权激励摊销一定程度上会对未来净利润产生一定影响,但是影响相对有限,综合来看股权激励有助于激发员工活力,助力公司业绩实现高增长。

<html>
<head><title>502BadGateway</title></head>
<body>
<center><h1>502BadGateway</h1></center>
<hr><center>nginx</center>
</body>
</html>
<!--apaddingtodisableMSIEandChromefriendlyerrorpage-->
<!--apaddingtodisableMSIEandChromefriendlyerrorpage-->
<!--apaddingtodisableMSIEandChromefriendlyerrorpage-->
<!--apaddingtodisableMSIEandChromefriendlyerrorpage-->
<!--apaddingtodisableMSIEandChromefriendlyerrorpage-->
<!--apaddingtodisableMSIEandChromefriendlyerrorpage-->

5.盈利预测

基本假设:

受到政策刺激的因素未来电子病历、区域医疗、医保信息化、互联网医疗将持续保持高景气,预计未来三年公司软件销售以及技术服务未来三年复合增速将分别达到30%与 50%,

由于硬件业务毛利率低占用现金流大预计短期内公司仍将持续压缩硬件销售业务的规模。

随着业务体量不断扩大,预计未来公司毛利率将小幅下滑。

公司是目前 A 股医疗信息化行业龙头,A 股创业慧康、东华软件、万达信息、思创医惠、和仁科技等公司也从事类似业务,预计 2019-2021 年,公司归属母公司股东净利润分别为:3.83、4.70 和 7.25 亿元,对应基本每股收益分别为:0.24、0.29和 0.45 元,对应 PE 估值分别为 66、54 和 35 倍。股权激励费用并不影响公司经营,根据我们的测算将股权激励加回后未来公司三年归母净利润 CAGR 36%,19年对应归母净利润 4.25 亿,考虑到公司在医疗信息化行业的龙头地位,以及互联网+医疗行业在政策刺激下有望迎来快速发展,给予公司 70X,对应目标价 18.31 元,维持"增持"的投资评级。

(报告来源:国元证券)

登陆未来智库www.vzkoo.com获取高端报告。

立即体验请点击: 「链接」